时间:2022-04-30 15:28
人气:
作者:admin
运算放大器(op amp)是所有类型模拟电路的基本组成部分。数十家供应商提供了数千种不同的产品,从拥有丰富而广泛的设备目录的广泛供应商到提供专注于狭窄利基市场的放大器的来源,例如低失真音频设备、低噪声射频设备、和超稳定的仪表单元。
运算放大器与“高级”模拟元件的区别在于,它们是单功能 IC,内部任务由一个简单的符号表示(图 1)。与嵌入更高集成度的模拟组件不同,基本运算放大器 IC 仅具有单个模块,但可以配置为提供或构建许多其他功能。

图 1不要被运算放大器的简单示意图所误导,因为它可以配置为实现如此多重要的模拟功能,因为周围布置了无源元件。资料来源:英国利物浦大学
选择合适的运算放大器
鉴于已经有无数的运算放大器可用,假设确实不需要更多运算放大器在某种程度上是合乎逻辑的。事实上,为非普通应用选择合适的运算放大器可能是一项挑战。一些工程师从首选供应商开始,看看是否列出了可以完成这项工作的任何东西;如果是这样,可能没有必要进一步研究。
其他人喜欢使用他们以前使用过的运算放大器,如果它至少足够好的话。这简化了产品测试和评估,并降低了组件风险和意外。10、20 或更多年前推出的运算放大器仍然在制造并列为适用于新设计的有源部件,这种情况并不常见。这不仅使设计工程师的工作变得更容易,而且对拥有成熟制造和测试过程的产品的供应商也有利。因此,产量高,成本低,交付更好;这种双赢的局面有什么不喜欢的?
然而,如此多的运算放大器的可用性体现了设计工程师持续挑战的核心。如何平衡项目的目标和优先事项?例如,您可以获得一个在一个或两个规格方面表现出色的运算放大器,这可能对低偏置电流或热漂移等应用非常关键,同时其其他参数的规格也很好但不是很好。或者你可以得到一个在所有规格上都相当不错的运算放大器,但在其中任何一个方面都不突出。
哪个更适合特定应用程序取决于项目优先级、它们之间的相对权重,以及您需要或想要那些少数真正优秀的规范的程度。你能接受更高的漂移性能以获得更低的偏移吗?工程困境是这样的:“更好的性能对你来说价值多少,你会放弃什么以及付出多少来获得它?”当然,没有正确的答案;它由定量电子表格和定性经验共同决定。这就是为什么运算放大器通常随附 20 或 30 页的数据表,其中包含图表、表格、图形等,以充分展示其功能的微妙之处。
设计案例研究
最近推出的一对不同的运算放大器说明了沿着不同的轴推动性能包络。STMicroelectronics的TSV772是一款微型双路运算放大器(采用 DFN8 封装的 2.0 mm × 2.0 mm),它结合了高精度和低功耗以及 25°C 时 200 µV 的最大输入失调电压。这种低输入偏移确保了对低幅度信号的准确处理,并且可以消除对精密外部电阻器的需求,从而避免在生产中对电路进行修整或校准。它非常适合用作烟雾探测器和医疗传感器中光电二极管的低输出电流的跨阻放大器。
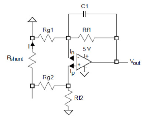
它的规格还使其非常适合低侧负载电流感应,这通常比补充高侧感应更容易实现;尽管在许多情况下,必须使用更困难的高端传感。在低端检测中,检测电阻器 Rshunt放置在负载和电路接地之间,并使用运算放大器放大产生的压降(图 2)。

图 2在其众多功能中,TSV772 非常适合用作低侧电流检测电阻放大器。资料来源:意法半导体
在通常的安排中,电阻对值选择相等:
其中 Vio和 Iio分别是输入失调电压和输入失调电流,这清楚地表明了低失调值在该应用中的重要性。对于给定的电流值和所需的精度,分流电阻器也可以选择具有较低的值,从而降低接地路径中的功耗和电压降。
针对非常不同的应用,德州仪器 (TI) 的BUF802缓冲放大器具有在 1 Vpp输入时高达 3.1 GHz 的大信号带宽(在 2 VPP时高达 2 GHz)和快速压摆率 (7000 V/µsec)和快速建立时间(0.7 纳秒至 1%),如图 3所示。输入电压噪声仅为 2.3 nV/√Hz,而输入阻抗(这些应用中的另一个关键参数)为 50 GΩ 与 2.4 pF 并联。

图 3BUF802 缓冲放大器不进行信号处理,但在模拟信号链中的敏感信号源与其负载之间发挥必要的接口作用。资料来源:德州仪器
JFET 输入 BUF802 采用 ±4.5 V 至 ±6.5 V 电源供电,可轻松驱动无处不在的 50Ω 负载。它还提供用户可调节的静态电流以实现功率/性能权衡,以及具有快速过驱动恢复的集成输入/输出钳位,这是这些应用中的另一个问题。
缓冲器在信号链中发挥着重要但可能被低估的作用。它们的主要功能主要是从下一阶段的变幻莫测中隔离(而不是电流地)敏感的输入信号。随后的级负载可能具有电抗阻抗或变化的阻抗,这对于源处理而言将具有挑战性。缓冲区的作用并不多,但它对系统性能仍然很重要。
上一篇:浅谈关于高分辨率 A/D 转换器
下一篇:关于裸机系统上进行的模拟调试
龙腾半导体SGT MOSFET LSGT085R018在智慧农业无