时间:2022-04-28 16:30
人气:
作者:admin
在这个项目中,我将带您制作一个具有信号增益增强选项的200wHiFi单声道放大器。
大家好,今天在本教程中,我们将了解如何使用Tda7294Ic制作高低音放大器电路。TDA系列德州仪器以Hi-Fi性能着称。因此,可以从该放大器电路中获得非常高的功率。这个放大器在双电源上工作,这就是为什么我们需要一个中心抽头的24-0-24伏5安培变压器来获得更好的音质。
今天在这里,我们将只设计一个通道(单通道),并使用相同的电路将其打开为立体声。但是我们在单声道中使用桥接方法,这将为单个低音炮提供200瓦RMS。这是一个AB类放大器,所以我们需要一个好的散热片和一个稳定的输入电源(高质量的DC-使用滤波电路)。
补给品
焊接设备
丙醇(PCB清洁剂)
电源供应
变压器
散热器
螺丝和螺母螺栓
扬声器4ohm200watts
散热器化合物
第1步:TDA7294引脚分配

1)高输入电压范围(+-40v)
2)静音/待机功能‘
3)无开关噪音
4)短路保护
5)热关断
6)低噪音
最后,我们将制作一个完全工作的PCB,并从我们的赞助商JLCPCB那里订购。JLCPCB是中国顶级的PCB制造公司(5Pcb只需2美元)。
第2步:使用的组件

1)TDA7294集成电路
2)1K电阻
3)22k电阻
4)10k电阻
5)47uF50伏电容
6)100uf50volt电容器
7)1N4007二极管
8)1000uf电容
9)47K电位器
10)100nf聚酯薄膜电容器
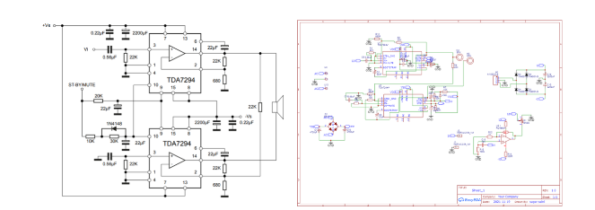
电路与数据表中给出的相同,更改元件放置后,简化器电路图如下所示。
第3步:电路图

两个TDA7294Ic桥接在一起以提供200瓦的RMS功率。我还为响度和强大的性能添加了增益电位器。这将增加输入信号的强度,或者您可以说预放大输入。该电路适用于双通道双电压。从这里检查电源部分。
此外,在桥接模式下使用8欧姆扬声器以获得最佳输出并使用24-0-24电源。只有该IC的原始版本具有过热、短路和过热保护功能。
第4步:转向专业外观

我可以在家里设计PCB,但是走线太多的单层板是不可能的。我能找到的唯一可靠的解决方案是JLCPCB,原型PCB服务。他们以2美元的价格提供5块双层PCB。如果您使用此链接注册,您将获得价值27美元的免费优惠券和其他新人奖励。
我将我的Gerber文件交给了JLCPCB,并在7天内得到了这些令人惊叹的蓝色PCB。此外,您可以选择任何颜色组合和表面处理。我的一个是用喷锡制成的,厚度为1.2毫米。
第5步:Gerber文件

第6步:组装

我将PCB拆箱并从基本的PCB开始,电阻器、二极管和电容器。我按照上面的列表焊接了音频ic和其他小组件。
电路已经完全完成,我们需要一个好的大散热器和这个放大器。您还可以添加主动冷却方法,例如风扇等。确保在散热器和IC之间涂抹散热器化合物。这将产生良好的热接触。
如果使用立体声或桥接模式的电路,请在这些IC后面添加一层绝缘云母片。这样我们就可以防止铝散热器短路。
第7步:电源

该电路可以从电源中汲取200瓦的功率,我们需要一个可以提供双通道电源的优质变压器。我正在使用我的环形变压器,它可以提供24v和12volts@5amperes。
我制作了这个滤波电路来测试我所有的大型放大器。这是10安培电源,可提供高达50伏的电压。从这里获取有关此过滤电站的所有信息。
目前,我们只开发一个200w声道,但未来我们还将制作双声道,一个用于扬声器,另一个用于低音扬声器。
龙腾半导体SGT MOSFET LSGT085R018在智慧农业无