时间:2022-05-10 16:50
人气:
作者:admin
从事嵌入式这个行业已经有七八年了,在此我给大家分享分享一些硬件电路的设计方案和心得,供一些刚学嵌入式的朋友参考,大神和老鸟请忽略哈。还有,因为本人知识非常有限,也不是专门做电路设计的。
一、按键电路的常用设计参考

1、R1上拉电阻 将不确定的信号通过一个电阻钳位在高电平,维持在不被触发的状态或是触发后回到原状态。(个人建议加上)
2、C1电容 减小按键抖动及高频信号干扰。(个人建议加上)
3、R2限流电阻(取值100欧~10k不等,如果有设置内部上拉,该值不能太大,否则电流不足以拉低IO口) 保护IO口 防止过流过高电压烧坏IO口,对静电或者一些高压脉冲有吸收作用。(个人建议加上)
4、D1 ESD二极管 静电保护二极管,防止静电干扰或者损坏IO口。(这个根据PCB的成本及防护级别要求来决定添加与否)
二、外接信号输入设计参考(和按键有点类似)

1、R3上拉电阻 将不确定的信号通过一个电阻钳位在高电平,维持在不被触发的状态或是触发后回到原状态。(如果外接的连接线比较长,芯片内部上拉能力比较弱,则建议加上。平时通信距离不长,有内部上拉则可以省略)
2、C2电容 防止高频信号干扰。(注意,如果输入频率信号比较大,C2容值要对应减少,或者直接省略C2)
3、R4限流电阻 保护IO口 防止过流过高电压烧坏IO口,对静电或者一些高压脉冲有吸收作用。(个人建议加上)
4、D2 ESD二极管 静电保护二极管,防止静电干扰或者损坏IO口。(这个根据PCB的成本及防护级别要求来决定添加与否)
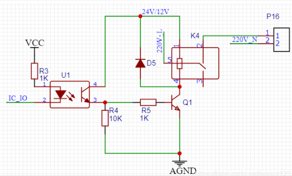
三、输出电路继电器设计参考

1、U1光耦 分离高低压,防止高压干扰,实现电气隔离
2、D5 1N4148 续流二极管 bai保护元件不被感应电压击du穿或烧坏,以并联的方式接到产生感应电动势的元件两端,并与其形成回路,使其产生的高电动势在回路以续电流方式消耗,从而起到保护电路中的元件不被损坏的作用。
四、达林顿晶体管设计参考应用

达林顿晶体管,小伙伴们一般常用于步进电机驱动,其实可以用于电机调速,大功率开关电路,驱动继电器,驱动功率比较大的LED光源,利用PWM来调节亮度哦。
1、R6 R7 R8电阻 用于限流,防止ULN2001损坏,导致高压直接输入到MCU的IO(由于ULN2001D本身自带2.7K电阻,这里的R6 R7 R8可以省略,如果某些驱动芯片没带电阻最好自己加上,具体情况可以查看选用芯片的数据手册作决定)
2、COM 端接电源 当输出端接感性负载的时候,负载不需要加续流二极管,芯片内部设计有二极管,只需 COM口接负载电源即可,当接其他负载时,COM口可以不接。
3、在使用阻容降压电路为 ULN2001D 供电时,由于阻容降压电压无法阻止电网上的瞬态高 压波动,必须在 ULN2001D 的 COM 端与地端就近接一个 104 电容,其余应用场合下, 该电容可以不添加。
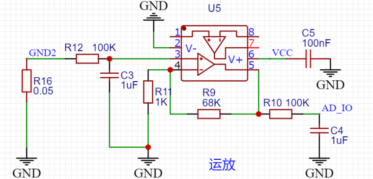
五、运算放大器设计参考应用

利用运放巧妙采集负载的当前电流,可以准确知道当前负载运行情况,有没有正常工作,非常好用哦。运算放大器还有很多很精妙很实用的电路,以后会一一跟大家分享,大家有空也可以网上搜一搜运放的一些经典电路,很多可以参考的地方。
1、GND2是负载的地端,通过R16电阻(根据负载电流的大小R16要选功率大一点的)接公共地,会有微小的电压差
2、该电路是同相比例运算电路,所以采样端的电压=输入端电压*(1+R9/R11)=69倍的输入电压。大家可以根据测量范围修改R9调节放大倍数。
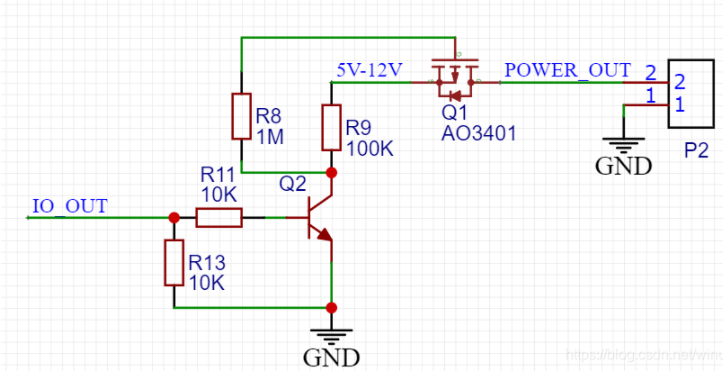
六、MOS管设计参考应用(控制电源输出通断)

七、输入电源设计参考应用

如果电路成本比较紧张,可根据需要适当删减元件
1、F1自恢复保险丝,过流保护,可根据实际负载电流调整阀值大小
2、D10 肖基特二极管 减少后级电源对前级的影响,防止电源正负接反烧坏后级电路,防止电源关电时电流倒灌,但经过二极管有0.4V左右压降,需要考虑经过0.4V降压后会不会低于后级电路的正常工作电压
3、TVS管 输入电压过高保护,一般取正常输入电压的1.4倍。
本文为CSDN博主「鱼与羽」的原创文章
龙腾半导体SGT MOSFET LSGT085R018在智慧农业无