时间:2022-06-07 09:00
人气:
作者:admin
之前我们讲过,电容的选型和电容在不同电路中的应用场景有关,这篇文章就主要以桥式全波整流电路为例子,来进行所需的电容选型评估。
电容最小值:C = 负载电流I /(纹波电压V * 频率)
其中C--是所需的最小电容容值
负载电流I--就是整流电路的负载电流
纹波电压V--是在整流器输出端测到的电压波动范围
频率--对于桥式全波整流电路,这是输入信号频率的两倍。
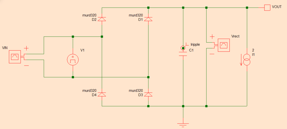
实例分析:
为了便于理解,我们讲解一下实际的例子,下面的电路是一个桥式整流电路,在 60Hz 时输入电压为120V,负载电流为 2A,纹波电压要求为 43V(峰峰值),我们需要做的是评估一下所需C1的最小电容值。

根据这个公式:电容最小值:C = 负载电流I /(纹波电压V * 频率),可以得出:
Cmin = 2A / (43V X 2 X 60Hz) = 387uF;
为了验证我们的计算是否准确,我们可以使用仿真软件进行仿真,当输出电容使用387uF时,纹波电压峰峰值为 35.5V。它接近计算结果43V,当然我们计算的结果是最小电容,因此通过选择较高值的电容,纹波电压将进一步降低。
上一篇:功率放大器在振动模态分析中的应用
下一篇:数字隔离芯片的差异化布局
龙腾半导体SGT MOSFET LSGT085R018在智慧农业无