时间:2022-06-10 15:09
人气:
作者:admin
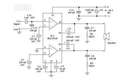
这是一个基于功率ICHA13118的18瓦音频放大器电路。该电路所需的电源电压为8–18VDC,至少1到2安培。只有在大于2A的18V电源下,使用4ohm扬声器才能获得最大输出功率。电源应经过良好过滤以减少电源嗡嗡声,稳压电源将进一步降低噪音。如果使用电池供电,则不需要额外的过滤。

组件列表:

C10是输入耦合电容器,用于阻止输入直流。C11绕过输入端可能存在的任何射频。C1和C2为IC的反相输入提供交流接地。R1/C7和R2/C8提供高频负载,以稳定难以处理的扬声器。C5和C6为IC提供“引导”反馈。C9和C12提供电源滤波。别忘了散热片是这个AB类功放电路的必备品。
18瓦音频放大器规格:

上一篇:串/并联谐振电路的仿真分析
下一篇:一个250mW射频功率放大电路
龙腾半导体SGT MOSFET LSGT085R018在智慧农业无