时间:2022-01-20 17:50
人气:
作者:admin
通常,LDO 稳压器需要修改硬件来调整其输出电压,但如果规格不断变化,则电路板和组件的更改可能会增加大量的开发时间。在此类应用中,具有软件可编程输出电压的 LDO 稳压器可以节省时间和成本。
然而,LDO 稳压器输出的软件控制只能解决部分问题。LDO 稳压器通常用作开关稳压器的后置稳压器。从 LDO 稳压器的角度来看,开关稳压器通常用于在输入功率到达线性稳压器之前对其进行预调节。理想情况下,开关稳压器的输出具有恰到好处的余量(高于 LDO 稳压器的压差),以便 LDO 稳压器在其最有效的区域内运行,并优化瞬态响应。为了保持 LDO 稳压器的最佳输入电压,开关稳压器的输出必须与 LDO 稳压器的输出一起调整。同样,这最好在不进行昂贵的硬件修改的情况下完成。
LT3072 双通道 2.5A 线性稳压器可满足数字 IC 电源的挑战性需求,同时允许独立于硬件进行输出电压调整,即使 LT3072 遵循预稳压器输入电源也是如此。LT3072 具有 UltraFast™ 瞬态响应和 80mV 的低压差电压,使其能够在负载快速变化时轻松产生严格调节的电源电压。

图 1.
双通道 2.5 A LT3072 的 UltraFast 负载瞬态响应、12 µV rms 输出噪声和 80 mV 压差电压特性满足了具有严格电源要求的数字 IC 的需求。在此原理图中,显示的三态 V O1B2–0和 V O2B2–0引脚分别固定 OUT1 至 2.5 V 和 OUT2 至 0.6 V,但输出电压可以通过改变这些引脚上的状态来简单地改变,从而使LT3072 的软件控制,无需进行耗时且昂贵的硬件修改。图片由
Bodo 的 Power Systems
提供。
LT3072 的低 12µV rms 输出噪声和 UltraFast 瞬态响应只需 10µF (1µF + 2.2µF + 6.8µF) 的输出电容即可实现。低噪声对于通信或传感器电路保持其高性能非常重要。
LT3072 在单个封装中集成了两个完全独立的 2.5A LDO 稳压器。LT3072 的 0.6V 至 2.5V 输出电压范围足够宽,可以为各种数字 IC 轨供电。通过在 LT3072 上设置几个三态引脚来对每个通道的输出电压进行编程——这种方法可以通过跳线、微控制器或电源系统管理 (PSM) IC 轻松执行。
图 1显示了独立电路中的 LT3072,该电路适用于具有严格功率要求的数字 IC 负载。严格的电源规格的一个重要组成部分是能够快速响应负载瞬态,如图 2所示的 LT3072 的 UltraFast 瞬态响应所示。

图 2.
LT3072 单路输出的 UltraFast 瞬态响应显示在几微秒内稳定,输出电容仅为 10 µF (1 µF + 2.2 µF + 6.8 µF)。中间迹线显示额外的电容可用于限制偏移幅度,但稳定时间稍长。图片由
Bodo 的 Power Systems
提供。
每个输出值由三个三态引脚编程:V O1B2、 V O1B1和 V O1B0和 V O2B2、 V O2B1和 V O2B0。每个三态引脚通过接地、浮动或向其施加电压来设置。通过这种方式,可以将输出设置为 0.6 V 至 2.5 V。
除了设置标称编程电压外,裕量输入允许围绕编程输出电压进行额外的 ±10% 调整。相应的输入电压可以低至比 2.5 V 和 0.6 V 输出电压高 200 mV,或略高一些,以优化瞬态响应性能的裕量。输出电压状态由 PWRGD 引脚指示,并且有用于模拟输出电流监控的引脚还可以设置 ±7% 准确度的输出电流限制。还有一个用于模拟监控芯片温度的引脚。
LT3072 可以动态控制其前面的切换器的输出。这可以对 LDO 稳压器的输出电压进行动态调整,同时将其输入电压保持在能够保持高效率和快速负载瞬态响应的水平。

图 4.
图 3 中电路的动态测试。迹线显示了软件对三态引脚 VO1B2 和 VO1B1(VO1B0 接地)的更改如何导致 LT3072 的 OUT1 电压调整。反过来,LT3072 动态控制 LT8616 通道 1 输出,该输出对 LDO 稳压器的 IN1 输入进行预调节。通过这种方式,LDO 稳压器的 IN1 上的电压在 LDO 稳压器的 OUT1 上保持一个固定的电压值——该电压差可实现最高效率和最佳负载瞬态性能——所有这些都无需对硬件进行任何更改。图片由
Bodo 的 Power Systems
提供。

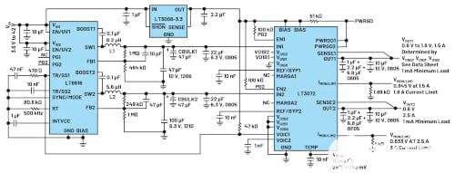
图 3.
LT3072 的 IN1 和 IN2 由双通道、降压型 LT8616 预调节。LT3072 的 VOIC1 和 LT8616 的 TR/SS1 之间的连接允许 LT3072 动态地预调节其 IN1 输入,从而实现最高的效率和负载瞬态性能,同时允许在不改变硬件的情况下调整 LT3072 的输出电压。图片由
Bodo 的 Power Systems 提供
。
图 3 中 LT3072 的前置稳压器电源是 LT8616 — 一个 42 V、双通道 1.5 A/2.5 A 同步单片式降压稳压器。此设置可接受 3.6 V 至 42 V 的单一系统输入电压范围。在该解决方案中,LT3072 的 OUT1 的可编程输出范围为 0.6 V 至 1.8 V。OUT1 通道使用 VIOC 控制相应的 LT8616 输出,以使 LDO 稳压器工作在最佳效率和瞬态响应转换区域。OUT1 可使用 V O1B2-1引脚在 0.6 V 至 1.8 V 范围内动态调整。
OUT1 线性稳压器通道的电流限值设置为 1.8 A,略高于 LT8616 通道 1 的 1.5 A 最大输出电流。OUT2 固定在 0.6 V,能够在 3 A 电流限值下达到 2.5 A。
LT3008-3.3 为 LT3072 提供 BIAS。LT8616 的 PG2 (电源良好) 引脚在 LT3072 启动之前提供了一个轻微的延迟。图 4 显示了 LT3072 动态控制预调节 LDO 稳压器输入的开关通道。
结论
用于数字 IC 电源的 LT3072 双路 LDO 稳压器具有两个具有 UltraFast 负载瞬态响应的低噪声通道。通过设置几个三态引脚对两个输出电压进行编程,无需电阻。当 LT3072 的输入电源是前置稳压器时,LT3072 VIOC 功能可用于控制输入电源,以允许在不牺牲瞬态响应性能或效率的情况下动态改变输出电压编程。
关于作者
Andy Radosevich是 ADI 公司的高级应用工程师,支持 Power by LinearTM 非隔离、DC-DC 开关以及线性电压和电流稳压器。Andy 获得了圣何塞州立大学的电子工程硕士学位,专攻电力电子。他还拥有运动控制和轻到中型制造工艺的背景。Andy 是一名狂热的公共交通通勤者,经常乘坐公共汽车参加硅谷的工程活动。

下一篇:为什么高通滤波器也能变成微分器?
龙腾半导体SGT MOSFET LSGT085R018在智慧农业无