时间:2022-02-08 10:16
人气:
作者:admin
为了可靠地捕获高频信号和快速瞬态脉冲,示波器和有源探头等宽带数据采集系统需要高性能模拟前端 (AFE) 信号链,该信号链必须能够:
克服这些设计挑战的一种方法是创建一种基于复合环路的方法,该方法将低频和高频信号链交错,以获得直流精度和宽大的信号带宽。

使用 BUF802 实现 ASIC 级性能
![]() |
在视频“ BUF802:宽带、高输入阻抗 JFET 缓冲器”中了解如何更可靠地捕获宽带采集系统中的高频信号和快速瞬态脉冲。 |

鉴于实现满足系统要求的基于复合环路的电路的复杂性,工程师通常必须设计定制的专用集成电路 (ASIC) 或使用多个分立元件,如图 1 所示。这两种选择都有缺点,包括需要 ASIC 的专业知识和额外的设计复杂性。这两种方法在性能和成本方面也有权衡:离散实现比 ASIC 便宜,但无法与它们的性能水平相匹配。

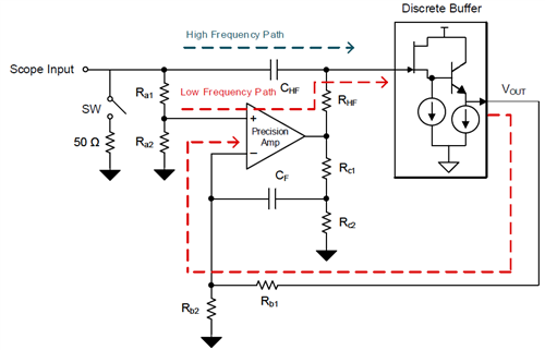
图 1:带有精密放大器 AFE 的分立缓冲器复合环路
在本文中,我将探讨离散缓冲器复合环路实现与使用BUF802 Hi-Z 缓冲器的单芯片实现的设计挑战。
离散缓冲器复合循环架构
图 1 中 Hi-Z AFE 的分立式实现使用精密放大器和基于分立结场效应晶体管 (JFET) 的源极跟随器电路,配置在复合环路中。环路将输入信号分成低频和高频分量,通过两个不同的电路(传递函数)将这两个分量带到输出端,并将它们重新组合以再现净输出信号,如图 2 所示。

图 2:离散复合环路低频和高频路径
低频路径为净传递函数提供了良好的直流精度,而基于 JFET 源极跟随器的高频路径使净传递函数具有宽大的信号带宽,以及低噪声和低失真。图 2 所示电路的主要挑战之一是实现两条路径的平滑交错,以确保平坦的频率响应。两条路径的传递函数的任何不匹配都会导致净传递函数频率响应的不连续性,从而导致信号保真度的损失。
复合循环架构的目标
在直流或低频时,C HF(高频电容器)开路,电压输出(V OUT)由低频路径中的精密放大器控制。阿尔法和贝塔电阻网络的比率控制直流或低频增益。
在高频下,C HF短路,精密放大器在有限的增益带宽积下耗尽带宽。分立缓冲器用作 JFET 源极,负正负射极跟随器决定 V OUT。图 3 中称为增益 (G) 的离散缓冲级决定了高频路径增益。

图 3:离散缓冲器复合循环架构
在中频,由于低频和高频路径都决定了输出,因此仔细调整各个增益以及极点和零点的相互作用对于确保平坦的频率响应非常重要。实现中频增益均衡具有挑战性,因为相同的组件 C HF和 R HF(高频电阻)决定了低频和高频路径的极点,如图 4 所示。

图 4:离散缓冲器频率响应
复合环路应具有平坦的频率响应和高交叉频率区域,以实现低 1/f 噪声和快速过驱动恢复。
离散实现的复杂性
鉴于低频和高频路径的相互依赖性,如图 5 所示,C HF和 C F(补偿电容器)的值以数十纳法为单位,以实现平坦的频率响应。但这些值会导致数十至数百赫兹的交叉频率范围,这会限制信号链的直流噪声性能。

图 5:低频和高频路径的相互依赖性
离散实现复合环路的另一个挑战是精密放大器开环增益的极点和 R HF和 C HF的电阻电容网络的极点对低频路径中的双极点网络有贡献,从而导致在不稳定。在精密放大器上实施一个额外的网络(在图 3 中标记为伽马网络)将补偿这种不稳定性,但需要调整以实现更平坦的频率响应,进一步增加了创建平滑频率响应的复杂性。操作范围。
使用 BUF802 实现复合循环
由于实现分立复合环路的主要限制之一是低频和高频路径之间的相互依赖性以及需要额外的伽马网络进行补偿,因此 BUF802 在器件内部具有辅助路径。将精密放大器的输出连接到辅助路径会创建一个复合环路,同时确保低频和高频路径之间的隔离。隔离不同的频率路径会创建更高的交叉频率区域并消除伽马网络和补偿电路。低频和高频信号分量在 BUF802 内部重新组合,并在 OUT 引脚处再现,如图 6 所示。

图 6:具有内部 BUF802 的复合环路精密放大器
结论
诸如 BUF802 之类的集成 Hi-Z 缓冲器有助于解决基于复合循环实现的复杂挑战。BUF802 的输入/输出钳位等集成保护功能有助于保护信号链中的后续阶段,减少过驱动恢复时间和输入电容,并提高系统可靠性。
在为当今的应用考虑 AFE 时,您还必须牢记未来的测量需求,这通常需要额外的带宽。这种带宽可以大大提高测量精度,并确保系统设计投资与未来的测试要求保持相关。
审核编辑:符乾江
龙腾半导体SGT MOSFET LSGT085R018在智慧农业无