时间:2022-03-17 09:11
人气:
作者:admin
1.前言
随着电子技术的飞速发展,电路的集成度也越来越高,因为电信号肉眼看不见,摸不着,学起来难免枯燥无味,那如果通过自己的努力,眼睛可以看到电视精彩的画面,耳朵可以播放美妙动听的歌曲,双手可以触摸指纹进出屋门,是不是会好玩很多呢。闲言少叙,今天带大家围观下简单的波形振荡硬件电路的调制。
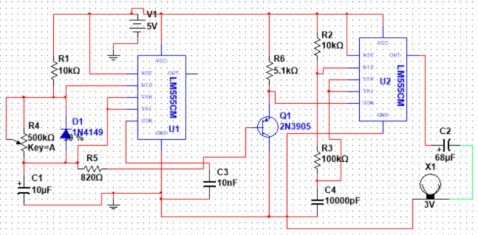
2.实验原理图
我们使用了集成芯片和外围器件的简单配合,让U1工作再一个缓慢充电再放电的振荡状态,U2则会在这个基础上进行脉冲的调制输出,经过C2去推动负载工作。
波形振荡硬件调制电路我们仿真看看效果,可以看到U1在缓慢的往上爬,U2输出了我们想要的振荡波形

3,手动实验及调试
任何不经过实战的东西,就像是空中楼阁,那么我们现在开始按要求制作好,这个过程需要一些时间

实测看看我们的波形,U1先缓慢充电,充满后跌落,周而复始,形成锯齿波的振荡,U2就像个ADC英雄,不需要消耗蓝色法力值,疯狂输出

我们试着改变器件的大小,可以改变相应的频率变化。可以看到U1的频率也开始小跑起来,哈哈。

密密麻麻的ADC到底什么样的,我们把它展开看看,可以看到U1的振荡过程导致U2的输出会有调制变化通过改变不同的频率,我们能得到各种有趣的结果.

有兴趣的可以试试,今天的分享就到这里,谢谢.
龙腾半导体SGT MOSFET LSGT085R018在智慧农业无