时间:2021-10-22 10:19
人气:
作者:admin
在功率分配系统中,由于稳压器和负载之间的电缆 / 导线压降而产生稳压问题是很常见。导线电阻、电缆长度或负载电流的任何增加都会使配电线上的压降增大,从而扩大负载上的实际电压与稳压器所获电压之间的差异。
改善长电缆线路上稳压能力的一种方法是通过在稳压器和负载之间采用四线式开尔文 (Kelvin) 连接,直接地在负载上测量电压。不幸的是,这种解决方案需要额外导线布设至负载以及在靠近负载增设开尔文电阻器,因此当无法接近负载进行相应的变更时,其就变得不可行。另一种方法则是采用大直径的导线 (从而降低稳压器到负载之间的电阻) 以较大限度地减小电压降。这种做法虽然在电气方面十分简单,但是从机械的角度来说却会很复杂。增大电缆芯线的尺寸会显著地增加空间要求和成本。
另一种用于替代增设附加配线的方案是利用 LT6110电缆 / 导线压降补偿器,以对稳压器上的压降实施补偿,而无需在稳压器和负载之间排布额外的电缆 / 配线。本文将说明 LT6110 怎样对多种不同的“稳压器至负载”压降作出补偿以改善稳压。
LT6110 电缆 / 导线补偿器
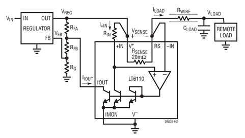
图 1 示出了单线式补偿方框图。如果远端负载电路未共享稳压器的地,则需要两根导线,一根导线连接至负载,另一根则是接地回线。LT6110 高压侧放大器通过测量检测电阻器 RSENSE 两端的电压 VSENSE 来检测负载电流,并输出一个与负载电流 ILOAD 成比例的电流 IIOUT。可利用 RIN 电阻设置 IIOUT 在 10μA 至 1mA 之间。电缆 / 导线压降 VDROP 补偿是通过经由 RFA 反馈电阻器吸收 IIOUT 以增加稳压器的输出来实现,而增量则等于 VDROP。LT6110 电缆 / 导线压降补偿设计很简单:设定 IIOUT • RFA 的乘积等于最大电缆 / 导线压降。

图 1:无需额外的导线即可补偿至一个远端负载的导线压降
LT6110 包括一个内部 20mΩ RSENSE,适合高至 3A 的负载电流;对于大于 3A 的 ILOAD 则需要使用一个外部 RSENSE。该外部 RSENSE 可以是一个检测电阻、一个电感器的 DC 电阻或一个 PCB 走线电阻。除了 IIOUT 吸收电流之外,LT6110 IMON 引脚还提供了一个供电电流 IMON,用以补偿如 LT3080等参考于电流的线性稳压器。
补偿降压型稳压器的电缆压降
图 2 示出了一个完整的电缆 / 导线压降补偿系统,该系统由一个 3.3V、5A 降压型稳压器和一个 LT6110 组成,其用于调节一个通过 20 英尺之 18 AWG 铜线连接的远端负载电压。降压型稳压器的 5A 输出需要使用一个外部 RSENSE。

图 2:高电流远端负载调节实例:一个具有 LT6110 电缆 / 导线压降补偿功能电路的 3.3V、5A 降压型稳压器
流过 140mΩ 导线电阻和 25mΩ RSENSE 的最大 5A ILOAD 将产生一个 825mV 压降。对于 0A ≤ ILOAD ≤ 5A,如要调节负载电压 VLOAD,那么 IIOUT • RFA 必须等于 825mV。这有两种设计选项:选择 IIOUT 并计算 RFA 电阻器阻值,或者针对非常低的电流来设计稳压器的反馈电阻并计算 RIN 电阻器阻值以设定 IIOUT。通常情况下,IIOUT 被设定为 100μA (IIOUT 误差在 30μA 至300μA 范围为 ±1%)。在图 2 所示的电路中,反馈通路电流为 6μA (VFB/200k),RFA 电阻为 10k,而且必须计算 RIN 电阻器的阻值以设定 IIOUT • RFA = 825mV。
如果没有电缆 / 导线压降补偿,那么负载电压中的最大变化量 ΔVLOAD 可达 700mV (5 • 140mΩ),也就是说:对于一个 3.3V 输出,误差为 21.2%。LT6110 在 25°C 时可将 ΔVLOAD 减小至仅为 50mV,即误差为 1.5%。负载调节性能的改善幅度达到了一个数量级。
精准负载调节
利用 LT6110 实现负载调节的适度改善并不需要进行准确的 RWIRE 估算。负载调节误差是两个误差的结果:由于电缆 / 导线电阻引起的误差和源自 LT6110 补偿电路的误差。例如:当采用图 2 所示电路时,即使 RSENSE 和 RWIRE 的计算误差为 25%,LT6110 仍可将 VLOAD 误差减小至 6.25%。
如欲实现精准的负载调节,则需准确地估算电源与负载之间的电阻。倘若准确地估算了 RWIRE、RSENSE 以及与导线相串联的电缆芯线和 PCB 走线的电阻,则 LT6110 能够对多种不同的压降实施高精度补偿。
利用 LT6110、准确的 RWIRE 估算和精准的 RSENSE 可减小 ΔVLOAD 补偿误差,以在采用任意长度的导线情况下与稳压器的电压误差相匹配。
结论
LT6110 电缆 / 导线压降补偿器可改善远端负载的电压调节,在这里,如果未实施压降补偿,则高电流、长电缆线路和电阻将会显著地影响稳压能力。无需增设检测导线、购买开尔文电阻器、使用更多的铜或部署负载点稳压器 (这些都是其他解决方案的常见缺陷) 即可实现准确的调节。与此相反,补偿器解决方案不仅所需的空间极小,同时还可较大限度地降低设计的复杂性和组件成本。
责任编辑:haq
下一篇:AD7606采集不到电压怎么办
龙腾半导体SGT MOSFET LSGT085R018在智慧农业无