时间:2021-05-03 09:45
人气:
作者:admin
数据表中没有任何内容可以警告那些粗心的用户HC123可再触发单稳态多谐振荡器存在毛刺的可能性。
我们考虑了不可触发的单稳态多谐振荡器。特别是,我们研究了德州仪器(TI)的CD74HC221。现在我们了解了不可触发的单稳态多谐振荡器的工作原理,让我们继续研究它们的可触发的多谐振荡器表兄弟。
提醒一下,由于在Max Maxfield的“Registers vs. Latches vs. Flip-Flops”一栏中发布了评论,因此提示我查看这些部分,其中有人提到一些可重新触发的多谐振荡器在重新触发的时间过于接近超时时会出现故障。 。
我们将从两个TI部分开始-带复位的CD74HC123双可重触发单稳态和CD74HC4538具有双可重触发精度单稳态-但是我们将扩大搜索范围,以考虑其他供应商的产品(一如既往,我鼓励您打开任何数据表我们会在屏幕上的这些文章中进行引用或将其打印出来,以使您更轻松地进行后续操作)。
从数据表的第一页开始,我们看到HC123是“带复位的双路可触发单稳态多谐振荡器”,而HC4538是“双路可触发精密单稳态多谐振荡器”。功能和说明列表表明这两个部分都是可重触发和可重置的。HC123数据手册还包括HC423,它不允许从复位中触发。
从说明中可以看出两个区别。首先,A和B输入的极性相反,其次,计算输出脉冲宽度的公式不同:

我已经看到我们在这里必须要小心。在两种情况下,RX的最小值均为5kΩ,但是当使用相同的RX和CX值时,输出脉冲将有所不同。
继续看一下引脚图,真值表和功能图,我们看到引脚图是不同的,而真值表和功能图却非常相似。这两个部分之间的区别是HC4538(如HC423)不允许复位触发。
HC4538数据表包括更详细的逻辑图和功能性端子连接表,如下所示:

74HC4538端子连接表,带注释(来源:TI)
这是一个有趣的表,它显示了如何将可重新触发的单稳态连接为不可重新触发的单稳态。这些注释还很好地解释了可重新触发组件和不可重新触发组件之间的区别。74HC123具有相似的输入,因此尽管我可能没有想到也可以使用相同的方法。即使经过了这么多年,我在查阅数据表时仍会学到新东西。
这两部分的直流电气规格相同。但是,当转到“交换规范的先决条件”表时,我们发现存在一些差异。首先,HC4538对输入脉冲宽度的响应比HC123窄一些。最大的区别似乎在于指定的其他参数。例如,HC123指定一个“复位去除时间”,在4.5V电压下工作时为15 ns,而HC4538指定一个“复位恢复时间”,无论我们使用何种电源电压,其均为5 ns。
HC4538还指定了重新触发时间(trT),并参考图11,该图是重新触发时间与定时电容的关系图。但这并不能解释什么是重新触发时间。我的猜测是,您需要在两次触发之间等待多长时间,但也可能是重新触发生效需要多长时间。
HC123指定了一个“重新触发时间编号”(trT),这可能是相同的,并且包括一个时序图,暗示它是两次重新触发之间的时间。

74HC123重新触发时序(来源:TI)
我不认识你,但我想在这里再说清楚一点。在我看来,如果要指定某些内容,则应包括足够的信息,以便用户知道要指定的内容。另一方面,也许我不应该抱怨太多。我遇到了数据表,其中关键信息完全丢失了。
遵循开关规格,我们再次看到HC4538的延迟似乎比HC123的延迟小。这意味着它是一个较新的部分。我还注意到HC4538的脉冲宽度匹配为1%,而不是2%。因此,总的来说,似乎74HC4538是更好的部分。
现在,回到让我开始查看这些数据表的问题。这些规范中是否有任何内容暗示在接近输出脉冲时间结束时重新触发HC123时可能会出现毛刺?
对我而言,发生的一件事是查看从触发器到输出的传播延迟。对于HC123,这可能长达54 ns。这是触发输出的最小输入脉冲宽度(25 ns)的两倍多。
HC4538呢?传播延迟为63 ns,而最小输入脉冲宽度为20 ns,因此相对于输入脉冲,传播延迟甚至比HC123长,但是-如果我相信我被告知的话-这部分没有小故障。
所有这些使我相信,故障与HC123的内部结构有关。不幸的是,TI数据表中没有有关内部结构的信息。
事实证明,这两个零件都可以从几个不同的制造商处获得,因此其他数据表上可能还有其他信息。当查看不同供应商的数据表时,我喜欢从比较规格开始。
首先让我们看一下74HC123。除了TI之外,这部分产品还由其他几家供应商生产-这是Nexperia(NXP),东芝和意法半导体(STMicroelectronics)的数据手册链接。
当我比较多个供应商的数据表时,发现创建电子表格或表格很有用,如下所示。为了简化比较,我使用的最小值和最大值在-40ºC至85ºC的温度范围内为4.5V。我还假设时序公式为K * CX* RX,其中表中给出了K。并非像这样的表格中都能比较数据表中的所有信息,但这是一个很好的起点。

来自不同供应商的74HC123组件的比较。(来源:伊丽莎白·西蒙)
在此比较中,有几件有趣的事情。首先,东芝部件与其他部件不兼容,因为它会使我们获得的脉冲宽度是我们预期的相同RX和CX值长度的两倍。TI的脉冲宽度误差为2%,而STMicro的误差为1%,而Nexperia则完全没有。
最小触发脉冲宽度和传播延迟相似但不相同。让我大吃一惊的是,最小的重新触发时间相差很大,并且在相同条件下没有给出。输出脉冲宽度也相差很大,但这是可以预期的,因为它们不是用相同的RX和CX值测量的。
东芝和STMicro的数据手册都给出了两个不同的重新触发时间,因此重新触发时间似乎取决于R的值。和CX。目前尚不清楚TI和Nexperia零件是否属于这种情况,因为它们的数据表中只给出了一个数字。
现在让我们看一下74HC4538。再来一次。除了TI之外,这部分产品还由其他几家供应商生产-这里是Nexperia,东芝和安森美半导体数据手册的链接。
我通读了数据表,并创建了如下所示的比较表:

来自不同供应商的74HC4538组件的比较。(来源:伊丽莎白·西蒙)
再一次,我们看到了一些差异。一个很大的不同是TI显示为单个数字的重新触发时间似乎根据其他数据表(这次包括Nexperia)中的CX值而有所不同。这与我们在HC123上看到的相似。
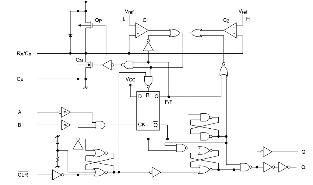
回到内部结构问题,我浏览了其他HC123数据表,发现它们都具有逻辑图。东芝和意法半导体的产品是相同的,只是东芝的产品更为清晰(参见数据表第4页)。

HC123逻辑图(来源:东芝)
这仍然不尽如人意,但是东芝用一个不错的时序图(也在第4页)以及它的数据手册第5页上一个非常不错的功能描述对它进行了补充。

HC123时序图(来源:东芝)
功能描述回答我早前关于最低重新触发时间的问题,并明确指出它是依赖于VCC和CX。在电容器放电并再次开始充电之前,您似乎无法重新触发。
关于为什么您可能会在HC123而不是HC4538上出现故障,仍然没有任何解释。我比较了东芝数据表中这些零件的逻辑图。我能看到的唯一区别是允许CLR输入触发HC123的附加逻辑。因此,不幸的是,数据表中没有任何内容可以警告不习惯的用户HC123上可能会出现毛刺。
编辑:hfy
龙腾半导体SGT MOSFET LSGT085R018在智慧农业无