时间:2021-04-08 14:07
人气:
作者:admin
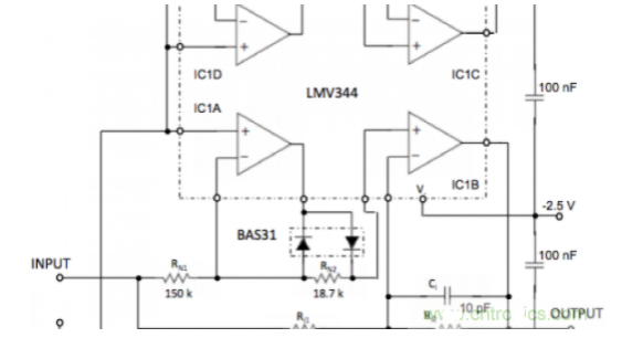
在某些应用中需要线性放大器,且线性放大器在输入讯号的极性方面具有不同的增益。图1显示了一个反相放大器,该放大器在V OUT (V IN )平面的第二和第四象限内呈线性,但其在第四象限的增益幅度高于第二象限。运算放大器IC1B用作差分放大器,其增益为:

分别在其反相和同相输入端。这些增益是恒定的,并且与输入讯号的极性无关。

图1反相放大器在V out (V in )平面的第二和第四象限内精确地呈线性,且在这些象限中具有不同的电压增益。
极性相关性是在围绕IC1A构建的子电路中创建。该子电路实际上是一个已知的操作反相半整流器,它的负输入输出零电压,而正输入输出的增益为:

反相半整流器的输出连接至IC1B的同相输入。因此,用于正极输入的IC1B的输出讯号V IN+为:

从正输入极性所需的增益A4 = V OUT / V IN+ 开始,可以计算R N2 / R N1的比值,由于

的比率等于负输入电压所需的增益幅度V IN-:

对于图1中提供的电阻值,增益的大小分别为1/3和1/2。
这里的增益幅度小于1,但也可以大于1。唯一的限制是,第四象限的增益幅度高于第二象限的增益幅度,如图2所示。相反地,如果需要在第二象限中获得更高的增益,则只需在半波整流器中更改两个二极管的极性即可。

图2放大器的理论V in -V out特性。
C i用作增益的频率补偿。该电路仅使用四分之一运算放大器的一半,其余两个放大器留作其他用途。
此设计用于补偿电路,其中要补偿的寄生脉冲因其极性而有不同幅度。
图3 电路的输出(紫色迹线)伴随1kHz的三角输入电压波形(蓝色迹线)。

图4 已实现放大器的输入-输出(「 XY」)特性,第二和第四象限的电压增益分别为-1/3和-1/2。
编辑:hfy
龙腾半导体SGT MOSFET LSGT085R018在智慧农业无