时间:2021-03-15 11:56
人气:
作者:admin
最近的一个项目评估了用于5G的动态负载调制(DLM)RF功率放大器的可行性。DLM放大器通常在其输出网络中使用高压变容二极管,这些二极管需要由高速大线性电压脉冲驱动。
脉冲需要具有+ 80V的峰值电压并进行直流耦合,因此无需使用变压器。该电路也必须是线性的,以便在其输出端精确地重现输入脉冲的形状。传统的运算放大器无法产生较大的输出电压摆幅,当然不能在高频下产生。尽管存在一些混合模块,例如Apex Microtechnology的混合模块,但它们具有很高的电流消耗,无法满足项目要求。
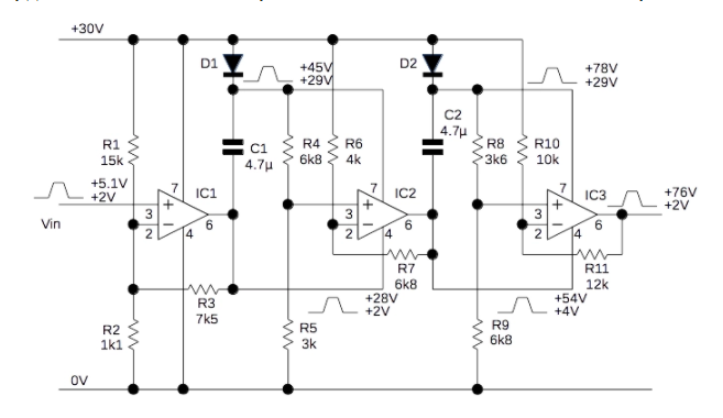
图1所示的电路是受电容性电荷泵电路1启发的,电容性电荷泵电路1广泛用于电源中以产生高电压或负电压。图1使用运算放大器代替开关来实现线性工作。该设计使用三个阶段,但是可以级联更多的阶段以获得更高的输出电压。

图1该模拟电荷泵使用运算放大器代替开关来实现线性工作。
理论上,用+ 30V电源产生90V电压摆幅只需三个阶段。但是,实际上,由于二极管的电压降和运算放大器输出级的限制,这是不可能的。设计中使用的LM6171运算放大器的最大输入和输出电压必须限制在其电源轨电压以下2V,以防止发生闩锁。不幸的是,当前无法在轨电压大于12V的情况下实现全轨摆幅的高速运算放大器。为了适应这一限制,设计中已加入了压降,这将运算放大器的输出摆幅限制在6V至76V之间。
用您独特的设计让工程界赞叹不已:设计理念提交指南
在图1中,放大器IC1的增益为8.3 V / V,以将输入信号放大至峰峰值为26V。这驱动C1,其与D1形成电荷泵。它们为IC2提供电源电压。差分放大器IC2感应其自身电源电压与+ 30V电源之间的差异。当IC1的输出上升时,IC2也会检测到并上升,从而以1.9V / V的增益有效地放大了IC1的输出。其输出在4V至54V之间摆动。IC3执行类似的操作及其相关电路。通过检查最小和最大输出电压摆幅下的电路电压来计算电阻值。
结果示例如图2所示,其中输入是一个100 kHz脉冲,上升和下降时间为1 s。输出线性跟踪输入至6至72.8V的峰值摆幅。如前所述,该电路用于驱动变容二极管,该二极管具有高阻抗,因此驱动它们所需的电流很小,并且在LM6171s的能力范围内。
图2模拟电荷泵的测量输入(Vin)和输出(Vout)波形。
如有必要,可通过并联使用多个运算放大器来增加输出电流。2这种设计的一个缺点是,输出必须保持低电平足够长的时间,以使电容器完全充电,这样它们才能在峰值期间提供足够的电流。
参考
Newnes Electronics Circuit Pocket Book,Marston,R.,ISBN 0750608579,第159-162页。
“瑞萨电子应用笔记AN1111:“利用双运放将输出电流加倍至负载”,瑞萨电子应用笔记AN1111。
编辑:hfy
龙腾半导体SGT MOSFET LSGT085R018在智慧农业无