时间:2021-03-10 10:34
人气:
作者:admin
我们将研究CCM反激式转换器于电压模式下被漏电感影响的小信号响应。我们将从大信号模型逐步迈向逐渐简化的小信号电路原理图,以建立最简单的线性版本。从这最终的电路,我们将提取控制-输出传递函数,并显示漏电感如何影响传递函数分母的品质因数。
从大信号到小信号
当您想获得一个复杂电路的传递函数时,您的目标是减少复杂度,以便通过最简单的电路原理图进行分析。但是,当您在减少电路的过程中–通过因式分解、简化表达式、忽略变量等–您必须测试您的新电路,并与最初的电路响应进行比较。在最初的响应和您随后的简化版本的响应之间的任何偏差都表明您弄错了,或者您作的假设过于简单化 :丢弃这电路并回到前一步重做。遵照这步骤,您肯定进展很慢,但却很仔细,您可立即发现和改正错误。没有什么比在结束时发现错误而同时您意识到在一个中间步骤就出了问题更令人沮丧的了!

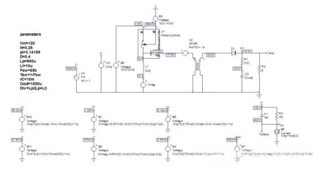
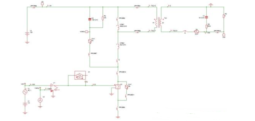
图1:这开环大信号电路原理图是我们的起始电路,其动态响应将用作后面步骤的参考
首先我们用第二部分介绍的小信号版本代替大信号PWM开关模型。然后,我们可运行一个交流仿真,并验证操作点和响应是相同的。非线性模型在图1中,而小信号版本出现在图2中。占空比已分为两个源,一个用于静态占空比,一个用于交流调制。
偏置点与图1中的相同说明第一步是正确的。我们来看看这两个比较电路的频率响应如何。我们已采集了如图3 的波特图:幅值和相位曲线重叠,验证了我们的第一步。
图2中的电路图是正确的但相当复杂。如上所述,小信号分析意味着尽可能简化电路,并将各种不同元件重新整理成一个更有意义的架构。

图2:PWM开关由小信号版本替代,并对参考频率响应进行了电路动态响应检查
图3:两个电路的波特图完全重叠,验证了第一步。
我们插入的PWM开关模型确实是线性版本,我们无需研究它。然而,计算峰谷电流、钳位电压等的所有源仍然是大信号运算,我们需要将其线性化。幸运的是,这有些源在我们的交流分析中是不需要的的如Ip和d2。
源线性化
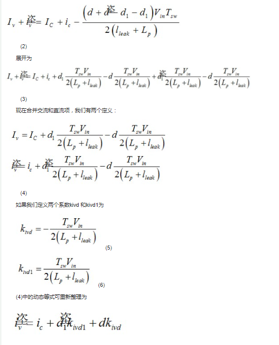
您有两个选择,如果您想线性化这些源。您可通过小的励磁改变每一变量–您看到的某些变量中的小帽子^ - 并整理交流和直流项以形成两个独立的等式:一个静态和一个动态的表达式。静态的表达式描述了操作点–此处我们并不需要它–而动态的表达式是我们想要的。采用这技术的问题是您获得的项和交叉产品的数量,特别是变量超过两个。整理这些项以形成交流和直流等式,有时可能是繁琐的和错误的源。我们试着采用谷底电流的定义:

(1)
这里有3个变量,Ic, d 和d1。如果我们少量改变每一变量,得出
(7)
静态系数kivd和kivd1将被作为参数在捕获的电路图中传递,并在仿真开始前预估。
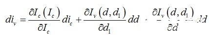
另一现有的选择是不用整理而以更快的方式获得小信号系数如kivd和kivd1。分步操作是简单的,但表达式很复杂,并有多个变量,它很快成为困难的工作,您无法通过解算器如Mathcad?自动求解。一组不相关(独立) 的变量给出更快的方法,包括使用偏微分法,如下所示:

(8)
或使用小信号记法
现在我们有线性的d1和Iv源,我们可更新和简化电路图图2。结果如图4:在参数文本窗口中计算表达式(5)、(6)和(13)、(14)。现在这图中的所有源都是小信号类型。快速的交流分析显示,频率响应的幅值和相位完全与图3匹配。
简化电路原理图
我们可从这电路原理图开始分析线性转换器。不过可能需要进一步的简化和整理。例如,在控制-输出传递函数中,输入电压是Vin恒定的,

因此,连接到输入电压的节点“a”正好接地。通过接地节点“a”,您可重画电路并显示为如图5所示的更简单的版本。测试这电路的频率响应并与图3比较,以检测在新整理出的模型中的任何错误。
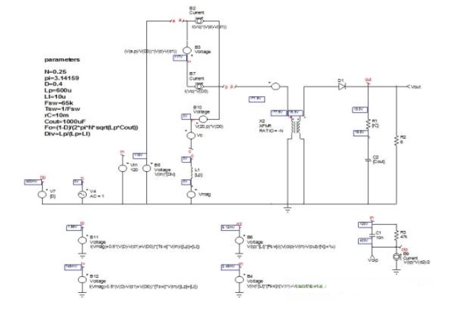
电流源B7与电压源B1串联。为进一步简化,B7负端可参考接地,而B1的输出连接到节点20以独立的源转换。图6给出了新的电路图。节点20用于源B10(通过定义更新),两个电流源B7/B2可并联以形成单个源。这是如图7所示的用于分析的最终电路。请注意源Iv表达式已包含在d1源中。基于图8中的大信号参考模型绘制此电路的频率响应。因为相位和幅值相同,我们现在可着手这最终的表达式。

图4:更新的电路现在只包括线性源。

图5:考虑恒定的输入电压,节电“a”可接地并进一步简化,得出小信号电路。

图6:电流源B7现在接地,而B1在节点20提供电压。

图7:只要电流源并联到B7和节点20整合到B10,我们可得出最终的小信号电路原理图。Iv已整合到d1。
图8:大信号模型的频率响应和我们简化电路图7的频率响应相同
生成等式
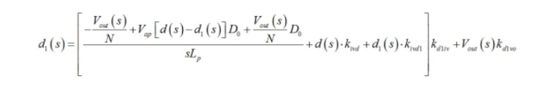
我们从电感电流等于节点“c”的电压除以电感阻抗开始。节点“c”的电压由节点“p”的电压与电压源B10串联定义。节点“p”的电压只是减去通过变压器匝数比N(忽略二极管正向压降)反射到初级端的输出电压。我们有

(15)
源d1可改写,因为Lp的电流现已被定义(它是图7 d1源的I(Vc))

(16)
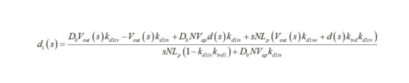
解得d1(s)为

(17)
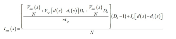
输出电流是以变压器匝数比N缩放的初级电流。它是由源B7减去流经电感的电流及由(15)定义的电流:

(18)
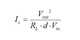
在此表达式中,Ic是在本系列文章第二部分已确定的直流值

(19)
这电流以由如图9所示的rC,Cout和负载电阻RL形成的阻抗循环。

图9:最终描述包括变压器驱动由输出电容、ESR和负载电阻形成的复杂的阻抗RL。
这输出电流也可定义为
阻抗可通过将rC+ Cout和RL并联或应用快速分析电路技术(FACTS)迅速得出。重新整理结果,您应发现

(21)
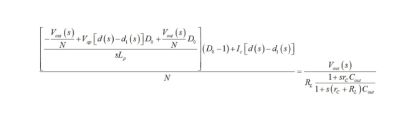
现在结合(18)、 (20) 和(21),我们可写

(22)
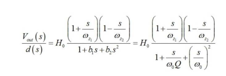
现在的乐趣在于求解Vout,并以二阶多项式的形式重新整理传递函数。通过Mathcad的帮助,我们得出:

(23)
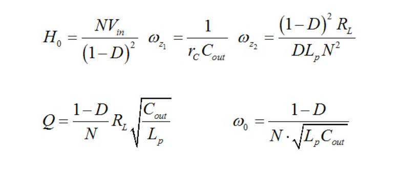
其中我们已确定以下原系数
文献中给出的典型的反激式转换器的传递函数按照(23)的形式并采用下面的定义:

测试解析表达式
如果我们假设图1的运行值,并绘制由(23)给出的响应,无论是lleak为0 (rC= 0欧)的复杂系数还是简化的反激式表达式,幅值和相位曲线如图10所示都完全重叠。

图10:当漏电感设为0,采用复杂系数的等式和传统的反激式表达式返回相同的频率响应曲线。
接下来的测试包括设置lleak为10 μH、叠合由Mathcad和小信号SPICE仿真得出的曲线。如图11所示,曲线的完美重叠证实了我们对传递函数考虑漏电感的数学推导。
图11:SPICE和Mathcad绘制出完全重叠的曲线,证实了我们图4的关于传递函数中Vout结合d的分析推导。
最后,为将我们的建模方案与另一个仿真平台比较,我的同事Dr. Capilla采集了在第一部分介绍的以Simplis模板简化的逐周期模型,并运行几个配置以提取小信号响应。结果如图13所示,其中我们已粘贴了采用小信号模型得到的SPICE仿真结果。

图12:Simplis可提取开关电路的小信号响应
图13:Simplis的交流响应显示相较SPICE平均模型略有阻尼的电路
对于1-μH漏电感值,Simplis显示出稍低的Q,可能是由于仿真电路中一些选定的开关元件固有的损耗。对于较高的漏电感值(10和30 μH),符合得非常好,曲线几乎重叠。
漏电感和品质因数
现在我们的模型是正确的,我们可交流扫描图1电路,并看漏电感如何影响幅值和相位曲线。在具低漏电感时,Q很明显,超过10 dB。当漏电感增加,每切换周期损耗更多能量,品质因数减弱。对于大电感值30 μH,系统变得过阻尼。
图14:增加漏电感明显阻尼工作于电压模式的CCM反激式转换器的响应。
在图15中,我们已绘制出Q相对漏电感的值,证实了它对反激式转换器的阻尼效应。
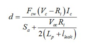
在电流模式中,占空比截断消失,因为尽管存在漏电感,但峰值电流不受影响,因为ton自然延长至符合峰值设定点。如[1]所写,它可标明电流模式控制(CCM)中的开关占空比定义为

(24)
其中Fsw是开关频率,Vc是控制电压,Ri是检测电阻,Ic是如(19)定义的端点“c”的电流,Sa是外部补偿斜率,Vac是端点“a”和“c”之间的电压。虽然漏电感增加,但有效的占空比(开关占空比由漏电感磁化时间减少)保持相对稳定。因此,主要是次级电流的延迟影响了输出电压。但输出电压的降低在电流模式控制中低于电压模式转换器(图16)。

图16:在电流模式中,峰值电流保持稳定,导通时间自然延长以补偿漏电感的存在。因此,不像电压模式控制,输出电压几乎不受影响。
结论
在这最后一部分,我们已描述了CCM反激式转换器在电压模式控制下的控制-输出的传递函数。漏电感增加了钳位源损耗并提供阻尼:传统的等式没有预测这一行为,必须推导新模型。进一步的线性化过程中,必须确定性的小信号传递函数,表示漏电感对品质因数的影响。但电流模式控制受漏电感的影响较小。参考[2]和[3]指出文献意识到漏电感的影响,但在更新的传递函数表达式中没有规范地定义这影响。本文完成了这一工作。
编辑:hfy
龙腾半导体SGT MOSFET LSGT085R018在智慧农业无