时间:2020-11-17 12:35
人气:
作者:admin
【导读】工程师们经常面临这样的挑战:缩小系统设计,或在相同数量的印刷电路板(PCB)空间内包装额外的功能。由于在较小的系统中PCB密度较高,设计人员可能会期望增加板布线和板布局的难度。
本文将探讨模拟信号链产品,这些产品是专门为帮助工程师优化电路板空间而开发的,并且不会牺牲其系统的特性、成本、简单性或可靠性。它的目的是帮助您了解如何利用这些设备的优点来为小空间开发紧凑、高性能的解决方案。
运算放大器和比较器:封装灵活
在模拟电路中,运放放大器之所以受欢迎是由于它的通用性。运放放大器使高性能和高稳定的放大电路与很少的无源元件。这是我们开始讨论的一个好地方,因为运放组合有许多性能级别和独特的包选项。
在德州仪器的案例中,op放大器提供了16种不同的封装,包括行业最小的单通道和四通道封装,为您提供多种选择,以帮助减少PCB面积时,您需要它。与竞争对手的小型设备相比,TI公司的0.8- 0.8 mm无引线(X2SON)单通道包要小13%,而其2.0- 2.0 mm特小QFN (X2QFN)包要小7%。
考虑TLV9061(单台)、TLV9062(双台)和TLV9064(四台)设备,它们是低压(1.8到5.5 V) op放大器,具有轨到轨的输入和输出摆动功能。TLV9061在其X2SON封装中,是一款小巧的单通道运放,比竞争对手的设备小8%(图1)。这种5.5 v运放具有10 mhz增益带宽和1.5 mv最大偏移电压,为需要小占用空间和高电容负载驱动的低压应用提供了解决方案。
图1. TLV9061是业内最小的10mhz, 1.8- 5.5 v运算放大器,仅占0.64 mm2。(来源:TI)
业内最小的比较器
与标准运放相似,比较器有两个输入端,一个输出端和两个电源引脚。比较器之所以得名,是因为它比较应用于其输入的电压,并根据输入电平设置输出电压。一个输入是主要输入信号VIN,另一个输入是参考信号VREF。这些输入可以有直流和交流分量。
业内最小的比较仪,TI公司的TLV7081,采用WCSP封装,尺寸为0.7×0.7 mm(图2),比竞争产品小4%。这款comparator的运行电压可降至1.7 V,因此它适用于对空间至关重要的设计,如智能手机和其他便携式或电池供电的应用程序。TLV7081的特点是输入电压范围独立于电源电压。因此,比较器可以直接连接到电源是活跃的,即使它没有动力。

图2. 图示为TI TLV7081低压比较器的功能框图。(来源:TI)
最小的引线电流感应放大器
随着对系统智能和电力效率的需求持续增长,对关键系统电流的更好监测变得越来越重要。测量电流最常用的方法是检测一个分流器或电流检测电阻器上的电压降。
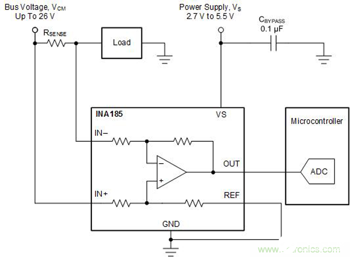
TI的INA185电流检测放大器采用尺寸为1.6×1.6 mm(2.5 mm 2)的小外形晶体管(SOT)-563封装,比最接近的同类引线封装小40%(图3)。该器件专为空间受限的应用而设计,可在-0.2至+26 V的共模电压下感测电流检测电阻两端的压降,而与电源电压无关。

图3.这是采用INA185的典型应用电路。(来源:TI)
将电流检测放大器与集成的电流检测电阻器配合使用可简化电阻器选择和PCB布局方面的困难。INA185在四个固定增益设备选项中集成了匹配的电阻增益网络。放大器中匹配的电阻增益网络可实现低至0.2%的最大增益误差,这有助于其在温度和工艺变化范围内的性能。
INA185具有0.2%的增益误差和2 µs的典型响应时间,可进行快速故障检测以防止系统损坏。
数据转换器:每平方毫米的价值更高
您可以使用小型数据转换器显着减少PCB占用面积,增加通道密度并利用其他组件和功能的更高集成度。例如,TI ADS7066是一种16位,8通道逐次逼近寄存器(SAR)模数转换器(ADC),封装在一个封装中,可实现最大的通道密度并节省电路板空间54%小于竞争设备。
ADS7066具有一个集成的无电容基准电压源和一个基准电压缓冲器,通过减少外部元件的数量来帮助减小整体解决方案的尺寸。ADS7066具有内置失调校准功能,可在较宽的工作条件下提高精度。ADS7066的八个通道可以分别配置为模拟输入,数字输入或数字输出,从而实现了较小的系统尺寸并简化了混合信号反馈和数字控制的电路设计。
结论
得益于其封装和工艺技术,TI能够跨多个产品组合提供业界最小的设备。该公司的封装包括传统的 陶瓷 和含铅选项以及先进的芯片级封装-四方扁平无铅(QFN ),芯片芯片级封装(WCSP )或管芯尺寸球栅阵列(DSBGA )-使用细间距导线键合和倒装芯片互连,并提供SiP, 模块,堆叠和嵌入式管芯格式。
编辑:hfy
龙腾半导体SGT MOSFET LSGT085R018在智慧农业无