时间:2021-06-16 17:12
人气:
作者:admin
本应用笔记提供了几种解决这些问题的滤波器拓扑。以下模拟输入缓冲器分为四类:全差分、单端到差分、单端带有每个通道的专用参考引脚,以及单端带有公共或共享参考。
在设计和实现模拟输入缓冲器时,必须考虑许多因素。这些包括可忽略的噪声贡献、输入偏置、与开关电容器电流的隔离、保持低输出阻抗以免引起失真,以及提供适合调制器采样率的抗混叠滤波。
全差分模拟输入缓冲器
适用转换器
全差分模拟输入缓冲器非常适合与以下 Cirrus Logic 音频转换器配合使用:
差分信号简介 差分
信号可以定义为在固定点(称为共模电平)周围具有相等但相反信号的两个节点。这两个信号节点称为正负(或同相共模电平),如以下差分正弦波示例所示。

推荐的滤波器拓扑
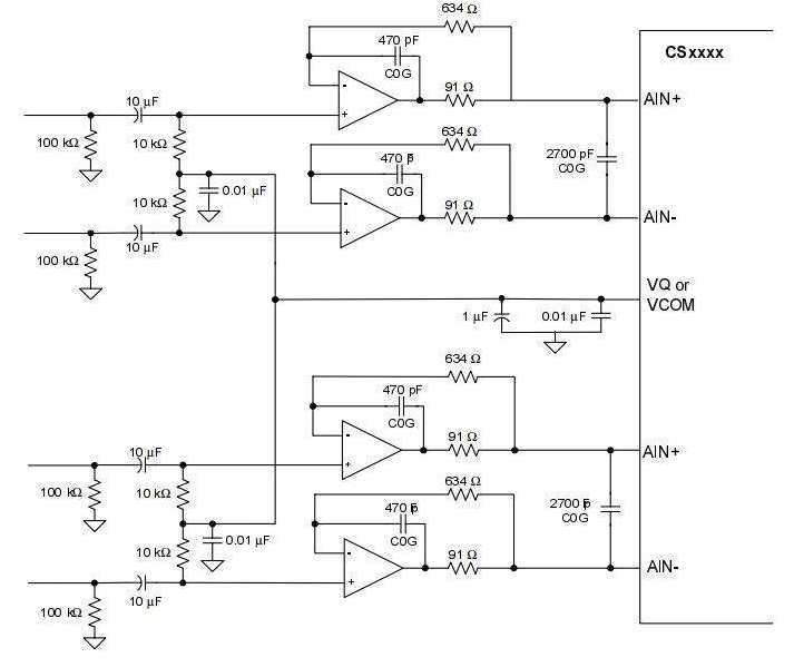
图 2 显示了一个全差分模拟输入缓冲器。该缓冲器提供适当的偏置、与开关电容器电流的隔离、低输出阻抗和抗混叠滤波。该缓冲器的噪声贡献主要由运算放大器的本底噪声决定。

运算放大器电路和抗混叠电容器
图 2 所示输入缓冲器中使用的运算放大器拓扑解决了两个问题。首先,它提供极低的输出阻抗,因此最大限度地减少了转换器内部采样电路的失真量。通过将 91 Ω 电阻器置于反馈回路中,其电阻除以运算放大器的开环增益,从而提供亚欧姆的输出阻抗。其次,这种运算放大器拓扑提供了一个低通滤波器。使用推荐值,该滤波器在整个音频通带中保持平坦,并在调制器采样率(转换器易受混叠影响)下提供大约 2-0 dB 的抑制。这个低通滤波器的特性可以通过调整反馈回路中电阻和电容的值来改变。然而,在整个感兴趣的通带内保持平坦的频率响应并在转换器的输入采样率下提供合理的衰减非常重要。此外,应使用低值电阻器以尽量减少电阻器热噪声的增加。
编辑:hfy
下一篇:什么是运算放大器/比较器?
龙腾半导体SGT MOSFET LSGT085R018在智慧农业无