时间:2021-06-11 10:33
人气:
作者:admin
光耦合器是一种无处不在的电子元件,几乎可以在任何电气设备和大多数行业领域中找到。自 25 年前推出以来,光耦合隔离器(也称为光耦合器、光电耦合器或光隔离器)已被证明是电流绝缘和接地环路噪声抑制或其他 EMI 感应噪声干扰隔离不可或缺的组件。
使用高性能密封模拟隔离放大器进行设计
摘要:今天,光耦合器是一种无处不在的电子元件,几乎可以在任何电气设备和大多数行业领域中找到。自 25 年前推出以来,光耦合隔离器(也称为光耦合器、光电耦合器或光隔离器)已被证明是电流绝缘和接地环路噪声抑制或其他 EMI 感应噪声干扰隔离不可或缺的组件。这些最基本形式的光耦合器仅由输入侧的 LED 发射器和输出侧的双极光电检测器组成,两者之间由高介电强度绝缘膜隔开,并封装在一个小封装中。
最初,这些光耦合器主要用于数字应用。它们以输入-输出响应的非线性而著称,并且需要巧妙的设计技术来“使”它们在线性应用中工作。鲜为人知的是,现在也可以使用线性光耦合器。小尺寸、高可靠性和低功耗等特性使光耦合器深受数字设计人员的欢迎,也使它们成为模拟设计人员最喜欢的组件。
Avago Technologies 的 HCPL-7851 密封模拟隔离放大器可用于模拟电流或电压检测应用。该模拟隔离放大器旨在取代传统的电流测量方法,例如闭环或开环霍尔效应器件或电流互感器。在本文中,介绍了线性密封光耦合器,例如 HCPL-7851、HCPL-785K 或 HCPL-7850。我们还将这些密封线性放大器的性能与霍尔效应器件和电流互感器等竞争技术进行了比较。

光隔离模拟隔离放大器框图
光隔离密封模拟隔离放大器 HCPL-7851 系列密封模拟隔离放大器设计用于执行线性电流检测或电压检测,最低保证带宽为 40 kHz。专有的内部屏蔽工艺旨在在 1 kV 的共模电压下实现 5 kV/μs 的高共模噪声抑制 (CMR)。在 -55° 至 125°C 的完整军用标准工作温度范围内以及 ±200mV 的满量程输入动态范围内,保证 0.8% 的最大非线性度。模拟放大器的总功耗非常低。输入侧和输出侧分别消耗不超过 15.5 mA 的静态偏置电流。这种低功耗要求允许采用自举技术来提供隔离电源。所有这些隔离式模拟放大器都基于 Sigma-Delta (ΣΔ) 模数转换器,这些转换器光耦合到集成输出数模转换器。模拟隔离放大器具有非常高的共模瞬态抑制能力 (CMR),这在现代快速开关电机控制电子设备中通常是必需的。它们还通过从输入到输出的信号光传输提供高隔离电压。电压由隔离放大器输入通过与输入引脚并联的低值外部分流电阻器检测。模拟线性度在 ±200 mV 的最大输入范围内得到保证。隔离放大器的输出电压是与输入电压成正比的模拟输出电压。
通过作为 ΣΔ 放大器一部分的斩波稳定差分放大器以高速率对输入进行采样。以非常高的速率进行输入感测是通过通常在 6 到 10 MHz 之间的采样率实现的。这种高速感测确保在以高频信号感测输入时始终满足奈奎斯特准则。

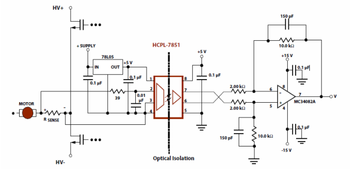
使用 HCPL-7851 隔离放大器进行电流检测的典型应用电路
在操作中,ΣΔ 调制器将模拟输入信号转换为高速串行位流。该位流的平均时间与输入信号成正比。该数字数据流被编码并以光学方式传输到检测器电路。检测到的信号被解码并转换回模拟信号,然后过滤以获得最终输出信号。图 2 显示了一个典型的应用电路。
编辑:hfy
下一篇:一文解析运算放大器测试循环
龙腾半导体SGT MOSFET LSGT085R018在智慧农业无