时间:2021-06-15 17:48
人气:
作者:admin
CS5333 和 CS5340 是用于数字音频系统的完整立体声模数转换器。这些转换器执行采样、模数转换和抗混叠滤波,为左右声道生成 24 位值。这些小型、低功率转换器非常适用于需要宽动态范围和低噪声的系统,例如机顶盒、A/V 接收器、DVD 卡拉 OK 播放器、DVD 录像机和汽车应用。CS5333 不再推荐用于新设计,而 CS5340 是建议的替代品。
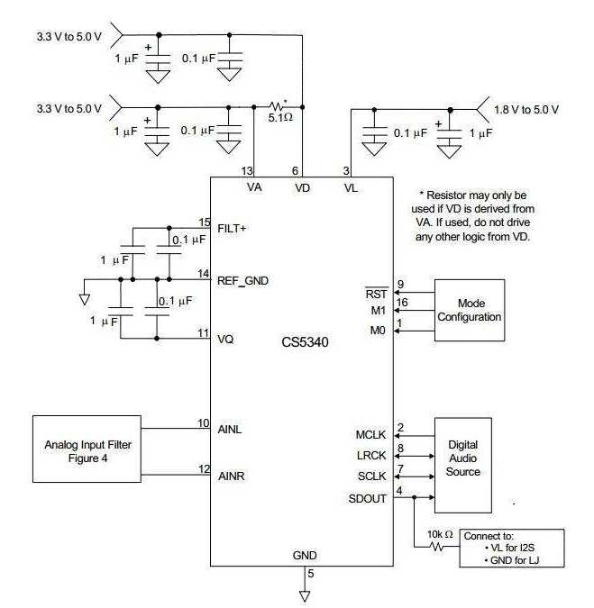
典型连接图
图 1 和图 2 分别说明了 CS5333 和 CS5340 的典型连接图。CS5333 的模拟和数字内核由 VA 供电,可设置为 1.8 V 至 3.3 V,并可独立于 VA 设置。

CS5340 具有用于模拟和数字内核的独立电源引脚。模拟部分由 VA 电源供电,数字部分由 VD 电源供电。这两个电源引脚都可以由同一个外部电源供电,在它们之间使用一个小串联电阻来隔离噪声。模拟内核和数字内核均可在 3.3 V 至 5.0 V 的电压范围内独立运行。 CS5340 的 VL 引脚提供数字接口逻辑,支持 1.8 V 至 5.0 V 的宽工作范围,并可独立于 VA 和 VD 供电电源。

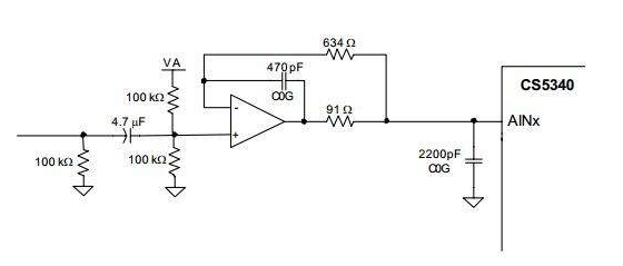
输入滤波器拓扑
CS5333 和 CS5340 都实现了单端输入架构。由于转换器内输入采样拓扑的差异,这两个器件的输入滤波器要求不同。
CS5333 的建议输入滤波器拓扑如图 3 所示。该输入网络由交流耦合电容器和单极低通滤波器组成。

CS5333 会将模拟输入节点自偏置到最佳偏置点(VA 的一半)。CS5333 在模拟输入上实现了一个内部缓冲器,从而减少了输入采样节点上的开关电流量。开关电流的降低使 CS5333 对模拟输入线上的串联电阻不那么敏感。
CS5340 的建议滤波器拓扑如图 4 所示。

结论
CS5340 是 CS5333 的推荐替代品,具有更高的性能和 192 kHz 输出采样率能力。在升级设计以使用 CS5340 代替 CS5333 时,必须特别注意。这些考虑因素包括引脚兼容性、功能模式选择、输入滤波器设计以及 FITL+ 参考引脚上的外部电容器要求。
编辑:hfy
上一篇:一文解析运算放大器测试循环
龙腾半导体SGT MOSFET LSGT085R018在智慧农业无