时间:2021-06-14 03:45
人气:
作者:admin
反馈振荡器
振荡器中使用正反馈来保持运行或振荡。振荡器基本上是一个放大器,它具有从输出返回到输入的反馈路径。这允许一部分输出信号返回到输入以保持振荡。反馈必须是积极的,这样才能使舞台能够保持振荡。如果反馈为负,它将起到抑制振荡的作用。

具有电压增益的放大器
,其中输出和输入通过反馈网络连接。这会产生
放大器输入输出电压的一小部分。放大器的增益和反馈因子都与频率有关。因此,放大器和反馈网络都会改变信号的幅度和相位。
放大器和反馈网络形成一个回路。初始信号波动为:
通常,振荡器设法启动,其振荡幅度迅速增加,直到受到系统的某些过程或特征的限制。这个限制过程的作用是最小化有效环路增益,直到模数为1。然后振荡以基本恒定幅度的波形继续。
相移振荡器
运算放大器实现
所有的反馈振荡器都需要一些提供增益的设备与反馈装置相结合,在适当的时间延迟后将系统的一些输出发送回重新放大。相移振荡器通过反相放大器进行正反馈,并增加另一个 180 度与三个高通滤波器电路相移。它仅对一个频率产生 180 度相移。


场效应晶体管 (FET) 实现
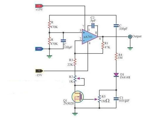
带 FET 的维恩桥振荡器
维恩桥振荡器是正弦波振荡器。它可以产生最大的频率。振荡器基于桥式电路,由四个电阻器和两个电容器组成。振荡器也可以看作是正增益放大器与提供正反馈的带通滤波器相结合。场效应晶体管 (FET) Q1 工作在线性电阻区提供自动增益控制。对于零相移颤振频率下的RC网络减少三分之一。

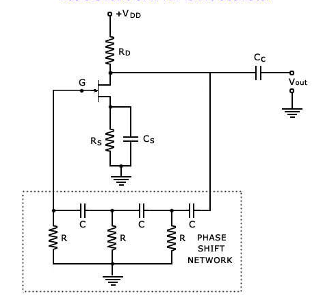
FET移位振荡器的基本电路
该电路显示了放大器和反馈网络。该电路由一个共源 FET 放大器和一个三段 RC 相移网络组成。放大器级通过电容器旁路源极电阻器 Rs 和漏极偏置电阻 Rd 自偏置。最后一部分的输出被提供回门。如果可以预期放大器上相移网络的负载可以忽略不计,则放大器本身会在放大的输出电压 Vout 和栅极输入电压 Vin 之间产生 180 度的相移。在 FET 相移振荡器中,电压串联反馈电压与输出电压成正比,并在栅极与输入信号串联提供。

编辑:hfy
龙腾半导体SGT MOSFET LSGT085R018在智慧农业无