时间:2021-05-25 05:29
人气:
作者:admin
本应用笔记介绍了运算放大器如何驱动电容性负载。为了更深入地研究该主题,将模拟作为表示数据的一种方式进行显示。本说明将帮助工程师设计更有效的模拟电路,从而能够克服常见的局限性和获得更好输出的障碍。
从理想到现实:从基础开始
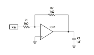
有经验的人知道,运算放大器驱动电容性负载的最常见问题是运算放大器周围环路的稳定性。图1显示了一个简单的“理想”运算放大器电路,其增益为-1来驱动1 µF电容性负载。

现在,如果这个运算放大器是理想的,它将具有零输出阻抗,并且负载电容不会对其周围环路的稳定性产生影响。正如我希望您已经知道的那样,理想的运算放大器在现实世界中根本不可用。
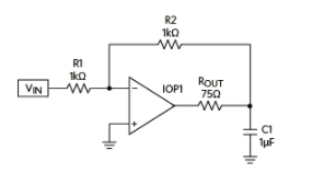
任何实际的运算放大器都有一定的输出阻抗。为了简单起见,我们假设输出阻抗是一个电阻。图2明确显示了该运算放大器的输出电阻。

现在,我们有了一个带有ROUT和C1的RC低通滤波器。产生的极点频率为:

理想的运算放大器具有无限的增益,而真正的运算放大器具有非常高的有限的DC增益。它还在一个相当低的频率上具有一个极点,导致运算放大器的增益下降,最终在更高的频率下达到单位增益。该极点称为主导极点。在设计良好的运算放大器中,总是有更多的极点,所有极点的频率都高于单位增益频率。对于大多数实际目的,我们可以仅考虑这些极点中的第一个进行分析。
不要“迷失在香料中”
在我们进一步研究之前,我想提一提关于Spice模型的实际使用的重大警告。在整个应用笔记中,我们将使用Spice模拟代替实验室中的实际工作。我之所以经常这样做,是因为它使读者能够在计算机上快速使用基本电路和概念。这也是在广泛的范围内清楚地展示基本概念和特征的一种更有效的方法。尽管如此,读者也必须提防使用模拟器的任何人,并且要避免相信模拟结果是绝对事实。
Spice仅提供最多与我们提供的输入一样准确的结果,例如真实组件的模型以及我们如何设置和使用它。如果我们不利用我们的实践知识和健康的怀疑态度,香料可能会并且将产生不正确的结果。
最终,如果您希望在Spice中正常工作,则必须减少您在Spice中所做的任何事情。
让我们开始仿真
我们正在使用一个参数化的运算放大器模型,该模型是TINA标准库的一部分,TINA是本应用笔记中使用的模拟器。图3显示了可调参数表。

该模型使我们能够更改运算放大器的特性以适应我们的需求,而无需花费时间寻找具有所需精确规格的真正运算放大器。
现在,我们将使用默认参数。对我们来说关键的是:
开环增益:200k(106 dB)
主导极点:5 Hz
第二极点:10 MHz
输出电阻:75Ω
请注意,前两项将增益带宽乘积(GBWP)确定为1 MHz(200k×5 Hz)。
图4显示了运算放大器的开环增益和相位。

尽管很难在这种规模上目视分辨,但低频增益确实如所承诺的是106 dB。然后,我们在5 Hz处看到一个极点,用红色光标指示。现在给您一个提示:通过查看-45°点的相位图而不是增益图的-3 dB点,可以更容易地确定单个极点的精确位置。在这种情况下,我们从180°相位开始(使用运算放大器反相输入以确保与随后的相位保持一致),因此-45°点为135°。
我们还看到第二个极点位于10MHz,用蓝色光标指示。
电容负载如何工作?
既然我们知道了运放的显着特性,我们将回到容性负载电路(图1)。我们已经知道我们的运算放大器的极点为5 Hz,因此大约50Hz时,我们只有90°的裕度可以工作。回想一下,1 µF的容性负载与我们的75Ω输出电阻相结合,使我们在2.122 kHz处得到另一个极点。这意味着到22 kHz左右,我们应该用尽相位裕量。如果我们这里还剩下任何环路增益,那么电路将非常不稳定。让我们来看看。
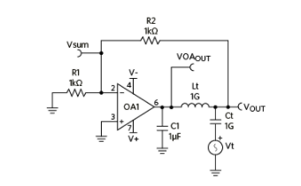
图5显示了与图1相同的电路中的参数化运算放大器,但增加了一些新的组件,特别是Vt,Ct和Lt。

需要这些附加组件来测量环路,而又不会破坏环路的直流路径。从理论上讲,使用完美的运算放大器,我们可以将反馈电阻与运算放大器的输出断开,将信号注入到电阻的此断开端,然后测量运算放大器的输出以了解环路增益是多少。 。但是,如果环路没有闭合(至少对于DC而言),那么小的偏移量将导致输出饱和。请记住:我们的运算放大器的DC增益为200k,因此仅1 mV的偏移就可产生200 V的输出。
我们在运算放大器的输出和反馈电阻之间放置一个电感值Lt,该电感值必须大,以确保负载电容与运算放大器保持一致,以便其与运算放大器的输出电阻发生反应。然后,我们使用与信号源串联的大容量电容器Ct将信号注入反馈电阻的输出端。这些较大的分量值确保了对于DC而言,环路仍然是闭合的,但是这些增加的分量将不会影响感兴趣频率下的测量。这种方法实际上仅在“香料之地”中有效,因为我们可以拥有具有如此大价值的组件。
由于我们正在驱动该电路的输出,因此R1的正常输入已接地。现在是进行快速仿真的时候了(图6)。

图6中的红色光标指示由电容性负载引起的极点位置。蓝色光标位于单位增益交叉处,指示3°的相位裕度。当然,这对于稳定性很糟糕。
一些最终观察结果
现在,下一步当然是在实验室中使用真实电路验证所有这些内容,以确保我们获得预期的性能。作者在多年前就建造了该电路,并验证了其正常工作。
在当今与芯片上的数百万个晶体管高度集成的今天,有时我们仍然需要使用单个分立晶体管来完成工作。但是,要使电路正常工作,我们必须依赖于基本电子学的基本知识。一直需要这些基础知识,好奇心和健康的怀疑态度,但如今,使用我们先进的产品和工具,这些问题变得尤为重要。
编辑:hfy
龙腾半导体SGT MOSFET LSGT085R018在智慧农业无