时间:2021-05-08 16:28
人气:
作者:admin
本应用笔记介绍了如何使用电流检测放大器,差分放大器和仪表放大器来测量智能手机,平板电脑,笔记本电脑和USB附件中的电池充电和放电电流。它比较了高端电流检测放大器和低端差分放大器,并推荐了电流检测电阻的选择标准。描述了一种高压断路器,其由于故障和短路而提供系统过电流保护。包括用于可变线性电流源和可编程0-5A电流源的应用电路。
电流测量(即监视流入和流出电子电路的电流)对于设计人员来说是一项必不可少的技能,并且在广泛的应用中必不可少。应用示例包括过流保护,4-20mA系统,电池充电器,高亮度LED控制,GSM基站电源和H桥电机控制,您必须了解这些电流流入/流出可充电电池的比率(即仪表功能)。
随着越来越多的应用变得可移植,对专用电流监控器的需求不断增加,这些电流监控器以小封装且低静态电流来完成其任务。以下讨论涵盖了低端和高端电流监控器,并包括其架构和应用。
高侧或低侧显示器?
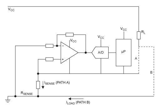
大多数电流测量应用采用低端原理(其中感测电阻器与接地路径串联连接)(图1)或高端原理中(其与热线串联连接)(图2) )。这两种方法在不同领域之间进行了权衡。低端电阻器在接地路径中增加了不希望的外部电阻。但是,与高端电阻器相关的电路必须应对相对较大的共模信号。此外,如果图1中的运算放大器的GND引脚指向RSENSE的正侧,则其共模输入范围必须延伸至零以下,即至GND –(RSENSE×ILOAD)。

但是,不要让低端测量电路的简单性导致您忽略高端方法的优点。各种故障可能会绕过低压侧监视器,从而使负载承受危险且无法检测到的压力(图3)。请注意,将监视通过路径A连接的负载,但是通过路径B的意外连接会绕过监视器。另一方面,直接连接到电源的高端监控器可以检测任何下游故障并触发适当的纠正措施。高端监控器也非常适合将底盘用作地电位的汽车应用。

传统的高端监视器
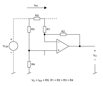
以前,这两种方法的许多实现都是基于分立组件或半分立电路的。以最简单的形式,这种高端监视器需要一个精密运算放大器和几个精密电阻器。高端测量的一种常用方法是使用经典差分放大器,该差分放大器用作增益放大器和从高端到地的电平转换器(图4)。尽管这种分立电路得到了广泛的应用,但它具有三个主要缺点:
输入电阻(等于R1)较低。
输入通常在输入电阻上表现出很大的差异。
电阻必须非常匹配才能获得可接受的共模抑制比(CMRR):任何电阻值的0.01%偏差都会将CMRR降低到86dB,0.1%偏差会将其降低到66dB,1%偏差将降低到46分贝。
为此,高端电流监控迫使开发了许多新的集成电路。另一方面,低压侧测量并没有推动许多有趣的新型IC的发展。

编辑:hfy
龙腾半导体SGT MOSFET LSGT085R018在智慧农业无