时间:2021-01-05 15:07
人气:
作者:admin
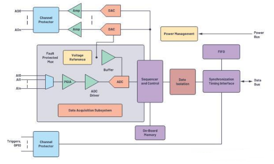
系统架构师和电路硬件设计人员针对最终应用(如测试和测量、工业自动化、医疗健康或航空航天和防务)需求,往往要耗费大量研发(R&D)资源来开发高性能、分立式精密线性信号链模块,以实现测量和保护、调节和采集或合成和驱动。本文将重点讨论精密数据采集子系统,如图1所示。

图1. 高级数据采集系统框图。
电子行业瞬息万变,随着对研发预算和上市时间(TTM)的控制日益严苛,用于构建模拟电路并制作原型来验证其功能的时间也越来越少。在散热性能和印刷电路板(PCB)密度受限的情况下,硬件设计人员需要通过尺寸不断缩小的复杂设计提供先进的精密数据转换性能和更高的鲁棒性。通过系统级封装(SiP)技术实现的异构集成,继续推动电子行业朝着更高密度、更多功能、更强性能和更长的平均无故障时间的趋势发展。本文将介绍ADI公司如何利用异质集成改变精密转换竞争环境,并提供对应用产生重大影响的解决方案。
系统设计人员面临诸多挑战,不仅需要为最终原型选择器件并优化设计,还要满足驱动ADC输入、保护ADC输入以使其免受过压事件影响、最大限度地降低系统功耗、用低功耗微控制器和/或数字隔离器实现更高的系统吞吐量等技术要求。随着OEM更多地关注系统软件和应用,以打造独特的系统解决方案,他们也将更多的资源分配给软件开发,而不是硬件开发。这样就增加了硬件开发的压力,需要进一步减少设计迭代。
开发数据采集信号链的系统设计人员通常需要高输入阻抗才能与各种传感器直接接口,这些传感器可能具有变共模电压和单极或双极单端或差分输入信号。我们通过图2全面分析一下使用分立式器件实现的典型信号链,从而了解系统设计人员的一些主要技术难点。图中所示为精密数据采集子系统的关键部分,其中20 V p-p仪表放大器输出施加于全差分放大器(FDA)的同相输入。此FDA提供必要的信号调理,包括电平转换、信号衰减,输出摆幅在0 V和5 V之间,输出共模电压为2.5 V,相位相反,从而为ADC输入提供10 V p-p差分信号,以最大限度地扩大其动态范围。仪表放大器采用±15 V的双电源供电,而FDA由+5 V/–1 V供电,ADC由5 V电源供电。用反馈电阻(RF1 = RF2)与增益电阻(RG1 = RG2)的比值,将FDA增益设置为0.5。FDA的噪声增益(NG)定义为:

其中β1和β2为反馈系数:

图2. 典型数据采集信号链的简化原理图。
本节将探讨FDA周围的电路不平衡(即β1 ≠ β2)或反馈和增益电阻(R G1 、R G2 、R F1 、R F2 )的不匹配对SNR、失真、线性度、增益误差、偏移和输入共模抑制比等关键技术参数有何影响。FDA的差分输出电压取决于V OCM ,因此,当反馈系数β1和β2不相等时,输出幅度或相位的任何不平衡都会在输出端产生不良共模成分,这些共模成分以噪声增益放大后,会导致FDA的差分输出中存在冗余噪声和失调。因此,增益/反馈电阻的比值必须匹配。换言之,输入源阻抗和RG2 (RG1)的组合应匹配(即β1 = β2),以避免信号失真和各输出信号的共模电压失配,并防止FDA的共模噪声增加。要抵消差分失调并避免输出失真,可添加一个与增益电阻(RG1)串联的外部电阻。不仅如此,增益误差偏移还受电阻类型的影响,例如薄膜、低温度系数电阻等,而在成本和电路板空间受限的情况下寻找匹配的电阻并不容易。
此外,由于额外成本和PCB上的空间有限,很多设计人员在创建单数双极性电源时遇到不少麻烦。设计人员还需要仔细选择合适的无源器件,包括RC低通滤波器(放在ADC驱动器输出和ADC输入之间)以及用于逐次逼近寄存器(SAR) ADC动态参考节点的去耦电容。RC滤波器有助于限制ADC输入端噪声,并减少来自SARADC输入端容性DAC的反冲。应选择C0G或NP0型电容和合理的串联电阻值,使放大器保持稳定并限制其输出电流。最后,PCB布局对于保持信号完整性以及实现信号链的预期性能至关重要。
简化客户的设计进程
许多系统设计人员最终都是为相同的应用设计不同的信号链架构。然而,并非所有设计都适用同一种信号链,因此ADI公司提供具有先进性能的完整信号链µModule®解决方案,专注于信号链、信号调理和数字化的通用部分,以此弥补标准分立器件和高度集成的客户特定IC之间的缺口,帮助解决主要难点。ADAQ4003是SiP解决方案,较好地兼顾了降低研发成本和缩减尺寸两方面因素,同时加快了原型制作。
ADAQ4003 µModule精密数据采集解决方案采用ADI的先进SiP技术,将多个通用信号处理和调理模块以及关键无源器件集成到单个设备中(见图5)。ADAQ4003包括低噪声、FDA、稳定的基准电压源缓冲器和高分辨率18位、2 MSPS SAR ADC。
ADAQ4003通过将元件选择、优化和布局从设计人员转移到器件本身,简化了信号链设计,缩短了精密测量系统的开发周期,并解决了上一节讨论的所有主要问题。FDA周围的精密电阻阵列使用ADI专有的 i Passives®技术构建,可解决电路不平衡问题,减少寄生效应,有助于实现高达0.005%的出色增益匹配,并优化漂移性能(1 ppm/°C)。与分立式无源器件相比,iPassives技术还具有尺寸优势,从而最大限度地减少了与温度相关的误差源,并减少了系统级校准工作。FDA提供快速建立和宽共模输入范围以及精确的可配置增益选项(0.45、0.52、0.9、1或1.9)性能,允许进行增益或衰减调节,支持全差分或单端到差分。
ADAQ4003在ADC驱动器和ADC之间配置了一个单极点RC滤波器,旨在最大限度地减少建立时间,增加输入信号带宽。此外为基准电压节点和电源提供了所有必要的去耦电容,以简化物料清单(BOM)。ADAQ4003还内置一个配置为单位增益的基准电压缓冲器,用于驱动SAR ADC基准电压节点和相应去耦电容的动态输入阻抗,实现优化性能。REF引脚上的10 µF是在位判断过程中帮助补充内部电容DAC电荷的关键要求,对于实现峰值转换性能至关重要。与许多传统SAR ADC信号链相比,通过内置基准电压缓冲器,由于基准电压源驱动高阻抗节点,而不是SAR电容阵列的动态负载,因此用户可以实现功耗更低的基准电压源。而且可以灵活选择与所需模拟输入范围匹配的基准电压缓冲器输入电压。
小尺寸简化了PCB布局并支持高通道密度
与传统分立式信号链相比(如图3所示),ADAQ4003的7 mm × 7 mmBGA封装尺寸至少缩减了4倍,可在不牺牲性能的情况下实现小型仪器仪表。

图3. ADAQ4003 µModule器件与分立信号链解决方案的尺寸对比。
印刷电路板布局对于保持信号完整性以及实现信号链的预期性能至关重要。ADAQ4003的模拟信号位于左侧,数字信号位于右侧,这种引脚排列可以简化布局。换言之,这样设计人员就能够将敏感的模拟部分和数字部分保持分离,并限制在电路板的一定区域内,避免数字和模拟信号交叉以减轻辐射噪声。ADAQ4003集成了用于基准电压源(REF)和电源(VS+、VS−、VDD和VIO)引脚的所有必要的(低等效串联电阻(ESR)和低等效串联电感(ESL))去耦陶瓷电容。这些电容在高频时会提供低阻抗接地路径,以便处理瞬态电流。
无需外部去耦电容,没有这些电容,也就不会产生已知的性能影响或任何EMI问题。通过移除用于形成板载供电轨 的基准电压源和LDO稳压器输出端的外部去耦电容,在 (REF, VS+, VS−, VDD, 和 VIO)ADAQ4003 evaluation board. 上可以验证这一性能影响。图4显示了不论使用还是移除外部去耦电容,杂散噪声都被隐藏在低于−120 dB的本底噪声下。ADAQ4003采用小尺寸设计,可实现高通道密度PCB布局,同时减轻了散热挑战。但是,各器件的布局和PCB上各种信号的路由至关重要。输入和输出信号采用对称路由,同时电源电路远离单独电源层上的模拟信号路径,并采用尽可能宽的走线,对于提供低阻抗路径、减小电源线路上的毛刺噪声影响以及避免EMI问题尤其重要。

图4. 提供短路输入ADAQ4003 FFT,在移除各个供电轨的外部去耦电容前后性能保持不变。
使用高阻抗PGIA驱动ADAQ4003
如前所述,通常需要高输入阻抗前端才能直接与各种类型的传感器连接。大多数仪器仪表和可编程增益仪表放大器(PGIA)具有单端输出,无法直接驱动全差分数据采集信号链。但是, LTC6373 PGIA提供全差分输出、低噪声、低失真和高带宽,可直接驱动ADAQ4003而不影响精密性能,因此适合许多信号链应用。LTC6373通过可编程增益设置(使用A2、A1和A0引脚)在输入端和输出端实现直流耦合。
在图5中,LTC6373采用差分输入至差分输出配置和±15 V双电源。根据需要,LTC6373也可采用单端输入至差分输出配置。LTC6373直接驱动ADAQ4003,其增益设置为0.454。LTC6373的V OCM 引脚接地,其输出摆幅在−5.5 V和+5.5 V之间(相位相反)。ADAQ4003的FDA对LTC6373的输出进行电平转换以匹配ADAQ4003所需的输入共模,并提供利用ADAQ4003 μModule器件内ADC最大2倍V REF 峰值差分信号范围所需的信号幅度。图6和图7显示使用LTC6373的各种增益设置的SNR和THD性能,而图8显示图5所示电路配置的±0.65 LSB/±0.25 LSB的INL/DNL性能。

图5. LTC6373驱动ADAQ4003(增益 = 0.454,2 MSPS)。

图6. SNR与LTC6373增益设置,LTC6373驱动ADAQ4003(增益 = 0.454,2 MSPS)。

图7. THD与LTC6373增益设置,LTC6373驱动ADAQ4003(增益 = 0.454,2 MSPS)。

图8. INL/DNL性能,LTC6373(增益 = 1)驱动ADAQ4003(增益 = 0.454)。
ADAQ4003 µModule应用案例:ATE
本节将重点介绍ADAQ4003如何适用于ATE的源表(SMU)和设备电源。这些模块化仪器仪表用于测试快速增长的智能手机、5G、汽车和物联网市场的各种芯片类型。这些精密仪器仪表具有拉电流/灌电流功能,每个处理程控电压电流调节的通道都需要一个控制环路,并且它们需要高精度(特别是良好的线性度)、速度、宽动态范围(用于测量µA/µV信号电平)、单调性和小尺寸,以容纳同时增加的通道数。ADAQ4003提供出色的精密性能,可减少终端系统的器件数量,并允许在电路板空间受限的情况下提高通道密度,同时减轻了此类直流测量可扩展测试仪器仪表的校准工作和散热挑战。ADAQ4003的高精度与快速采样速率相结合,可降低噪声,并且无延迟,因此非常适合控制环路应用,可提供出色的阶跃响应和快速建立时间,从而提高测试效率。ADAQ4003通过消除因自身漂移和电路板空间限制而需要在仪器仪表上分配基准电压的缓冲区,帮助减轻了设计负担。此外,漂移性能和元件老化决定测试仪器仪表的精度,因此ADAQ4003的确定性漂移降低了重新校准的成本,缩短了仪器仪表的停机时间。ADAQ4003满足这些要求,使仪器仪表能够测量较低的电压和电流范围,有助于针对各种负载条件优化控制环路,从而明显改善仪器仪表的工作特性、测试效率、吞吐量和成本。这些仪器仪表的高测试吞吐量和较短的测试时间将帮助最终用户降低测试成本。SMU高级框图如图9所示,相应的信号链如图5所示。

图9. 源表简化框图。
高吞吐速率支持ADAQ4003的过采样,从而实现较低的有效值噪声并可在宽带宽范围内检测到小振幅信号。对ADAQ4003进行4倍过采样可额外提供1位分辨率(这是因为ADAQ4003提供了足够的线性度,如图8所示),或增加6 dB的动态范围,换言之,由于此过采样而实现的动态范围改进定义为:ΔDR = 10 × log10 (OSR),单位dB。ADAQ4003的典型动态范围在2 MSPS时为100 dB,对于5 V基准电压源,其输入对地短路。因此,ADAQ4003在1.953 kSPS输出数据速率下进行1024倍过采样时,它提供约130 dB的出色动态范围,增益为0.454和0.9,可以精确地检测出幅度极小的µV信号。图10显示了ADAQ4003在各种过采样速率和1 kHz及10 kHz输入频率下的动态范围和SNR。

图10. ADAQ4003各种输入频率下的动态范围以及SNR与过采样速率(OSR)。

图11. 使用信号链µModule技术降低总拥有成本。
结论
本文介绍了与设计精密数据采集系统相关的一些重要方面和技术挑战,以及ADI公司如何利用其线性和转换器领域知识开发高度差异化的ADAQ4003信号链µModule解决方案,来解决一些棘手的工程设计问题。ADAQ4003能够减轻工程设计工作,如器件选择和构建可投入量产的原型,使系统设计人员能够更快地为最终客户提供出色的系统解决方案。
ADAQ4003 µModule器件出色的精度性能和小尺寸对各种精密数据转换应用颇具实用价值,具体应用包括自动化测试设备(SMU、DPS)、电子测试和测量(阻抗测量)、医疗健康(生命体征监测、诊断、成像)和航空航天(航空)等,以及一些工业用途(机器自动化输入/输出模块)。ADAQ4003等μModule解决方案可显著降低系统设计人员的总拥有成本(如图11所示的各项),降低PCB组装成本,通过提高批次产量增强生产支持,支持可扩展/模块化平台的设计重用,还简化了最终应用的校准工作,同时加快了上市时间。
编辑:hfy
龙腾半导体SGT MOSFET LSGT085R018在智慧农业无