时间:2021-01-24 12:16
人气:
作者:admin
来源:Doug Mercer 和 Antoniu Miclaus
本次活动是对11月份学子专区的延续;本次将介绍电流镜,其输出可以不受输入电流变化的影响。因此,使用MOS晶体管从另一个角度来研究零增益放大器的性能将颇有助益。
材料
● ADALM2000 主动学习模块
● 无焊面包板
● 一个2.2 kΩ电阻(或其他类似值)
● 一个168 Ω电阻(将100 Ω和68 Ω电阻串联)
● 一个小信号NMOS晶体管(增强模式CD4007或ZVN2110A)
说明
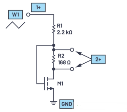
图1给出了NMOS零增益放大器的原理图。

图1.NMOS零增益放大器
硬件设置
面包板连接如图2所示。任意波形发生器1输出连接驱动电阻R1的一端。电阻R2连接在晶体管M1的栅极和漏极之间,电阻R1的另一端也连接至栅极。M1的源极接地;所以,M1采用共源配置。

图2.NMOS零增益放大器面包板电路。
程序步骤
波形发生器1配置为1 kHz三角波,峰峰值幅度为4 V,偏置为2 V。连接示波器通道1,以显示AWG的输出W1。示波器通道2 (2+)的单端输入被用于交替测量M1的栅极电压和漏极电压。
配置示波器以捕获测量的两个信号的多个周期。启用XY功能。
使用示波器的波形图示例如图3至图5所示。

图3.示波器VGATE的波形图。

图4.示波器VDRAIN的波形图。

图5.示例:比较VGATE和VDRAIN。
编辑:hfy
下一篇:深入探讨交错式反相电荷泵
龙腾半导体SGT MOSFET LSGT085R018在智慧农业无