时间:2021-01-27 15:40
人气:
作者:admin
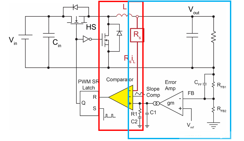
本文探讨了在DC/DC变换器中,为什么恒定导通时间控制(COT)比传统电流模式控制方式更加有效。图 1为DC/DC变换器的传统电流模式架构图,它采用的方式是将采样电流(红色部分)与电压反馈环路中误差放大器的输出(蓝色部分)进行比较,以生成控制MOSFET的PWM脉冲。
在传统控制架构中,有两种因素会影响输出负载变化的瞬态响应性能。
第一因素是误差放大器。在电压反馈环路中,补偿网络的误差放大器充当了低通滤波器的作用,从而拉长了变换器对输出电压变化的响应时间。

图 1:电流模式DC/DC架构图
图 2 显示了误差放大器延迟对环路瞬态响应的影响。在这个示例中,负载电流从0A快速上升到20A,从底部曲线可以看到,VOUT在恢复之前出现了明显的下降。绿色曲线为误差放大器的输出曲线,在最大下冲发生后的两个周期内,它才达到最大值。此种延迟由误差放大器的低通滤波器引起。

图 2:误差放大器延迟对输出下冲的影响
第二个因素为内部时钟引起的开关周期延迟,内部时钟将脉宽调制(PWM)控制反馈至输出MOSFET。在连续电流控制工作模式下,由于其控制频率是固定的,所以MOSFETs的导通时序由时钟周期决定。即使采用PWM占空比控制上管MOSFET的导通时间,在下一个时钟周期开始之前它也无法再次导通。一旦上管MOSFET关断,负载电流会从0A上升至20A(见图3)。误差放大器的输出会快速上升来响应,但上管MOSFET必须等到下一个时钟周期才会打开。在这期间,输出电压持续下降。阴影区域为负载电流与电感电流的差值区域,这部分不足的电流必须由输出电容提供并会引起输出电压下冲。

图 3:内部PWM时钟周期对输出下冲的影响
与传统电压/电流模式控制相比,恒定导通时间控制(COT)结构则非常简单,它通过反馈电阻来采样输出电压(见图4),然后将输出电压纹波谷值直接与参考电压进行对比,生成固定的导通时间脉冲来导通上管MOSFET。当导通时间脉冲到期后,上管MOSFET关断(且下管导通)。

图 4:恒定导通时间DC/DC架构
COT架构无需传统电压/电流模式DC/DC控制中的补偿网络,变换器的设计更加简单,因为元器件变得更少,也无需花费很多时间来调整补偿值。可靠的COT工作模式要求反馈节点上的输出电压斜坡足够大以保证无抖频工作。因此,斜坡应大于任一随机系统中反馈输入的噪音。 如果输出电容具有足够的等效串联电阻(ESR),则由该ESR产生的反馈斜坡电压主导电感的较小串联电阻。在这种情况下,一个简单的电阻分压器网络就足够了 (参见图5),通常可用于电解电容或POSCAP电容。

图 5:来自输出电容ESR的COT反馈输入斜坡电压

图 6:来自电感斜坡转换电路的COT反馈输入斜坡电压
如果首选为低ESR的陶瓷电容,还可以使用额外的“斜坡发生器”电路来生成所需的反馈斜坡电压 (参见图6)。
需要注意的是,反馈电压会直接输入到比较器中,以驱动定时控制块,没有误差放大器或内部固定频率会导致延迟从而影响瞬态响应时间。
COT控制架构使用参考比较器输出来触发定时脉冲发生器,而不是使用固定频率的时钟。脉冲出现的频率由输出负载电流决定。在具有稳定输出电流要求的连续导通模式下,COT控制以近似固定的频率运行。然而,在负载电流由低向高的跳变过程中,COT脉冲发生器输出高频脉冲,以最大限度地减少输出下冲。一旦达到正常的输出电压,脉冲频率降低到维持稳定的调节输出电压所需的水平。
另外,COT控制的瞬态响应时间比传统的电压或电流模式控制快两倍。较低的下冲使它更容易满足负载电压公差规格。这也意味着,与电压或电流模式变换器相比,基于COT控制模式的变换器需要更少的输出电容便能满足给定的负载瞬态响应,既节省了空间尺寸又节约了成本。
图 7为电流控制与COT控制模式的对比图。对于相同的负载电流升压变换器来讲,COT控制具有更快的切换速度,减小了电感与输出电流之间的间隙,从而进一步减小输出下冲。

图 7:对负载跳变的瞬态响应对比图(电流模式对比COT控制模式)
COT 变频控制结构的另一个优点是:在轻载时,脉冲频率得到了进一步的降低,可以保持较高的效率。因为只有当输出负载需要时才会发出脉冲,所以与具有永久开关时钟的电压或电流模式架构相比,可以实现更小的内部开关损耗。这意味着基于COT的DC/DC变换器在轻载或空载条件下具有非常高的效率,是电池供电设备/具有省电模式设备的最佳选择。
综上所述,COT控制由于其瞬态响应速度快、效率高、元件少、设计简单等优点,完胜传统电流和电压模式控制方法解决方案。
编辑:hfy
上一篇:深入探讨交错式反相电荷泵
龙腾半导体SGT MOSFET LSGT085R018在智慧农业无