时间:2021-01-28 16:43
人气:
作者:admin
大约86年前,Harold Black在尝试减少放大器失真时提出了这一里程碑概念。他当时想实现一个接受输入vI并产生输出vO的电路,表示为:

其中Aideal是所期望的电路增益(不一定很大,正好符合应用需要就行)。在现实世界中,理想值是无法实现的,但我们可以尽可能接近理想值。为了量化,我们需要定义一个误差信号,即:

然后我们必须设计一种方法来调整vO,以便让vE尽可能接近零。从图1的设计可以看出,Harold Black的想法是通过一个高增益放大器来放大vE,由此产生vO。这称为误差放大器,可以得到:

其中aε是预期的放大器高增益。
什么?如果vE是误差,那么vO本身不也是一个误差,而且是一个异常放大的误差吗?你有没有听说过通过赞美误差会得到好的结果?显然,这不是看待问题的最好方式。较好的方法是将注意力从vO转移到vE,将公式改写为:

图1:基本的负反馈方框图。
并意识到高aε值的放大器只需要相当小的vE来维持vO(如果将放大器比作双筒望远镜,就像反过来看双筒望远镜一样)。将公式(2)重写为:

这表明如果vE足够小,vO将非常接近AidealvI。同样重要的是,如果出现任何因素试图增加/减少vE,放大器将通过减小/增加vO作出相反的反应。正是这个小小的“减号”阻止了vO无限制地增大(这是负反馈的秘密!)

图2:(a)不包含和(b)包含放大器的电路,显示在加入放大器后,在aε→∞(即vE→0)时出现新的电压和电流。
图2a的电路中示出了电压和电流。接下来连接一个高增益放大器,如图2b所示,可以看到它是如何改变电压和电流来使vE变小。实际上,在aε→∞时,放大器将迫使vE为零,从而在节点C和A之间建立虚短。这将导致2V信号源和2kΩ电阻产生(2V)/(2kΩ)=1mA的电流。该电流从1kΩ电阻获取,使得vA=-(1kΩ)x(1mA)=-1V。按照KVL,vB=vA+2V=+1V,并且vC=vB–(2kΩ)x(1mA)=-1V=vA。因此确定vE=vA–vC→0。电流通过3kΩ电阻进入放大器输出节点,最后到负电源(未显示)。因此,vO=vC–(3kΩ)x(1mA)=-4V。
放大器如何“知道”将vO精确调整到-4V?假如让vO提升1V,从-4V到-3V,使用简单的分压器推理,就发现vC会上升0.5V,vA会上升1/6V,这会导致vE=vA-vC从0V变为-1/3V。这反过来将导致放大器向负方向摆动vO,从而抑制初始电压升高。再比如,将vO变为-5V,这将使vE从0V变为+1/3V,进而使放大器向相反的正方向摆动vO。显然,任何让vO偏离-4V的尝试最终都会遇到一种反作用,它会使vO恢复到-4V,这是放大器处于“平静”状态的唯一值。这就是负反馈。若我们尝试交换放大器的输入端子以使反馈为正,将看到任何让vO摆动离开-4V(假设vO到了那里)的尝试会导致vO偏离,直到放大器最终达到饱和。
如果aε不是无限的,比方说aε=1000V/V,会怎样呢?vE仍将很小,使回路电流及各种电压变化非常小。假设vO仍然在-4V附近,从公式(4)可以预测到vE≈-4/1000=-4mV,因此回路电流从1.0mA减小到(2-0.004)/2=0.998mA。使用这个新的电流值重复上述计算步骤,会发现vO从-4V变为-3.988V,这个变化可以忽略不计!
总而言之,负反馈使用高增益放大器不会使vO无限制地变大,而是使vE变小,或者使vE趋于零(理想情况下)。
一个指导性示例
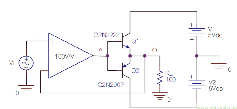
我们将上述情形放到一个更实际的框架中,重构一种失真情况,也许能激发Harold Black这样的天才的想象力。在图3a中,我们试图通过单位增益(Aideal=1V/V)推挽式缓冲器来驱动100Ω负载。只要vI》VBE1或vI《VEB2,推挽电路就可以接近单位增益,但在VEB2《vI《VBE1时则为零增益,这将导致图3b中顶部曲线的输出高度失真。图3b底部显示的是误差vE=vI-vO。

图3:(a)推挽式缓冲器;(b)输入/输出波形(顶部)和误差波形(底部)。
你是否会考虑通过放大误差vE来降低vO的失真?Harold Black就是这样做的,其结果如图4和图5所示。图4的电路中使用了一个aε=100V/V的前置放大器,以及一根普通电线来反馈vO,并确定输入端误差vE=vI-vO。从图5顶部可以看出其好处,它表明vO现在更接近vI了。如果我们再将aε增加10倍,达到1000V/V,vO的变化会很小,因为它已经非常接近vI了。额外增加10倍的增益只是将vE进一步降低10倍(记住反过来看双筒望远镜这个比喻)。

图4:将aε提高到100V/V,并用一根线实现Aideal=1V/V的负反馈。
失真跑哪儿去了?从图5中间图形的放大器输出vA,可以看出使vO紧密跟随vI放大器所需的扭曲类型。放大器从哪里得到这些扭曲指令?来自图5底部曲线的误差信号,此时vE=vA/100,为数十毫伏。放大器如何设法预失真自己的输入?“这完全是魔力,负反馈的魔力”,我的一个学生在课堂上如此说。我们为这种魔力付出了多大代价?我们实际上浪费了40dB的误差增益,以达到仅1V/V或0dB的总体增益。考虑到这些好处,这个代价非常值得。

图5:图4的负反馈电路波形。
负反馈充满了令人着迷的细节,一些学生因为急于应付作业和考试而无法充分体会。许多人毕业后将在工作中掌握它们,也有人可能没有机会再深入体验。为了纪念天才Harold Black,我打算专门为工程师撰写一系列教程。我的“analog bytes”系列文章将逐渐增加复杂度,从最基本的内容一直到令人生畏的专题内容,比如在有右半平面零点时的频率补偿。
小测验
图6的电路有点类似于图2的电路,只是一旦你连接放大器就会得到vE=0,无论它的增益是大、中、小,甚至是零。你能解释这是为什么吗?不需要数学计算,也不能使用SPICE,只要使用简单直观的推理就行啦。

图6:加入放大器前(a)后(b)的电路。
编辑:hfy
上一篇:解析精密信号链设计的斩波放大器
龙腾半导体SGT MOSFET LSGT085R018在智慧农业无