时间:2021-02-07 13:35
人气:
作者:admin
统PFC电路MOS管在应用过程中产生振荡的机理,通过具体的案例分析了因MOS振荡引起损坏的各种原因。

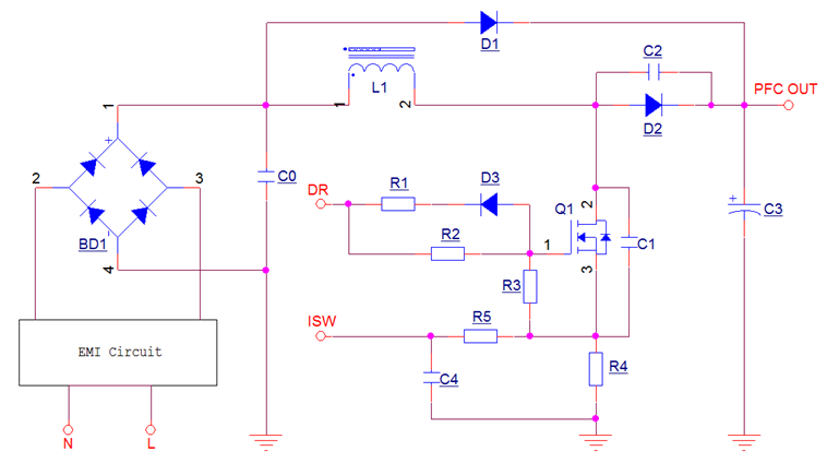
图1 PFC电路原理图
1 PFC电路工作原理
PFC(功率因数校正)主要是对输入电流波形进行控制,使其同步输入电压波形。功率因数是指有功功率与视在功率的比值。功率因素可以衡量电力被有效利用的程度,当功率因素值越大,代表其电力利用率越高。 开关电源 是1种电容输入型电路,其电流和电压之间的相位差会造成交换功率的损失,因此需要PFC电路提高功率因数。目前的PFC有2种,被动式PFC(也称无源PFC)和主动式PFC(也称有源式PFC)。通常采用主动式PFC电路提高开关电源功率因数,如图1所示。
在上述电路中,PFC电感L1在MOS管Q1导通时储存能量,在开关管Q1截止时,电感L1上感应出右正左负的电压,将导通时储存的能量通过升压二极管D2对大滤波电容C3充电,输出能量,只不过其输入的电压是没有经过滤波的脉动电压。特别地,PFC电感L1上都并联着1个二极管D1,该二极管D1一方面降低对PFC电感和升压二极管的浪涌冲击,另一方面保护PFC开关管。通过此电路,从而实现输入电压和电流波形的同相位,大大提高对电能的利用效率。

图2 PFC MOS驱动波形
2 MOS管振荡原理分析
一般地,为了改善PFC电路引起的电源EMI(电磁干扰),通常在PFC MOS管的D、S间并联1个高压电容,容值一般为(47~220)pF,在PFC升压二极管D2上并联1个高压电容,一般取值为(47~100) pF。对普通的MOS管应用而言,在开关机及正常使用过程中,不会出现异常。但是当MOS管寄生参数发生变化时,且在快速开关机过程中,就会出现明显的驱动波形振荡(如图2),严重时引起MOS管的损坏。
通过对PFC MOS管进行测试和深入分析发现,MOS管的寄生参数对振荡起着关键作用。通过电路实验模拟和仿真,证实了这一现象产生的根本原因。图3为PFC MOS管的等效电路图。

图3 为PFC MOS管的等效电路图
MOS管除了3个极之间的Cgd、Cds和Cgs寄生电容外,在G极、D极和S极分别串有寄生电感Lg、Ld和Ls,这些寄生电感主要由MOS管的引脚材质和引脚长度决定,它们是真实存在的。当为了改善电路的EMI时,通常在MOS管D、S间并联高压电容,在此为了模拟实验,采用Cds(ext) 470 pF来说明,MOS管导通电阻为Rdson。在开机过程中,参与的回路说明如下:
1)PFC二极管D2的反向恢复电流通路为:D2经Ld和Rdson,再到Ls。
2)在米勒平台期间,Cds、Cds(ext)及Cgd放电,放电能量储存在Ld、Ls和Lg中,放电回路分别为:
①Cds通过Rdson放电,Ld、Ls和Lg不参与谐振;
②Cds(ext) 放电回路分别为:
Cds(ext)→Ld→Rdson→Ls→Cds(ext),和
Cds(ext)→Ld→Cgd→Cgs→Ls→Cds(ext),及
Cds(ext)→Ld→Cgd→Lg→PFC IC→Cds(ext)
从上述回路可以看出,放电能量分别储存在Ld、Ls和Lg中。
③ Cgd放电回路为:
Cgd→Rdson→Cgs→Cgd,和
Cgd→Rdson→Ls→PFC IC→Lg→Cgd
从上述回路可以看出,放电能量分别储存在Ls和Lg中。
由于上述寄生电容和寄生电感及外接电容Cds(ext)的通路存在,在PFC MOS管反复开关机过程中,引起驱动波形的振荡,严重时,引起开关MOS的损坏。
通过仿真电路,也可模拟出类似的波形,其仿真结果如图4。

图4(a) PFC MOS仿真参数图

图4(b) PFC MOS仿真波形
3 MOS管振荡问题解决措施及效果确认
针对PFC MOS在使用过程中振荡引起的损坏问题,结合上述MOS管振荡机理的分析,在实际使用中,采取的对策如下。
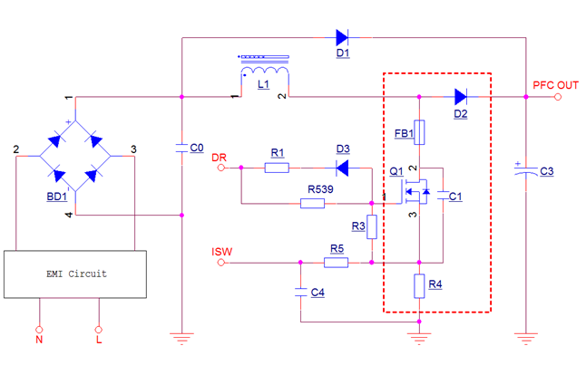
1)在PFC升压二极管上尽量不增加电容,防止因该电容引起二极管反向恢复时间加大,从而引起MOS管振荡加剧,造成损坏。
2)在PFC MOS管的漏极(D极)串联磁珠,由于磁珠表现为高频阻抗特性,用于抑制快速开关机时MOS引起的串联谐振。
3)为了解决因PFC MOS引起的EMC问题,通常在PFC MOS管的漏-源极(D-S极)间并联(47~220) pF的高压电容,为了避免与MOS内部的寄生电感引起振荡,尽量不增加此电容。若因EMC必需增加时,需与MOS管漏极磁珠同时使用。
具体原理图如图5所示。

图5 改善后的PFC原理图
从图6实际测试波形可以看出,采用上述措施后,在快速开关机时,MOS管栅极波形消除了瞬态尖峰,从而保证MOS管快速开关机时的应力要求,避免因振荡造成的损坏问题。

图6(a) 改善前PFC驱动波形(绿色)

图6(b) 改善后PFC驱动波形(绿色)
4 结语
本文针对MOS管寄生参数引起振荡造成损坏问题,进行了理论分析和电路仿真模拟,得出了MOS管除了寄生电容外,还存在由于MOS引脚材质和长短引起的寄生电感,并通过实际的案例进行了验证,证实了寄生电感的存在。通过增加切实有效的对策,避免了因寄生电容和寄生电感振荡引起的PFC MOS损坏,具有极大的设计参考意义。
参考文献:
[1] 钟炎平。电力电子电路设计[M]。武汉:华中科技大学出版社,2010.
[2] 康华光。电子技术基础[M]。北京:高等教育出版社,2009.
[3] 张占松,蔡宣三。开关电源的原理与设计。北京:电子工业出版社,2004.
编辑:hfy
龙腾半导体SGT MOSFET LSGT085R018在智慧农业无