时间:2020-09-28 10:05
人气:
作者:admin
放大电路是一种弱点电路,是属于模拟量信号的一种,下面是使用三极管搭建的常用的三种基本放大电路的模型。
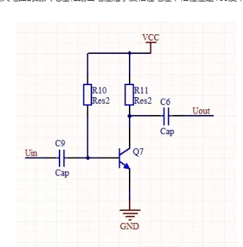
如图,该电路是共射极放大电路,这里的放大属于我们的电流放大和电压放大,我们由ICQ=βIBQ可以得知,同时共射极放大电路的输入电压和输出电压属于反相位电压,相位差是180度,多用在放大电路的中间级,实现电流和电压的放大作用。

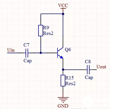
该电路为共集电极放大电路,我们可以看到输出端由我们的R15来取出输出电压,同时该电路的R15所产生的电压也具有反馈输入电压的作用,由我们的公式UBE=UB-UE可得,同时我们的输出总是会小于输入一个压降值,输入和输出同相位,存在电流放大作用,我们由负反馈的原理可以知道,该电路的输入电阻大,输出电阻小(由R15属于负反馈电阻得出的结论),根据这个特性,输入电阻大,输出电阻小,带负载能力较强,多用于放大回路的输入级或者输出级。

图中是属于共基极放大电路,我们看下这个电路就知道,该电路的R12属于负反馈电阻,属于电流并联负反馈,电流并联负反馈的作用就是输出电阻大,输入电阻小,这个电路只有我们的电压放大,不存在电流放大,公式为IBQ=ICQ/β,多用于高频放大电路和恒流源电路中,并且这个形式我们也经常可以看到。

总结:共发射极放大模型多用于中间级,实现电流电压放大,共集电极多用于输入级和输出级,用于缓冲和输出,存在电流放大,不存在电压 放大(UBE=UB-UE,根据三极管的导通压降我们也可以知道UB始终大于UE一定的导通压降值),同时也可以作为恒压源的设计参考,而共基极有电压也没有电流放大,所以信号电流稳定输出和输入,多用于我们的高频电路和恒流源电路,电流稳定就是恒流。
编辑:hfy
龙腾半导体SGT MOSFET LSGT085R018在智慧农业无