每一代蜂窝技术都会带来新的射频前端价值量,同样,5G的到来也将带动射频前端器件需求量和价值量的提升。<电子发烧友>将通过分析中国5G基站市场和手机换机潮---这两大射频器件应用市场的节奏趋势,来预测5G为本土射频企业带来的增长点何时会显现。
5G基站建站节奏预测
作为5G
通信技术的基石,基站在这场
通信变革中举足轻重。根据国联证券研究所预测,5G基站的建设周期为2020-2025年,建设高峰期预计为2020-2023年。根据预测的建站进度,基站建设对射频组件的需求也将随之提升。
图表:四大通信运营商5G建站节奏预测(万站)
数据来源:国联证券研究所 电子发烧友整理
5G手机换机潮
从市场占有率来看,根据
Canalys预测,2020年中国手机市场上5G手机占比将为17.50%,到2023年预计为62.70%。从手机射频前端价值量来看,
4G手机平均为7.2美元,5G频率的提升,射频前端单机价值预计上升为25美元。可见,5G手机换机潮将带动射频器件市场规模的扩大。
图表:中国手机市场上5G手机占比预测
数据来源:Canalys 电子发烧友整理
回首3G/4G 预测5G时代射频企业增长时间点
从射频器件相关企业的营业收入来看,在3G初期和4G初期,相关企业的营业收入增速达到顶峰;从净利润来看,大部分相关企业在通信周期初期触顶,到达高点后逐步下滑。可见,从3G、4G发展经验来看,射频器件发展往往在网络建设初期率先启动。
图表:部分企业营业收入及净利润走势图
数据来源:电子发烧友整理
通过分析中国基站的建站节奏、5G手机的市场占比走势,以及3G/4G周期射频企业的增长时间点,我们可以推测,5G为射频器件企业带来的增长点预计将在2020-2021年显现。
中国射频器件企业盘点

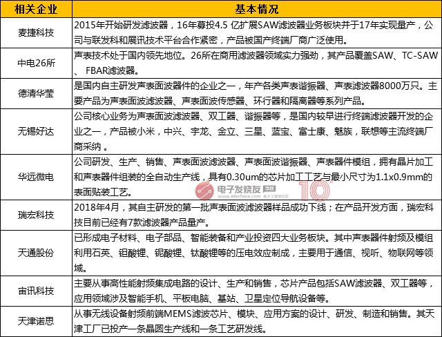
图表:相关滤波器企业
图表:相关功率放大器企业
图表:相关射频开关企业
为了全面客观的对中国模拟器件行业进行梳理和分析,以及了解企业对模拟IC国产化的看法,<电子发烧友>特开展此次调研。我们承诺,对您填写的信息将绝对保密,所有信息仅供调研参考。【点击下方二维码 诚邀您参与调研】