时间:2019-06-27 11:39
人气:
作者:admin
简易电子管功放电路图(一)
6P3P单端A类电子管功放电路图
如图为6P3P单端A类电子管功放电路图。VT1、VT2直流通路串联。VT1构成普通的三极管共阴放大器,VTr2构成阴极输出器,对VT1而言VT2是一个带电流负反馈的高阻负载。音频信号由6N3(3)脚输入,经VT1共阴放大后从第④脚输出,进入VT2构成的阴极输出器,然后由VT2⑧脚输出。进入后级电路。vT2接成阴极输出器形式,其电压放大倍数接近于1,故输入级SRPP电路的电压放大倍数主要取决于VT1。同时,VTl、VT2交流通路对输入级负载电阻R4(即功率输出级VT3的栅极电阻)而言等效为“并联”,相对使单管共阴放大电路内阻降低一半,带负载能力大为提高,易于和低阻负载匹配,音质因此有较大改善。又因为VT1、VT2对R4负载来说是推挽工作,输出电流增大一倍,失真也有所降低。C1是VTl的阴极交流旁路电容。避免R3对交流信号起交流电流负反馈作用,提高输入级交流放大倍数,改善输入级对VT3的驱动能力。
R3上的压降2.6V,作为VT1的栅负偏压,此负压比现代数码音源输出信号振幅大1.5V,避开了6N3动态阳一栅特性曲线的非线性部分。输入级电压放大倍数为:A=u·R4/(Ri/2+R4)=35·360k/(5.8k/2+360k)≈35倍。其中u为6N3放大系数,值为35;Ri为6N3内阻,值为5.8k。

简易电子管功放电路图(二)
电路见图,电源经开关和电感后,再经过T1变压器,通过整流滤波后向灯丝及TDA2822供电,T2接在T1次级,产生高压,经整流滤波和稳压向6N3供高压电源。信号经6N3放大后输出,再经TDA2822驱动耳机。本文采用的电路简单,无须任何调试,元件的参数已在电路图中标明,元件的选用也可参考其他文章,选用一些性能较好的元器件。本机在静态时特别安静,音色还是很好的。

电源电路图

简易电子管功放电路图(三)
如图为麦景图MC-275电子管功放电路图。麦景图275功放级的功放电子管采用KT88或6550来担任,每个声道输出可达60W,非线性失真不大于1%,频率响应从20Hz~30KHz,为±0.5dB。

麦景图MC-275电子管功放电路图
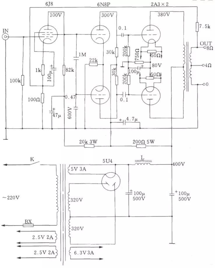
简易电子管功放电路图(四)
2A3为低内阻直热式三极管,其内阻仅为800Ω,故输出变压一次侧屏至屏的负载阻抗聪3.5kΩ即可。推挽功放管的屏极电压取360~380V,阴极对地电压为60~80V,功放总的工作电流为80~100mA,最大输出功率可达15W。本机失真系数1%~2%,频率响应从20Hz~40kHz±2dB。

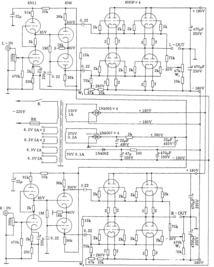
简易电子管功放电路图(五)
采用6N5P电子管的立体声OTL功率放大器电路

整机的输入灵敏度为0.6 V,输入阻抗大于100KΩ,每声道额定输出功率为20W 20W,失真系数优于1%,信噪比为85dB,频率响应从10Hz~40KHz±1dB。
简易电子管功放电路图(六)
6p1+6n2电子管功率放大器电路

推动级用“曙光”6N2,功率放大级用“北京”6P1。机箱:汽车功放的铝机壳,重达4kg,非常厚实,对减少外界干扰很有益处。电源:选用拆机500VA实验室用的环形隔离变压器,扼流圈使用废旧微波炉的功率变压器(其本身是漏感变压器,不改动即可用)。电容:不推崇补品,用的是彩电拆机电解。电阻:普通金属膜电阻。输出变压器:用淘汰的黑白电视机电源变压器改绕。线材:国标1.5mm2的单芯铜线(有条件可换多芯线)。焊锡:普通Φ0.9mm含松香锡线。
龙腾半导体SGT MOSFET LSGT085R018在智慧农业无