时间:2019-07-19 10:10
人气:
作者:admin
晶体管(三极管)的功能之一就是作为开关,利用其截止特性,实现开关功能。但是很多人并不能很好的理解三极管的开关功能,下面以8个实例图片,生动的阐述三极管作为开关的功能。
期待大家回复讨论分析各个电路。
1
低边开关

2
高边开关

3
基极电阻

4
非门电路

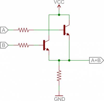
5
与门

6
或门

7
H桥


8
振荡器

今天的内容就到这了,泥萌还有什么问题可以留言讨论,喜欢这篇文章可以分享给同行朋友或朋友圈哦~加入发烧友VIP会员获取更多学习资料请点击下方链接:
毕业即失业...应届生,你们都找到工作了吗?
﹌﹌﹌﹌﹌﹌﹌﹌﹌﹌﹌﹌﹌﹌﹌﹌﹌﹌﹌﹌﹌﹌﹌﹌﹌﹌﹌﹌﹌﹌﹌﹌﹌﹌﹌﹌﹌﹌﹌﹌﹌﹌﹌﹌﹌﹌﹌﹌﹌﹌﹌﹌
免责声明:内容整理自网络,版权归原作者所有,如涉及作品版权问题,请及时与我们联系,谢谢!
————你可能错过的往期干货,更多干货请点击文末阅读原文————
向上划动即可查看更多哦
电子发烧友热文推荐
1、华为卷入美国政府权力“黑洞”漩涡,中国芯能否遇强则强?
2、经典!一文讲透静电保护(ESD)原理和设计
3、55条模电数电学习笔记,记得一定要看!
4、114个实用电子小常识,一般人都不知道!
5、关于射频芯片,看这一篇就够了!(干货收藏)
6、无刷电机与有刷电机的区别,这样看一目了然!
7、55页PPT!很火的MOS管电路工作原理及详解,没有之一!
8、超经典的机械原理动图合集,足足看了十遍,过瘾!
9、这些元器件基础知识都不懂,怎么混电子圈!
10、史上最强单片机科普,看完给跪了!
11、震悍!80张传感器工作原理动图汇总
12、终于有人讲透了什么是机器视觉!
13、盘点当今市面主流单片机,总有一款适合你!
14、只需7步,秒懂MOS管选型!
15、单片机实用工具大全,超级赞,工程师必备!
电子发烧友拆解及DIY推荐
1、大神教你DIY | 如何用一块FPGA开发板制作音乐盒?!
2、DIY一个太阳充电器,仅需六步!准工程师表示:秒懂!
3、四旋翼 DIY高大上!用STM32单片机搞定四旋翼无人机飞控
4、简单实用,5分钟教你DIY个人电子名片(工程师标配)
5、史上最具创意鬼才10大DIY详细集锦,你赶紧看看吧!(收藏版)
6、重磅!国外牛人教你DIY固态特斯拉线圈(附详细流程)
7、四轴飞行器DIY全教程合集(程序+原理图+四轴PID)
8、暴力拆解特斯拉电池组,探究美帝黑科技!(惊呆了!)
电子发烧友学院精选
1、限时!免费!3节FPGA课程,快抢!
2、【学院推荐】LabVIEW与PLC如何进行Modbus通信?
3、【学院推荐】什么是 BLDC 电机换向的最有效方法?
4、【学院推荐】LabVIEW编程实例:手把手教你按键监视小软件的实现
5、【学院推荐】PCB工程师不得不看:超级实用AD常用快捷键总结
6、想升职加薪走向人生巅峰?你需要了解一下LabVIEW了
电子发烧友活动推荐
1、关于ESD原理及防护,这篇文章太专业了!点赞!(征文)
2、工程师搞PCB设计,到底该学哪款软件?——PADS篇
3、超强的四轴无人机飞控源代码,支持STM32所有系列(附项目资料)
4、11个电源设计小技巧,看完提高一半的工作效率!(附资料下载)
5、从菜鸟到高手,学习arm32位单片机的必经之路,给大家分享个人经验!
6、2G资料!FPGA入门进阶必看资源合集(免费下载)
7、学好LLC开关电源设计,你必须要弄懂的原理知识(文末送资料大礼包)
电子发烧友电路精选
1、【汇总】led灯驱动电源电路图大全(收藏版)
2、20个超经典模拟电路,工程师你知道几个?(收藏:附答案下载)
3、学好单片机必须要了解的的8个电路设计
4、单片机11种常见的电路设计模块
5、新手如何看懂电路图?有哪些必要的知识点?
6、99%的工程师都不了解三极管放大电路原理
7、太牛了!电路图符号超强科普,不懂物理也能轻松看懂电路图!(推荐收藏)
8、555定时器常见应用及50个经典设计电路
电子发烧友资料精选
1、最全STM32智能小车资料!带原理图、源代码、完整论文
2、STM32大神笔记,超详细单片机学习汇总资料(干货分享)
3、工程师快速提升技能就看这份资料——固态继电器(SSR)使用指南
4、承包你的电路图资料!请收下这份国内外精选电路图集
5、一年的精华都在这里了!2018年度精选资料大集合
6、测量电子电路设计资料大全(电路图集+设计方案+制作流程)
7、无刷电机资料大全(基本原理+接线方法+解决方案)
电子发烧友热文推荐
1、华为卷入美国政府权力“黑洞”漩涡,中国芯能否遇强则强?
2、经典!一文讲透静电保护(ESD)原理和设计
3、55条模电数电学习笔记,记得一定要看!
4、114个实用电子小常识,一般人都不知道!
5、关于射频芯片,看这一篇就够了!(干货收藏)
6、无刷电机与有刷电机的区别,这样看一目了然!
7、55页PPT!很火的MOS管电路工作原理及详解,没有之一!
8、超经典的机械原理动图合集,足足看了十遍,过瘾!
9、这些元器件基础知识都不懂,怎么混电子圈!
10、史上最强单片机科普,看完给跪了!
11、震悍!80张传感器工作原理动图汇总
12、终于有人讲透了什么是机器视觉!
13、盘点当今市面主流单片机,总有一款适合你!
14、只需7步,秒懂MOS管选型!
15、单片机实用工具大全,超级赞,工程师必备!
电子发烧友拆解及DIY推荐
1、大神教你DIY | 如何用一块FPGA开发板制作音乐盒?!
2、DIY一个太阳充电器,仅需六步!准工程师表示:秒懂!
3、四旋翼 DIY高大上!用STM32单片机搞定四旋翼无人机飞控
4、简单实用,5分钟教你DIY个人电子名片(工程师标配)
5、史上最具创意鬼才10大DIY详细集锦,你赶紧看看吧!(收藏版)
6、重磅!国外牛人教你DIY固态特斯拉线圈(附详细流程)
7、四轴飞行器DIY全教程合集(程序+原理图+四轴PID)
8、暴力拆解特斯拉电池组,探究美帝黑科技!(惊呆了!)
电子发烧友学院精选
1、限时!免费!3节FPGA课程,快抢!
2、【学院推荐】LabVIEW与PLC如何进行Modbus通信?
3、【学院推荐】什么是 BLDC 电机换向的最有效方法?
4、【学院推荐】LabVIEW编程实例:手把手教你按键监视小软件的实现
5、【学院推荐】PCB工程师不得不看:超级实用AD常用快捷键总结
6、想升职加薪走向人生巅峰?你需要了解一下LabVIEW了
电子发烧友活动推荐
1、关于ESD原理及防护,这篇文章太专业了!点赞!(征文)
2、工程师搞PCB设计,到底该学哪款软件?——PADS篇
3、超强的四轴无人机飞控源代码,支持STM32所有系列(附项目资料)
4、11个电源设计小技巧,看完提高一半的工作效率!(附资料下载)
5、从菜鸟到高手,学习arm32位单片机的必经之路,给大家分享个人经验!
6、2G资料!FPGA入门进阶必看资源合集(免费下载)
7、学好LLC开关电源设计,你必须要弄懂的原理知识(文末送资料大礼包)
电子发烧友电路精选
1、【汇总】led灯驱动电源电路图大全(收藏版)
2、20个超经典模拟电路,工程师你知道几个?(收藏:附答案下载)
3、学好单片机必须要了解的的8个电路设计
4、单片机11种常见的电路设计模块
5、新手如何看懂电路图?有哪些必要的知识点?
6、99%的工程师都不了解三极管放大电路原理
7、太牛了!电路图符号超强科普,不懂物理也能轻松看懂电路图!(推荐收藏)
8、555定时器常见应用及50个经典设计电路
电子发烧友资料精选
1、最全STM32智能小车资料!带原理图、源代码、完整论文
2、STM32大神笔记,超详细单片机学习汇总资料(干货分享)
3、工程师快速提升技能就看这份资料——固态继电器(SSR)使用指南
4、承包你的电路图资料!请收下这份国内外精选电路图集
5、一年的精华都在这里了!2018年度精选资料大集合
6、测量电子电路设计资料大全(电路图集+设计方案+制作流程)
7、无刷电机资料大全(基本原理+接线方法+解决方案)
最具有学习价值的电子发烧友社群邀请你加入
添加发烧友小助手
加入“发烧友微信群”交流,
THE END
1、加Lwangzi312为好友,进入电子行业交流大群
嵌入式软件|可编程逻辑|C语言|linux|单片机|LabVIEW|微机原理|RF/无线|PCB设计|IC设计|电源设计|模拟技术|机器人|测试测量|Java|AR/VR|前端开发|大数据|python|STM32|FPGA|四轴算法|BLDC
2、加Lwangzi312为好友,进入电子行业城市交流群
深圳39591|北京26276|上海24794|广州15554|西安11854|成都10678|杭州10600|苏州10141|南京9735|武汉9204|东莞7960|天津6610|重庆6319|合肥5096|长沙4832|青岛4427|郑州4425|佛山4176|宁波3774|无锡3617|厦门3569|惠州2893
更多精彩内容,请戳阅读原文
上一篇:别在Vcc上直接并联稳压管!
下一篇:7个步骤来阐述MOS管的选型要求
龙腾半导体SGT MOSFET LSGT085R018在智慧农业无