时间:2018-09-13 11:53
人气:
作者:admin
无论是驱动白色 LED 背光灯,还是向 RF 和模拟电路、笔记本电脑、平板电脑和其他移动设备供电,所需电压通常都要求远高于电源输入电压。 因此,可利用 DC/DC 升压转换器提供数倍于输入的输出电压,以满足这些系统中各种各样的电路和功能的需要。 例如,在电池供电的系统中,输入电压通常不高于 5 V,而向 RF 和模拟功能供电或者驱动薄膜电阻器 (TFT) 液晶显示器 (LCD) 则需要高达 15 V 和 24 V 及以上的电压。 同样,也需要用高电压对光接收器中的雪崩光电二极管 (APD) 进行偏置。
为此,Analog Devices 在其产品组合中增加了两款低压 DC/DC 升压转换器 ADP1612 和 ADP1613。这两款 DC/DC 转换器能帮助设计人员将低至 1.8 V 的输入升高至 20 V 输出。让这些器件将扁平封装和高开关频率工作模式集于一身时,就能在低功耗是基本特性,PC 板空间是首要考虑的便携式应用中延长电池续航时间。
ADP1612 支持 1.8 - 5.5 V DC 输入,ADP1613 则可接受 2.5 - 5.5 V DC 输入。可调节输出电压使这两款升压转换器能在非稳压输入工作模式下延长电池寿命。 这些升压转换器采用脉宽调制 (PWM) 电流模式架构,以便在整个负载条件下调节输出电压,帮助降低启动浪涌电流风险。 所以,这些器件能实现高达 94% 的能效、快速瞬态反应和稳定的输出电压水平,保证了更高的系统稳定性。
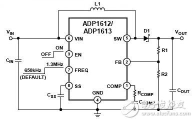
升压转换器的典型应用电路如图 1 所示。 ADP1612 和 ADP1613 均能在 650 kHz 或 1.3 MHz 频率下工作。 虽然在较高开关频率下可采用较小的电感器,但开关频率每提高一倍能效就会降低约 2%。 在这些转换器中,可通过引脚选择开关频率。 将 FREQ 引脚与接地 (GND) 点连接时在 650kHz 频率下工作,与引脚 VIN 连接时在 1.3 MHz 频率下工作。

图 1:采用开关式转换器 ADP1612/1613 的典型 DC/DC 升压配置。
电感器是升压转换器的一个关键元件,能在电源开关接通期间存储能量,并在关断期间将存储的能量通过输出稳压器传输至输出。 在应用说明¹ 中,Analog Devices 解释了如何在电感器的低电流纹波和高频之间取得平衡。 该技术文件建议采用的电感值范围为 4.7 - 22 μH。
对于给定的物理尺寸,虽然电感较低的电感器会拥有较高的饱和电流和较低的串联电阻,但较低电感会导致更高的峰值电流,进而使能效降低,纹波增大和噪声提高。 因此,根据 Analog Devices 的应用说明,为了减小电感器尺寸并提高稳定性,升压器最好采用间隙工作模式。 该应用说明还指出,电感器的峰值电流(最大输入电流与其纹波电流一半之和)必须低于其额定饱和电流,且向稳压器提供的最大 DC 输入电流必须小于其额定电流有效值。
ADI 的 ADIsimPower™ 设计工具箱支持这两款器件,能帮助设计人员在数分钟之内构建完整的电路、物料清单并完成性能计算。 ADIsimPower 能在考虑 IC 和所有外部实际元件的工作条件和局限性的同时,在成本、板面积、能效和零件数量方面对设计进行优化。
ADI 的升压转换器典型评估板 ADP1612-BL3-EVZ 包括一个完整的 DC/DC 升压转换器以及全面丰富的精选元件,从而能在整个输入范围和负载条件下工作,提供 5 V (ADP1612) 和 12 V (ADP1613) 输出电压。 通过改变 R1 和 R2 可对该评估板进行调节,以适应不同的输出电压。 根据该评估板的技术资料,也可调节或者重新计算图中所示 L1、D1、CCOMP 和 RCOMP 的值,以确保稳定工作。
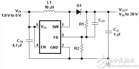
就这一方面而言,为了给 LCD 背光所用白色 LED 供电或者生成 LCD 偏置电源,Texas Instruments 推出高度集成的低功耗升压转换器 TPS61040/41(图 2)。这些器件能够利用双芯 NiMH/NiCd 或者单芯锂离子电池输入提供高达 28 V 的输出电压。 该器件也能通过 3.3 或者 5 V 输入产生标准 12 V 输出。

图 2:工作频率高达 1 MHz的集成式升压转换器 TPS61040/41 仅需很少外部元件。
这些转换器采用微型 SOT23 和 SON 封装,工作时开关频率高达 1 MHz。 该器件内置输出功率 MOSFET,仅需很少外部元件。 由于开关频率高,因此可选陶瓷或钽电容器作为输出电容器。 TPS61040 的内部开关电流限值为 400 mA,TPS61041 的开关电流限值为 250 mA。 此外,低静态电流(通常 28 μA)以及优化的控制方案,使该器件能在整个负载电流范围内达到很高的工作能效。
更高的 DC 输出
如果您的电路需要更高的电压,TI 的 TPS61170 便是一款很有用的产品。 该器件是集成了1.2 A、40 V 功率 MOSFET 的单片式高压开关稳压器, 输出电压可达 38 V。该器件的规格书给出了多个标准开关稳压器的拓扑结构,包括升压和单端初级电感转换器 (SEPIC)。 该器件具有宽输入电压范围,可支持由多节电池或 5 V、12 V 稳压电源轨供电的应用。
其他如 Linear Technology Corp. 和 Maxim Integrated 等半导体器件供应商也在销售高输出电压升压转换器。 Linear 开发出一款电流模式、升压 DC/DC 转换器,可对光接收器中的雪崩光电二极管 (APD) 进行偏置(图 3)。 LT3571 设计用于提供高达 75 V 的输出电压,它采用高压侧固定压降 APD 电流监视器,在整个温度范围内拥有优于 10% 的相对精确度。 集成式功率开关、肖特基二极管和 APD 电流监视器能让解决方案拥有小基底面和低成本。 该器件集中了传统的电压环路和独创的电流环路,从而能用作恒流源或者恒压源。

图 3:基于 LT3571 的 5 - 45 V 升压电源电路用于对雪崩光电二极管进行偏置。
Linear 的升压转换器产品库中也有同类器件,能够向 LED 驱动应用或者 LCD 偏置等应用输出高达 40 V 的电压。 这些器件包括 LT3494/A 和 LT1615。 LT3494/A 专门为输出高达 40 V 的电压而设计,而 LT1615 则提供 34 V 额定输出。
另外,Maxim 的 MAX1605 也能将低至 0.8 V 的电池电压提升至 30 V 输出。 这款转换器的集成式 0.5 A MOSFET 减少了外部元件数量,其高开关频率允许采用微型表面贴装元件。 电流限值可设定为 500 mA、250 mA 或 125 mA,以减小低电流应用中的输出纹波和元件尺寸。
总之,各大 IC 制造商都在销售输出高 DC 电压的升压转换器。 每一款器件都各有千秋,所以,工程师们在为给定应用选择零件前,必须根据具体要求,仔细阅读规格书,确定关键的规格参数。
龙腾半导体SGT MOSFET LSGT085R018在智慧农业无