时间:2018-08-16 00:12
人气:
作者:admin
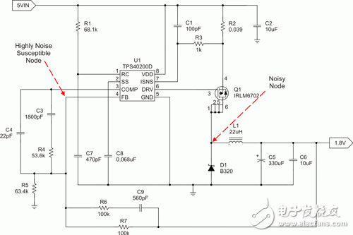
本文集中介绍一些您可以很轻松避免的电源误差放大器使用错误,主要包括错误计算误差放大器的增益,从而让放大器完成某些超出其能力的工作以及错误地对电路进行布局。图 1 显示了一款典型的电源,其使用一个具有内置误差放大器的控制 IC。放大器正输入连接至一个内部参考电压,负输入经 FB 引脚引出,而输出经 COMP 引脚引出。电源输出电压由分压器 R5 和 R7 设置。
第一种常见误差放大器错误是在AC小信号增益计算中使用 R5,尽管其实际没有影响。如果误差放大器使用正确,则其输入就为一个虚假接地。这就意味着,没有 AC电流会流经 R5,并且对 AC 小信号增益无影响。通过误差放大器输入的“戴维宁”(Thevenin)等效电路,您可以轻松地说服自己。(请参见附件)

图 1 内建到控制 IC 中的误差放大器
第二种常见错误是让放大器提供超出其能力范围的增益,图 2 描述了这种错误。它显示了理想的误差放大器频率响应、放大器的增益以及给定误差放大器限制的预计性能。由于其带宽限制的存在,放大器无法给出理想的高频增益。尽管图中未能显示,但相位也受到严重的影响。电压模式转换器(如图 1 所示)中需要高频大增益,这时问题会更加突出。设计误差放大器补偿时,请特别注意其带宽限制,否则您最终需要使用一个震荡电源。

图 2 误差放大器带宽限制可用增益
最严重的寄生电容问题通常会涉及反馈 (FB) 电压以及误差放大器补偿节点的布局。这是由于误差放大器输入的高阻抗、误差放大器的高增益,以及大量连接至该节点的组件。图 1 显示了典型控制器中出现这一问题的位置,以及一个较为可能的耦合节点。Q1 和 D1 之间的连接约有 0.1 V/ns 到 1 V/ns 的极高转换速率,并且会形成仅 1 pF 寄生电容的 1 mA 电流。
一般而言,FB 和补偿节点的阻抗约为 1K 到 10K Ohms,因此该电流可在误差放大器输入端形成极大的电压扰动。其通常以游走栅极驱动或感知振荡的形式显现,而电源会努力对噪声源产生的误差进行校正。最为成功的设计会认识到这个问题,并绘出示意图以让诸多补偿组件出现在误差放大器的附近,这样来给出一种建议布局。确保各组件均紧凑地放置在误差放大器的附近,并确保连接它们的线迹很短。另外,还要确保这些组件附近没有高 dV/dt 线迹,主要包括开关节点和栅极驱动信号。
另一种常见问题是在反馈电路中没有使用正确的阻抗。误差放大器的驱动能力有限,必须使用合适的反馈组件电压。在图 1 所示情况下,误差放大器的驱动力仅为 100 uA,因此其电压只能为 1V 左右。连接误差放大器输出或者其反馈环路中的阻抗不应低于 10K Ohms。请注意不要在反馈环路中使用过大的阻抗值,因为它会增加拾取开关波形噪声的敏感度。图 1 还表明了在误差放大器附近配置反馈组件的最佳方法。电阻连接至高阻抗误差放大器输入端 (FB),而非电容。通过有效地让它们降低阻抗,从而降低 R6/C9 和 R4/C3 节点的噪声敏感度。电容的另一端连接至电路的低阻抗端点,从而降低噪声耦合的可能性。
总之,使用误差放大器时,有许多犯错的可能,包括错误计算误差放大器增益,要求放大器提供超出能力范围的高增益,以及错误布局电路。对这些问题稍加注意即可帮助您避免在实验室中花费数小时来调试您的电路。
龙腾半导体SGT MOSFET LSGT085R018在智慧农业无