时间:2018-07-04 09:01
人气:
作者:admin
对于电网转换、电动汽车或家用电器等高功率应用,碳化硅 (SiC) MOSFET 与同等的硅 IGBT 相比具有许多优势,包括更快的开关速度、更高的电流密度和更低的导通电阻。但是,SiC MOSFET 也存在自己的一系列问题,包括稳健性、可靠性、高频应用中的瞬时振荡,以及故障处理等。
对设计人员而言,成功应用 SiC MOSFET 的关键在于深入了解 SiC MOSFET 独有的工作特征及其对设计的影响。本文将提供此类见解,以及实现建议和解决方案示例。
要充分认识 SiC MOSFET 的功能,一种有用的方法就是将它们与同等的硅器件进行比较。SiC 器件可以阻断的电压是硅器件的 10 倍,具有更高的电流密度,能够以 10 倍的更快速度在导通和关断状态之间转换,并且具有更低的导通电阻。例如,900 伏 SiC MOSFET 可以在 1/35 大小的芯片内提供与 Si MOSFET 相同的导通电阻(图 1)。

图 1:SiC MOSFET(右侧)与硅器件相比,具有更低的导通电阻和更高的电压耐受能力。(图片来源:ROHM Semiconductor)
标准硅 MOSFET 在高至 150°C 的温度条件下工作时,RDS(on) 导通电阻要高出 25°C 时典型值的两倍。采用正确封装时,SiC MOSFET 可获得 200°C 甚至更高的额定温度。SiC MOSFET 的超高工作温度也简化了热管理,从而减小了印刷电路板的外形尺寸,并提高了系统稳定性。
然而,SiC MOSFET 技术可能是一把双刃剑,在带来改进的同时,也带来了设计挑战。在诸多挑战中,工程师必须确保:
以最优方式驱动 SiC MOSFET,最大限度降低传导和开关损耗。
最大限度降低栅极损耗。栅极驱动器需要能够以最小的输出阻抗和高电流能力,提供 +20 伏和 -2 伏到 -5 伏负偏压。
尤其当开关速度较快时,必须特别留意系统的寄生效应。具体而言,这指的是硅模块周围通常存在的电感和电容之外的杂散电感和电容。
需要认识到,SiC MOSFET 的输出开关电流变化率 (di/dt) 远高于 Si MOSFET。这可能增加直流总线的瞬时振荡、电磁干扰以及输出级损耗。高开关速度还可能导致电压过冲。
满足高电压应用的可靠性和故障处理性能要求。
下面我们来了解一下存在的主要问题以及如何解决这些问题。
影响开关行为的主要方面包括关断能量、导通能量、所谓的米勒效应,以及栅极驱动电流要求。
关断能量 (Eoff) 取决于栅极电阻 (RG) 和 RGS(off)(栅源电压,关闭)。通过降低 RG 或在关闭时间内使用负栅极偏压,可以增加栅极的漏电流,从而降低 Eoff。为此,SiC MOSFET 的驱动器 IC 应该能够管理较小的负栅极电压,以便提供安全、稳定的关断状态。
导通能量通常是指将 MOSFET 寄生电容充电至实现较低 RDS(on) 所需的电压电平的过程。与关断能量一样,通过减小 RG 也能提升导通能量。Eon 与 Rg 的对比图表显示,当栅极电阻从 10 Ω 变为 1 Ω 时,导通能量几乎降低了 40%(图 2)。
title="Eon vs. Rg; turn-on performance" />
图 2:Eon 与 Rg 的对比;通过降低栅极电阻 (Rg) 改善导通性能。(图片来源:STMicroelectronics)
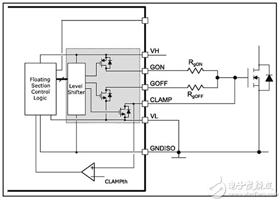
如果横跨栅极电阻器的压降超过了半桥转换器的上 MOSFET 的阈值电压,则会发生称为“米勒导通”或“米勒效应”的寄生导通。当存在米勒导通时,反向恢复能量 (Err) 可能会严重影响全局开关损耗。
为应对这一点,SiC MOSFET 驱动器可以加入一项米勒箝位保护功能,以控制半桥配置中功率级开关期间的米勒电流(图 3)。

图 3:米勒箝位是一种众所周知的方法,可用于避免因寄生 dVds/dt 触发的导通。图中显示的原理图是米勒箝位保护连接的一个示例。(图片来源:STMicroelectronics)
当电源开关处于“关闭”状态时,驱动器将会工作,以免当同一支路上的另一个开关处于导通状态时,因栅极电容而可能出现感应导通现象。
ROHM 的 SCT3030KLGC11 是一种良好的低导通电阻 SiC MOSFET,作为第三代器件,它在 1,200 伏电压下工作,具有 30 毫欧姆 (mΩ) 的导通电阻。它使用专有的沟槽式栅极结构,与之前的平面式 SiC MOSFET 相比,将输入电容减小了 35%,将导通电阻减小了 50%。
沟槽式栅极指的是一种结构,其中的 MOSFET 栅极是在芯片表面构建的一个凹槽的侧壁上成形的。ROHM 的测试表明,第三代解决方案可以在约 50 纳秒 (ns) 的时间内从 0 伏骤升至 800 伏。
但设计人员需要了解一项参数权衡,即新器件的短路电流耐受能力相对较低。这是因为,与上一代器件相比,获得给定导通电阻所需的硅量已几乎减半。较小的硅片在短路状态下没有足够的物质量来承受较长时间的短路电流。
SiC MOSFET 需要的栅极电压摆动高于标准超级结 MOSFET 和 IGBT。以 STMicroelectronics 的 SCT30N120 为例,它是一个 1200 伏、80 mΩ(典型值)SiC MOSFET,建议采用较高的(+20 伏)正偏压栅极驱动,以便最大限度减小损耗。不建议在正方向使用超过 +20 伏的电压驱动该 SiC MOSFET,因为 VGS 的最大绝对额定值为 +25 伏。该电压可以低至 +18 伏,但这会导致 RDS(ON) 增大约 25%(20 A、25°C 时)。
根据具体应用,还可能需要 -2 伏至 -6 伏范围的负“关断”栅极电压。驱动器的最大供电电压额定值必须介于 22 伏与 28 伏之间,具体取决于是否应用了负“关断”电压。鉴于器件开关所需的栅极电荷较低,较高的电压摆动不会影响所需的栅极驱动功率。
可使用相关规格书中所列的栅极电荷,轻松计算导通或关断 MOSFET 所需的栅极电流。对于 SCT30N120,VDD = 800 V、ID = 20 A、VGS = -2 至 20 V 条件下的总栅极电荷 (Qg) 通常为 106 毫微库仑 (nC)。要实现最快的开关速度,驱动器必须能够拉出或灌入在 RG = 1Ω、VGS(on) = +20 V 和 VGS(off) = -2 V 条件下测得的栅极峰值电流。这时,两种情形(灌入/拉出)下的峰值栅极电流均低于 2 A。
器件的高速开关瞬态为电路中存在的寄生电感和电容提供了额外的能量。这些寄生效应形成的谐振电路可能导致电压和电流过冲及瞬时振荡。当一个 MOSFET 处于导通状态,而另一个 MOSFET 正承载续流电流时,将会出现电压过冲,这时即使几毫微亨的杂散电感所产生的电压降也可能导致问题。
在硅 IGBT 中,电流拖尾造成了一定数量的关断缓冲,从而减少了电压过冲和瞬时振荡。SiC MOSFET 没有电流拖尾,因而漏极电压过冲和寄生瞬时振荡明显高得多。
设计人员可通过以下方法降低这类寄生效应:
最大限度缩短导线长度
将栅极驱动器放在尽可能靠近 MOSFET 的位置,并使用叠接式导线几何形状而不是并排(共平面)几何形状
高速开关的另一个结果是增加了电磁干扰 (EMI)。这是因为在 MOSFET 的栅极电容充放电以及高速开关负载电流时,存在较高的变化率 (di/dt) 值。如果需要满足 EMI 标准,则减小在高频应用中开关 SiC MOSFET 时的瞬时振荡非常重要。
由于在 SiC 功率 MOSFET 中使用氧化物作为栅极绝缘层,该氧化物对器件的可靠性有直接的影响。在提高开关速度时,如果栅极氧化物承受的电压超过了建议的工作值,则可能导致永久性故障。
早期的 SiC MOSFET 中存在这一问题,但有充分的证据表明,此问题现在已经得到了有效的控制。
例如,Cree(Wolfspeed 旗下部门)的氧化物层与 Si MOSFET1 的氧化物层同样可靠。假定栅极氧化物上的应力保持在容许的水平以内,最新的栅极氧化物技术可以在高温工作时实现长期可靠性。据 Wolfspeed 称,用于提供 20 伏电压的栅极,经评估具有一千万小时的使用寿命。
SiC MOSFET 的短路耐受时间通常约为 3 毫秒 (µs),因此要实现可靠的 SiC MOSFET 操作和较长的使用寿命,快速检测和快速关断功能不可或缺。此外,重复的短路放电可能增大 SiC MOSFET 的导通电阻。
设计人员可使用多种工具来帮助他们熟悉 SiC MOSFET。Cree 的 KIT8020CRD8FF1217P-1 SiC MOSFET 评估套件(图 4)是其中值得研究的工具之一。它旨在演示所有采用标准 TO-247 封装的 Cree 1200 伏 MOSFET 和肖特基二极管的性能。其中包含了需要的全部功率级零件,可以快速组装一个基于 Cree SiC MOSFET 和二极管的电源转换器,并在半桥电路中搭配使用 SiC 器件。
它可以配置为不同的电源转换拓扑(例如降压或升压),轻松获取用于测量(包括 VGS、VDS 和 IDS)的关键测试点。

图 4:Cree KIT8020CRD8FF1217P-1 SiC MOSFET 评估套件的总体框图。该评估板上采用带有电气隔离的栅极驱动块来驱动 SiC MOSFET Q1 和 Q2。(图片来源:Cree Semiconductor)
该套件包含一个采用半桥配置并带有两个 Cree 80 mΩ、1200 伏 MOSFET 和两个 1200 伏、20 安肖特基二极管的评估板,一个带安装孔的挤制铝材散热器、隔离式栅极驱动器、一个铁氧体磁珠、电源以及快速组装功率级所需的其他所有组件。
通过使用快速开关式 SiC 半导体来提高工作频率,可以获得以下好处:降低产品经济寿命期内的损耗、降低热管理要求、减小电感器尺寸,以及减少避免 EMI 问题所需的滤波。
如前所述,要充分利用 SiC MOSFET,必须考虑寄生效应、导通电阻和故障处理等诸多因素。不过,通过增强意识、使用经验证的解决方案和入门套件,以及遵循良好的工程实践,将有助于避免出现任何问题,确保设计取得成功。
龙腾半导体SGT MOSFET LSGT085R018在智慧农业无