时间:2018-07-04 09:20
人气:
作者:admin
48V-12V双电池电源系统正普通用于轻度混合动力电动车。车辆的动态工作条件可能需要在两个电池轨道之间来回传送高达10kW的电功率。由于移动车辆中的各种操作情况,控制一个方向或另一个方向上的功率流需求可以说是一个相当复杂的任务,需要数字控制方案的智能。因此,当领先的汽车制造商和一级供应商开始开发48V-12V双向电源转换器时,大多数都采用了全数字方法。
全数字解决方案成本昂贵,因为它们需要许多离散的模拟电路。这些模拟电路包括精密电流检测放大器、功率MOSFET栅极驱动器、监视和保护电路等。由于电路板上的设备数量庞大,离散解决方案显得笨重且不可靠。为了减少解决方案尺寸和降低成本,同时提高性能和系统级可靠性,一些一级供应商正在寻找一种混合架构,其中微控制器处理更高级别的智能管理,且高度集成的模拟控制器实现电源转换器级。在这篇博文中,我将讨论如何确定这种模拟控制器的最合适的控制方案。
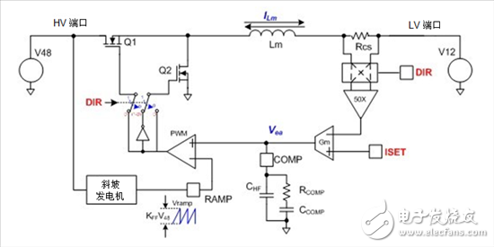
控制电路包括:
增益为50的电流检测放大器,通过方向指令DIR(“0”或“1”)进行方向转向。
跨导放大器用作电流环路误差放大器,在非反相引脚施加参考信号(ISET),以设置相位直流电流调节值。
PWM比较器。
与HV-Port电压成比例的斜坡信号。
由DIR控制的转向电路,用于施加PWM信号以控制Q1或Q2作为主开关。
COMP节点处的环路补偿网络。
Rcs感应电感电流,且信号被放大50倍。该信号被发送到跨导放大器的反相输入,导致COMP节点处的误差信号,该节点也是PWM比较器的非反相输入的节点。比较误差信号和斜坡信号产生PWM信号。由DIR命令控制,PWM信号可控制Q1进行降压模式操作,并强制电流从HV端口流向LV端口,或当发送到Q2时,反转电流流动的方向。

图1:TI专用平均电流模式控制方案的双向电流转换器
操作模式
电厂传递函数
降压模式:电流从HV端口流向LV端口

升压模式:电流从LV-端口流向HV-端口

表2:变流器功率装置传递函数(KFF是斜坡发生器系数;Vramp= KFF×VHV-端口;Rs是沿着功率流路径的有效总电阻,不包括Rcs)
表2所示为新控制方案的优点。电厂传递函数对于双向操作是相同的,它是一阶系统。此外,传递函数与诸如端口电压和负载电流水平的操作条件无关。因此,应用单个II型补偿网络将在所有工作条件下始终稳定双向转换器,大大简化了实际电路的运用,并提高了性能。
TI的专有平均电流模式控制方案适用于汽车48V-12V双向电流控制器。它需要单个II型补偿网络来覆盖双向操作,而不管操作条件如何。电流调节精度——尽管存在电感公差,但均匀共享高功率等的自然的多相并联操作将大大简化高性能的双向转换器设计。TI在LM5170-Q1多相双向电流控制器中实现了这种控制方案。阅读博文“双电池系统中的汽车48V和12V电源互联”,了解如何克服设计混合电动车电源的挑战。
龙腾半导体SGT MOSFET LSGT085R018在智慧农业无