时间:2018-07-03 09:47
人气:
作者:admin
PWM是一种适用于多种电源拓扑结构的控制方法。任何拓扑结构的电源都有非常广泛的用途,可谓无处不在;而PWM的应用范围也颇为广泛。
PWM是脉冲宽度调制的缩写。在开关电源中,PWM用于调节输出电压等输出并且抑制系统输入电压的变化。该系统概念描述了开关电源。输入和输出可以是直流、正弦(交流)或甚至一些其他周期性波形。
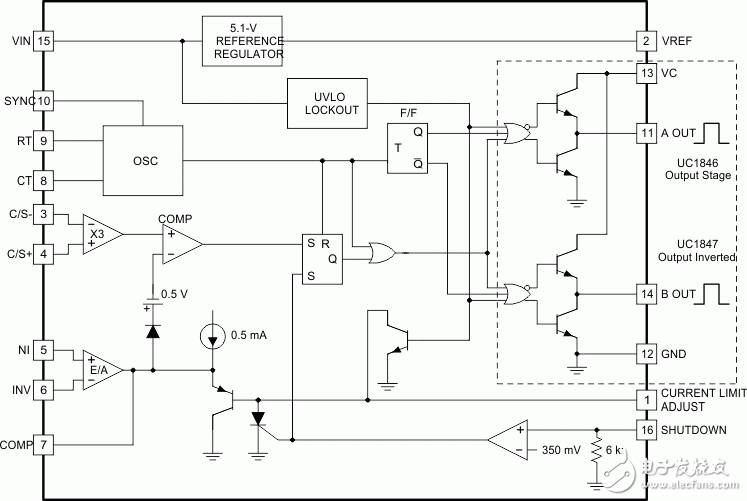
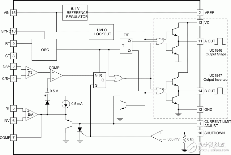
让我们看一下两个非常流行的PWM控制器系列,UC3842/UC3843/UC3844/UC3845(UCx84x)和UC1525A/UC2525A/UC3525A(UCx525A)。图1和图2分别为这两个系列的框图。

图1:UCx84x框图

图2:UCx525A框图
两个图都显示了一种常见的PWM控制方法,与固定频率斜坡对比的误差信号产生PWM输出,驱动开关电源拓扑结构中的开关。误差信号可以控制电流、电压、电流和电压或者终端应用中的一些其它重要属性。拓扑结构可以仅涉及单个开关,如:降压、升压、反激或正激拓扑结构;UCx84x是非常适合此类拓扑结构的PWM控制器。Ucx525A系列的拓扑结构(不包括同步整流)具有两个以上开关,如有源钳位正激、推挽或半桥Fly-Buck™转换器。有时,需要MOSFET栅极驱动器来驱动MOSFET。这两个PWM系列是非常基本的控制器,逻辑不复杂,拥有适量的其他功能,使其易于在许多应用中实现。
PWM应用包括焊接、家用电器、电机驱动器、个人电子产品、逆变器、电动车、不间断电源、太阳能发电、音频放大器和汽车加热器。一般而言,在使用开关电源且无需复杂高级拓扑结构的情况下,建议使用简单的通用PWM控制器。
在许多应用中使用合理的PWM控制器有助于缩短开发时间,而且还可以借助一系列可靠的设计来增强对电源设计的信心。PWM的最后一个优点是它可以用于多个设计,这样采购团队便可大批量采购元件。
通用PWM控制器的生产工艺从双极技术发展到如今的Bi-CMOS技术,其关键设计参数得到了大幅改进。通过快速比较 UC284X/UC384X和UCC28C4X/UCC38C4X,可以详细说明在控制器架构不变的情况下改进工艺所带来的效益:较低的电源电流,从11 mA降至2.3 mA(50 kHz),上升/下降时间从50 ns缩短至25 ns,基准电压精度从±2%提高至±1%。即使工作频率也从500 kHz增加到> 1 MHx,上述仅列举了几个方面的改进。
访问我们的PWM和谐振控制器概述页面,查看其他PWM控制器,探索应用和设计思路。您还可以使用TI的高性能电流模式PWM控制器在WEBENCH高压设计器中开始进行设计。
龙腾半导体SGT MOSFET LSGT085R018在智慧农业无