时间:2018-07-02 09:38
人气:
作者:admin
虽然设计人员很清楚开关 DC/DC 转换器能效高,但线性稳压器仍是大多数应用的最佳选择。了解其中的原因将帮助设计人员做出正确选择并妥善实现方案。
本文对线性稳压器和开关稳压器进行了比较,并介绍了在考虑能效的同时,如何相应考虑简洁性、低成本、稳定性等因素。
开关稳压器效率高,并且能够轻松实现升压输出、降压输出和电压逆变。目前的模块化芯片结构紧凑、性能可靠,许多供应商都有供应。尽管开关稳压器具有许多优势,但也存在不足之处(表 1)。
首先,开关稳压器属于复杂芯片,因此为确保新产品正常工作,可能需要更多的设计工作。其次,目前的开关稳压器集成度越高,成本也越高,并且还需增大芯片尺寸。最后,所有的高频率开关往往会产生噪声。
在高频工作模式下,开关稳压器会在输入和输出滤波器上产生电压和电流纹波,这是在设计中使用该器件所面临的主要问题。而解决这些问题需要时间和设计技能。
线性稳压器可以解决开关稳压器的所有主要缺点。它们简单且低成本,需要较少外部元器件,并且不会因开关产生多余的噪声。如表 1 所示,对于恰当的应用选择这些合适的线性稳压器才是明智之举。
上段描述中有一关键词“恰当的应用”,那是因为线性稳压器存在局限性,这意味着它们可能不适合某些设计,但却会是另一些设计的合适之选。
例如,线性稳压器输出只能低于输入电压(“降压”)。因为存在局限性,所以需要增加额外的电池来提高基本 DC 供电电压,才能确保电压超过 LDO 需要的输入电压。每个稳压器需使用五个标称电压为 1 至 1.5 伏的电池,每个电池需要在其整个放电周期内确保可靠的 5 伏输出电压。而额外增加电池的成本很快会超出使用较少电池即可运行的开关稳压器成本。此外,额外的电池还占据了宝贵的空间。
另外还有一个问题,如果产品中的元器件需要高于所有其他元器件的电压,线性稳压器无法实现升压输出。还有类似的问题,在某些模拟电路需要负电压的情况下,由于线性稳压器无法逆转正电源,因而无法使用。
线性稳压器的效率不如开关器件,因此其电池的寿命不如开关稳压器长久。更糟糕的是,如果电池仍有一些电量,但合成后的输出电压低于芯片需要的最低电压,将无法使用剩余电量。
相比之下,开关器件可以切换至升压模式,从而用尽电池的最后电量。
当电池的直流源的初始电压高于实际需要的轨电压,且电池电压随着放电的持续降至所需轨电压以下时,降压升压稳压器就非常实用。降压升压器件可以在两种模式中完美切换,即使在电池电压降至轨电压之下,仍可获得所需的输出轨电压值。
在一些极低功耗应用中,以缩短电池寿命为代价来避免使用开关稳压器是可以接受的。例如,使用线性稳压器导致高功耗产品的电池寿命从 12 小时缩短至 8 小时,消费者不太会对此感到高兴;但如果价格足够便宜,消费者很可能会接受低功耗产品的电池寿命从六个月缩短至五个月。
线性稳压器可能无法达到开关转换器或稳压器的整体效率,但其仍具有自身的优势,在输入和输出电压差降低时,稳压器能效就会升高。当输入电压刚刚高于输出电压值时,线性稳压器的能效接近 95% 至 99%。
这种特征表明在特定应用中的线性稳压器整体效率要高于仅做简单直接比较而得出的结果。因此务必考虑产品工作期间内电池的完整放电特性,并确定该段时间内的平均效率以获得精确数值(图 1)。

图 1:使用三节 AA 型碱性电池(100 mW 恒定功率负载)的系统中线性稳压器能效与电池电压之间的关系;请注意稳压器能效如何随着电压下降而升高。(图片来源:Maxim Integrated)
尽管电池满电量时能效约为 73%,但整个放电周期内的平均能效为 85%。应该将此数值与开关稳压器等效数据进行比较,因为开关稳压器电池效率不会随着电压下降而升高。
再看一下图 1,我们会发现在 20 小时后,尽管电池仍有一些电量,但由于输入和输出电压差太小,以至于该器件无法调节电压,继而停止工作。电池实际为产品供电的总累积电量为:
平均调节效率 × 停止供电前的电池能量使用百分比 =
85% × 80% = 68%。
选择较低压差特性的 IC 确保耗尽更多的电池电量,从而提高效率。
“压差”是指调节停止前输入和输出电压的差值。如图 1 示例所示,如果线性稳压器更换成具有更高压差的器件(3.4 至 3.0 伏),电池可以多使用 2.5 小时,电池能源利用率将提高至:
85% × 90% = 76.5%
仔细查看制造商提供的规格书,因为一些所谓的“低压差”(LDO) 器件的输入/输出压差十分大。这意味着停止工作前,电池中仍含有很多电量。请注意,压差可能随负载电流变化而变化。
对于希望在特定应用中选择使用 LDO 以便充分利用线性稳压器优势的设计工程师来说,很可能会在市场上纷繁芜杂的选择面前不知所措。虽然外观简洁,但一般的 LDO 规格书除基本的规格表通常还有二十、三十甚至更多性能图。这些图展现了静态和动态性能以及在不同工作场景和条件下的功能。
在针对便携式应用的 LDO 器件中,有许多器件适合于宽输入和输出电压范围。一些具有固定输出电压、一些具有用户可调节输出电压、一些可以提供负输出轨。一些 LDO 较为通用并具有备用电源,而其他一些 LDO 针对特定应用领域专门优化了一个或多个参数。以下几个示例展示了市面上 LDO 的多样性。
汽车:Maxim Integrated MAX16910 是用于汽车应用的 200 mA 超低静态电流 LDO。除了具备基本性能,该器件还适用于要求严苛的汽车应用环境。具有 +45 伏的抗瞬变输入电压,可以应对“负载突降”状况并在该状况下工作,还可工作于(指定值)-40°C 至 +125°C 的汽车温度范围(图 2)。在 +3.5 伏至 +30 伏的输入电压下工作,仅消耗 20 微安 (µA) 空载静态电流,在用户控制关断模式下仅为 1.6 μA。

图 2:Maxim Integrated 的 MAX16910 十分引人注目,因为它符合质保功能中严苛的汽车规定,并可在 -40°C 至 +125°C 的温度范围内正常工作。(图片来源:Maxim Integrated)
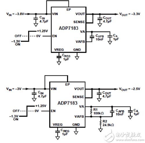
负电压:负电压设计可不仅仅是反向连接转换器,还涉及到接地参考问题以及其他拓扑问题。因而,需要特定的负电压型 LDO。Analog Devices 的 ADP7183 具有负输入/输出电压以及超低噪声特性(图 3)。
这些 IC 在 −2.0 伏至 −5.5 伏的输入电压下工作,最高提供 −300 毫安 (mA) 的输出电流。该器件提供 15 种 −0.5 伏至 −4.5 伏的固定输出电压选择,或具有在 −0.5 伏至 −VIN + 0.5 伏范围内可调节的输出电压。此外,输出噪声在 100 Hz 至 100 kHz 时仅为 4 μVRMS,噪声谱密度在 10 kHz 至 1 MHz 时为 20 nV/√Hz。最后,典型电源抑制比 (PSRR) 在 10 kHz 时为 75 dB;100 kHz 时为 62 dB;1 MHz 时为 40 dB。

图 3:Analog Devices 的 ADP7183 系列实际上经常用于负电源/负输出应用;这些器件可以配置为固定输出电压(这里指上面示意图中的 −3.3 伏)或用户可调节输出电压(这里指下面示意图中设置的 −2.5 伏)。(图片来源:Analog Devices)
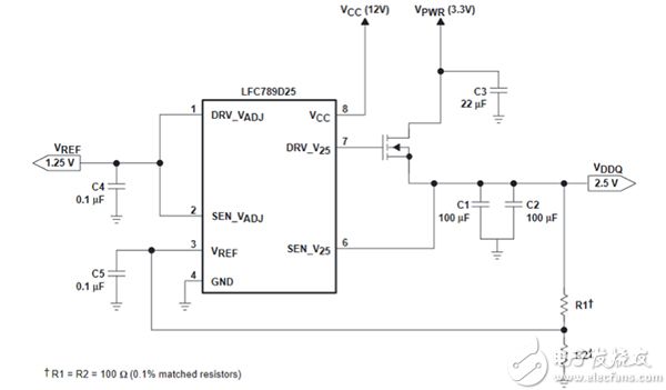
固定/可变双输出:通常情况下,一些应用不仅仅需要一个单通道 LDO,因此 Texas Instruments 推出具有一个 2.5 伏固定输出电压和一个可调节输出电压的 LFC789D25 双通道线性控制器。控制器的输出可以驱动外部 N 沟道 MOSFET,因此电流可能相对较高,达 3 A(典型值)。这种 IC 适用于 DDR1 存储器电压 (VDDQ) 和缓冲器 VREF 等应用(图 4)。内部基准的温度补偿性能具有 2% 容差,足以满足这种情况。

图 4:Texas Instruments 的 LFC789D25 双路线性控制器具有一个固定输出电压和一个可调节输出电压,可以满足 DDR1 和类似存储器阵列等重要应用领域的需求。(图片来源:Texas Instruments)。
近乎为零的静态电流:对于电池供电型应用而言,珍惜使用可用的能量对于实现续航时间目标至关重要,Richtek RT9069 系列具有 2 µA 的超低静态电流 (Iq)。使能引脚可以让这些 IC 处于深度休眠状态,此时的静态电流为零。
这些 LDO 在 3.5 伏至 36 伏的宽输入电压范围下工作提供高达 200 mA 的电流。它们提供 2.5、3.3、5、9 或 12 伏固定输出电压。这些 LDO 在整个输入电压范围和输出电流范围内保持性能稳定,除了大多数 LDO 最需要的标准输入滤波电容器外,只需使用一个单一陶瓷输出电容器(图 5)。

图 5:Richtek RT9069 系列旨在将高度受限的电池供电型应用的续航时间最大化,它们具有 2 µA 的静态电流,且当处于禁用状态时静态电流为零。(图片来源:Richtek Technology Corp.)
虽然 LDO 操作简单,但仍需重视一些基本的指导原则,以充分利用其优势并避免潜在损害。它们存在一些实际设计问题,如热问题和封装、布局注意事项以及噪声拾取。
对于热问题,关键是研究规格书中有关安全工作区和降额的表格和图形(图 6)。

图 6:对于 LDO 来说,安全工作区的最大允许输出电流与输入输出电压差的幅值成反比;根据图中标准 SO-8 和专有 8 引脚 µMAX 封装之间的差异所示,封装类型也十分关键。(图片来源:Maxim Integrated)
降额是一种多变量函数,包括 LDO 封装。5 引脚 SOT-23 封装的典型额定耗散超过 500 mW,而一些裸焊盘的额定值是该数值的四倍。如果 LDO 位于具有充足气流的最佳位置和/或低阻抗热路径,将可以直接使用供应商数据来确定因自发热而造成的降额性能。
线性稳压器的优势在于,直流输出中产生的噪声极少,输出非常“干净”,但是能效比开关转换器低很多,不能像开关稳压器一样实现高于输入电压的升压输出。
尽管如此,一些应用仍会首选线性稳压器,而就简洁性、成本、在特定工作条件下以及能效而言,线性稳压器是 DC/DC 转换器拓扑结构的“最佳”选择。
龙腾半导体SGT MOSFET LSGT085R018在智慧农业无