时间:2018-06-17 08:35
人气:
作者:admin
电源电路通电的瞬间,外部电源的能量首先转移到输入滤波电容上。该瞬间产生很大的浪涌电流,如果不加以限制,很容易损坏保险丝以及后续的整流二极管等周边电子元器件。因此在电路设计时,需要考虑如何限制浪涌电流。在本文中,我们将首先介绍如何使用NTC热敏电阻限制浪涌电流,然后介绍如何选择NTC热敏电阻,最后介绍如何使用继电器进一步减小NTC热敏电阻上的功耗。
限制浪涌电流,为什么用NTC?
NTC (负温度系数) 热敏电阻是指随温度上升电阻呈指数关系减小、具有负温度系数的热敏电阻。
下图1是典型的AC-DC电源电路前端,图中Z1为NTC热敏电阻。该电阻在电源通电时能起到瞬间限流保护的作用。
电源电路通电的瞬间,可以看成是对滤波电容(如下图1中的C1、C2)充电的过程。涌浪电流的大小可以用电压除以滤波电容的等效串联电阻来估算

电流值越大,对周边电路的破坏力越大。
为了解决这一问题,最简单方法加一个NTC热敏电阻(如下图1中的Z1)来减小涌浪电流的大小,此时通电瞬间的浪涌电阻相当于电压除以NTC热敏电阻与滤波电容的等效串联电阻之和

比如使用一个25℃时为10Ω的NTC热敏电阻,假设滤波电容的等效串联电阻为1Ω,那么浪涌电流大小将相应降到十分之一左右。可见NTC热敏电阻的阻值越大,限制浪涌电流的效果越好。

图1,AC-DC电源电路前端
当然NTC热敏电阻的阻值并不是越大越好。阻值越大,消耗的功耗越大。负温度系数NTC热敏电阻很好的平衡了限制浪涌电流以及功耗。
对于一个100W的电源电路来说,假设使用一个25℃时为10Ω的NTC热敏电阻。 在刚接通电源,环境温度25℃条件下,NTC热敏电阻将会有2W左右的功率损耗:

然后随着电流流过NTC热敏电阻,温度逐渐升高。假设NTC热敏电阻升温到85℃,电阻降到2Ω左右, 在NTC热敏电阻上的损耗将降到0.4W左右。如下图

NTC热敏电阻如何选型?
Digi-Key 网站列出了很多NTC热敏电阻的参数,其中“25℃的欧姆值”与B值是两个很重要的参数。“25℃的欧姆值”决定了NTC热敏电阻在电源电路通电瞬间的限流能力。而根据B值可以计算出NTC热敏电阻达到最终温度时的电阻值。
Digi-Key NTC热敏电阻

图2,Digi-Key网站NTC参数比较与筛选
那么如何进行B的选择与计算呢?B值范围 (K) 是负温度系数热敏电阻器的热敏指数,反映了两个温度之间的电阻变化。
它被定义为两个温度下零功率电阻值的自然对数之差与这个温度倒数之差的比值。

从上面的等式中,R1、R2分别是绝对温度T1、T2时的电阻值(Ω)。其中B0/50、B25/50、B25/75、B25/85、B25/100分别对应不同温度之间的B值。
如果我们希望当温度25°C 时阻值为10Ω,当温度为85°C时阻值为2Ω,带入上面的等式可以得到,B值需要2864K以上。

图3,从Digi-Key网站中很快筛选适当NTC热敏电阻参数
最后综合筛选,很快便找到EPCOS (TDK) B57234S0100M000 B值3060K, 25°C 时 10,功率3.2W,基本符合要求。
进一步降低NTC上的损耗,该怎么办?
对于有些应用来说, 降低功耗特别关键,在NTC热敏电阻上的功率损耗不能忽略不计。
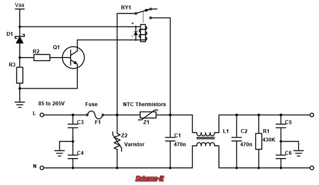
可以在NTC热敏电阻上并联一个继电器来减小NTC热敏电阻的功耗。如下图,Vaa是后续电路经过AC-DC转换的数字/模拟电源,比如5V/12V。
继电器初始是断开的。当Vaa逐渐达到自身电压的时候,齐纳二极管D1导通,三极管Q1打开,继电器RY1闭合,相当于把限流NTC热敏电阻Z1短路。
当然这里也可以使用普通电阻来代替NTC热敏电阻充当限流电阻。普通电阻配合继电器使用的情况下,阻值不受温度影响更稳定,限流的效果也更稳定。

图4,使用继电器降低NTC热敏电阻功耗
对于一些低成本,功率较低的电源电路,使用NTC热敏电阻限制浪涌电流往往比较常见。对于中/高功率的电源电路以及对电源转换效率要求比较高的应用,可以使用继电器进一步减小NTC热敏电阻上的功耗。
Digi-Key功率继电器
Digi-Key 更多不同的继电器选择
总结
电源电路通电的瞬间,外部电源的能量首先转移到输入滤波电容上。使用NTC热敏电阻既可以限制浪涌电流,同时在温度升高的时候阻值变低,从而减小NTC热敏电阻本身的功耗。
最后,可以使用继电器等外围电路进一步降低NTC热敏电阻作为限流电阻的功耗。
上一篇:5G MIMO阵列的混合波束形成
下一篇:容性负载如何将放大器变为振荡器
龙腾半导体SGT MOSFET LSGT085R018在智慧农业无