时间:2018-06-25 14:47
人气:
作者:admin
由于多种不同的原因,可能需要在电流检测放大器(CSA)的输入或输出端进行滤波。今天,我们将重点谈谈在使用真正小的分流电阻(在1 mΩ以下)时,用NCS21xR和NCS199AxR电流检测放大器实现滤波电路。低于1 mΩ的分流电阻具有并联电感,在电流检测线上会引起尖峰瞬态事件,从而使CSA前端过载。我们来谈谈滤除这些特定的尖峰瞬态事件的主要考虑因素。
在某些应用中,被测量的电流可能具有固有噪声。在有噪声信号的情况下,电流检测放大器输出后的滤波通常更简单,特别是当放大器输出连接到高阻抗电路时。放大器输出节点在为滤波器选择组件时提供了最大的自由度,并且实现起来非常简单,尽管它可能需要后续的缓冲。
当分流电阻值减小时,并联电感对频率响应有显著影响。在小于1 mΩ的情况下,并联电感产生传递函数中的零点,通常导致在100 kHz的低频率下产生拐角频率。这种电感增加了电流检测线路上高频尖峰瞬态事件的幅值,从而使任何并联电流检测集成电路(IC)的前端过载。这个问题必须通过在放大器输入端进行滤波来解决。请注意,无论制造商如何声称,所有电流检测IC都容易受到此问题的影响。即使尖峰频率高于器件的额定带宽,也需要在器件的输入端进行滤波以解决此问题。
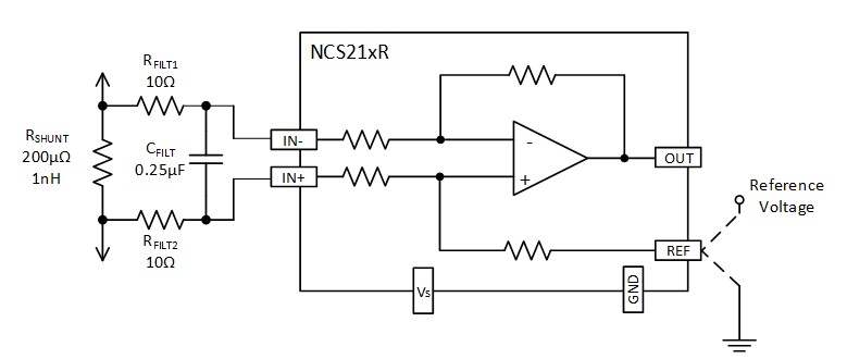
其他应用,如DC-DC转换器和电源应用也可能需要在电流检测放大器的输入端进行滤波。图1所示为建议的输入滤波原理图。

图1. 输入滤波补偿小于1 mΩ的分流电阻的并联电感,以及任何应用中的高频噪声
由于滤波电阻的增加电阻和它们之间的相关电阻失配会对增益、共模抑制比(CMRR)和VOS产生不利影响,所以输入滤波是复杂的。对VOS的影响部分还归咎于输入偏置电流。因此,输入电阻值应限制在10 Ω以下。至少,选择电容器以精确地匹配分流电阻器及其电感的时间常数;或者,选择电容器以提供低于该点的极点。
使输入滤波器时间常数等于或大于并联电阻及其电感时间常数:

这简化为基于使用10 Ω电阻来确定每个RFILT的CFILT值:

如果主要目的是滤除高频噪声,则应将电容器增加至提供所需滤波的值。
例如,100 kHz的滤波频率需要一个80 nF电容。该电容器可以有一个低额定电压值,但应具有良好的高频特性。所需的电容器值可通过下面的公式计算:

瞬态抑制
在瞬态共模电压大于30伏特(V)的应用中,需要瞬态抑制电路。有关如何设计瞬态抑制电路的详细信息,请参阅http://www.onsemi.cn/pub/Collateral/NCS210R-D.PDFNCS21xR数据表中的基本连接应用注释。
滤波并不总是必需的,具有最小的动态变化电流的电池供电的直流电路将是一个例子。大的、复杂的系统可能有高速变化的供电电流或电压(例如服务器、计算机),往往需要滤波以提供干净的信号,以进行电流控制、测量和分析。
龙腾半导体SGT MOSFET LSGT085R018在智慧农业无