时间:2018-05-22 09:12
人气:
作者:admin
几星期前,在机场候机时,我发现登机门前的很多座位上安装了内置的USB端口,这让我既惊讶又高兴。如图1所示,除了两个AC插座外,大多数座位有2个USB端口。
我记得,就在几年前,机场内的USB墙式插座还很少见。而如今,内置USB充电器变得越来越常见,即使在咖啡厅和餐饮连锁店内也能看到它们的身影。目前,新建房屋都有USB墙式充电器,而对现有的房屋进行装修和翻新时,也会用USB充电器取代老式的AC插座。很明显,免适配器充电提供了快速充电的便利性,同时也提高了整洁度。
图1:机场候机楼座椅上的内置USB端口
考虑到USB墙式充电器的采用范围越来越广泛,我想在这里给出一些与基本设计挑战和注意事项相关的观察所得。最不寻常的挑战就是如何满足严格的热性能要求,以符合安全规范。与外部或便携式AC/DC适配器设计不同,一个内置USB墙式充电器只能通过插座的安全盖散热。安全盖后面的一组或双组插座盒被隔热材料所包围。前面板不能超过60oC。图2显示的是一个单组插座盒的示例。通常情况下,它的尺寸为4”(L)x2.75”(W)x2.5”(D)。容纳AC/DC电源解决方案的实际空间要远远小于尺寸数据所给出的空间大小。原因在于,需要将电线从后部引到前面,与单组插座盒正面插座相连。
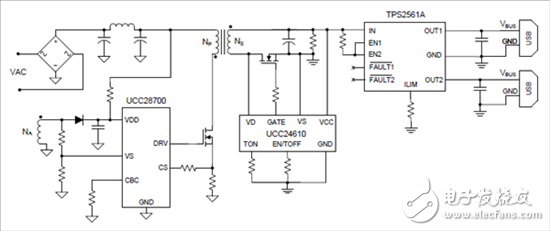
插座盖后面所允许的最大功率耗散为2-3W。对于2个10W的USB端口来说,你需要90%的效率,这样才能将损耗控制在2W以下。当用于商用USB充电器/双孔插座中时,TI的UCC28700 反激式控制器和UCC24610 次级侧同步整流器能够形成一个高效的解决方案。如图3所示,这个插座提供2个高功率USB端口,总充电电流达到3.6A。电源开关TPS2561A 被用来提供双USB输出。
图2:墙式插座板后常见的单组插座盒。

图3:支持双输出的USB墙式充电器实现方式
随着USB Type-C接头和USB-PD等新型应用的出现,用户希望能够获得20W以上的充电功率,这一充电能力能够为智能手机、平板电脑和超极本等设备充电。更高效率和高功率密度AC/DC解决方案是USB墙式充电器所必须的。TI团队正在研究一个高效高密度解决方案来满足这个挑战。
UCC28700 控制器的待机功率水平被控制在100mW以下。虽然目前还没有针对USB墙式充电待机功率的行业规范,但我认为,逐渐减少的待机功率仍然会对整个世界产生显著的影响。例如,待机功率减少50mW就意味着每年能够节省438Wh的电能。TI的UCC28730 反激式控制器甚至能够帮助实现0待机功率(<5mW)。
我认为,一旦支持USB Type-C的设备成为主流,USB墙式充电器的使用范围会更加广泛。当酒店、机场、咖啡店、餐馆和住宅配备了USB Type-C墙式充电器后,我们只需携带一个USB Type-C电缆,而不是用于不同电子设备的各式各样的充电器。作为一个经常旅行的人来说,我希望这一天早点儿到来。你在什么地方见过USB墙式充电器吗?
龙腾半导体SGT MOSFET LSGT085R018在智慧农业无