时间:2018-05-04 09:43
人气:
作者:admin
我讨论了4线制传感器发射器的基本结构,以及它们与2线制和3线制传感器发射器的不同。在这篇博文中,我将讨论如何构建一个与图1中所示相似的本地供电输出隔离式4线制传感器发射器。本地供电4线制传感器发射器在必须长距离接线,并且传感器的流耗大于4mA的应用中很常见,而这也使2线制发射器无法在此类应用中得以应用。一个常见示例就是电磁流量计。

图1:具有本地电源的输出隔离式4线制传感器发射器
典型4线制发射器的输出级设计同样要比2线制或3线制发射器输出级的设计要简单,其原因在于,4线制模拟输入模块内的感测电阻器是浮动的。因此,你可以使用一个图2中所示的简单灌电流拓扑。你还可以使用一个源电流拓扑,不过这个样的话就需要一个与3线制发射器中相类似的2级设计。

图2:4线制传感器发射器输出级设计
正输出,IOUT+,通过一个限流电路,被连接至一个+18V电源。负输出端子,IOUT-,被接至N类型金属氧化物半导体 (NMOS) 晶体管的漏极。一个运算放大器 (op amp) 驱动NMOS晶体管的栅极,根据输入电压,VIN,来控制流经RSET 电阻器的电流,从而得到方程式1中的V-I转换函数:

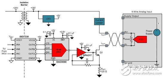
在一个输出隔离式发射器中,输出级必须与传感器和电源完全隔离。这就要求从本地电源生成一个隔离式电源,以及一个跨过绝缘隔栅来传送传感器信息的方法。如图3所示,你可以使用一个数字隔离器和数模转换器 (DAC) 来达到这一目的。

图3:具有数字隔离器和DAC的完整输出级
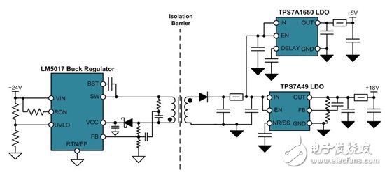
输出隔离式4线制传感器发射器最后部件是针对输出级的隔离式电源。根据输入和输出电压,你可以用很多方法来实现一个隔离式电源。图4显示的是一个输入电压为+24V,输出电压为+18V和+5V的示例解决方案。LM5017降压稳压器从+24V传感器电源输入中生成一个隔离式+20V输出。TPS7A49低压降稳压器 (LDO) 生成+18V输出,而TPS7A1650 LDO生成+5V输出。如需了解与使用LM5017进行电源设计相关的更多信息,请阅读TI Power House中的这篇博文。

图4:针对输出隔离式4线制发射器的隔离式电源
图5显示的是具有本地电源的完整输出隔离式4线制传感器发射器。

图5:具有本地电源的输出隔离式4线制传感器发射器
在这篇博文中,我描述了一个输出隔离式4线制传感器发射器的示例电路设计,这个电路由一个隔离式电源解决方案、一个数字隔离器、一个DAC和一个运算放大器电路构建而成。在我的下一篇博文中,我将给出电源隔离式和全隔离4线制传感器发射器。
龙腾半导体SGT MOSFET LSGT085R018在智慧农业无