时间:2018-03-21 08:39
人气:
作者:admin
由于效率要求的不断增长,许多电源制造厂商开始将注意力转向无桥功率因数校正 (PFC) 拓扑结构。一般而言,无桥接 PFC可以通过减少线路电流通路中的半导体组件数目来降低传导损耗。尽管无桥接 PFC 的概念已经提出了许多年,但因其实施的难度和控制的复杂程度,阻碍了其成为一种主流。
一些专为电源而设计的低成本、高性能数字控制器上市以后,越来越多的电源公司开始为 PFC 设计选择使用这些新型数字控制器。相比传统的模拟控制器,数字控制器拥有许多优势,例如:可编程配置、非线性控制、低组件数目,以及最为重要的复杂功能实施能力(模拟方法通常较难实现)。
大多数现今的数字电源控制器,例如:TI 的融合数字电源 (Fusion Digital PowerTM) 控制器 UCD30xx 等都有许多集成电源控制外设和一个电源管理内核,例如:数字环路补偿器、快速模数转换器 (ADC)、内置停滞时间的高分辨率数字脉宽调制器 (DPWM)、低功耗微控制器等。它们是如无桥接 PFC 等复杂高性能电源设计的较好选择。
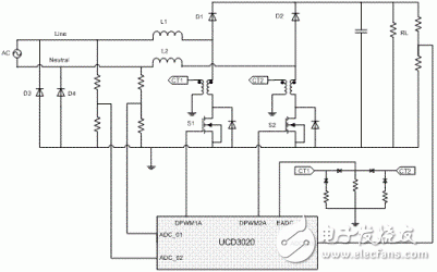
在其他一些无桥接 PFC 拓扑结构中[1] [2],图 1是一个已经为业界所广泛采用的无桥接 PFC 实例。它具有两个 DC/DC 升压电路[3] [4],一个由 L1、D1 和S1 组成,而另一个则由 L2、D2 和 S2 组成。D3 和 D4 为慢速恢复二极管。通过参考内部电源接地单独检测线压和中性点电压,测量得到输入 AC 电压。通过对比检测线压信号和中性点信号,固件便知道其为一个正半周期,还是一个负半周期。在一个正半周期期间,第一个 DC/DC 升压电路即 L1-S1-D1 有效,同时升压电流回到二极管 D4 的 AC 中性点。在一个负半周期期间,第二个 DC/DC 升压电路即 L2-S2-D2 有效,同时升压电流回到二极管 D3 的 AC 线。像 UCD3020 这样的数字控制器用于控制这种无桥接 PFC。

图 1 数字控制无桥接 PFC
无桥接 PFC 基本都由两个相升压电路组成,但在任何时候都只有一个相有效。对比使用相同功率器件的传统单相 PFC,无桥接 PFC 和单相 PFC 的开关损耗应该是一样的。但是,无桥接 PFC 电流在任何时候都只通过一个慢速二极管(正半周期为 D4,负半周期为 D3),而非两个。因此,效率提高的多少取决于一个二极管和两个二极管之间的传导损耗差异。另外,通过完全开启关闭的开关可以进一步提高无桥接 PFC 效率。例如,在一个正周期期间,S1 通过 PWM 信号控制,而 S2 则可以完全开启。当流动的电流低于某个值时,MOSFET S2 的压降可能会低于二极管 D4,因此返回电流部分或者全部流经 L1-D1-RL-S2-L2,然后返回 AC 源。传导损耗可以降低,电路效率也可以得到提高,特别是在轻负载的情况下。同样,在一个负周期期间,S2 开关时,S1 被完全开启。图 2显示了 S1 和 S2 的控制波形。

图 2 无桥接 PFC 的 PWM 波形
传统上,效率指的是满负载状态下高线压和低线压的效率。现在,如计算服务器和远距离通信电源等大多数应用,除满负载状态效率以外,还要求 10%-50% 负载范围状态的效率也必须满足标准规范。大多数 AC/DC 应用中,系统有 PFC 和下游DC/DC 级,因此我们根据整个系统来测量效率。若想提高轻负载状态下的总系统效率,一种方法是降低 PFC 输出电压和开关频率。这要求了解负载信息,而这项工作通常是通过使用一些额外电路测量输出电流来实现的。但是,利用数字控制器,便不再需要这些额外电路。输入 AC 电压和 DC 输出电压相同时,输出电流与电压环路输出成正比。因此,如果我们知道电压环路的输出,我们便可以相应地调节频率和输出电压。使用数字控制器以后,电压环路通过固件来实现,其输出已知,所以实现这种特性便十分容易,并且成本比使用模拟方法要低得多。
无桥接 PFC 的难题之一是如何检测整流后的 AC 电流。如前所述,AC 返回电流(部分或者全部)可能会流经处于非活动状态的开关,而非慢速二极管 D3/D4。因此,在接地通路中使用一个分路器来检测电流(通常在传统 PFC 中使用),已不再适用。取而代之的是,使用一个变流器 (CT),每相一个(图 1)。这两个变流器的输出被整流,然后组合在一起,产生电流反馈信号。由于在任何时候都只有一个变流器整流输出信号,即使在其组合时也是如此,因此任何时候都只有一个反馈电流信号。

图 3 连续导通模式的检测电流波形

图 4 非连续导通模式的检测电流波形
如图 3-4所示,由于变流器放置在开关的右上方,因此其只检测开关电流(只是电感电流的上升部分)。数字控制实施时,在时间 Ta 的 PWM 中间测量该开关电流信号。它是一个瞬时值,在图 3-4中以 Isense 表示。仅当该电流为连续电流时,测得开关电流 Isense 才等于平均 PFC 电感电流(请参见图 3)。该电流变为如图 4所示非连续电流时,Isense 不再等于平均 PFC 电感电流。为了计算电感平均电流,应该建立某个开关时间期间中间点检测电流 Isense 和平均电感电流之间的关系,并且这种关系应该同时适用于连续导通模式 (CCM) 和非连续导通模式 (DCM)。
就一个稳态运行的升压型转换器而言,升压电感的第二电压应在所有开关期间都保持平衡:

方程式 (1)
其中,Ta 为电流上升时间(PWM 导通时间),Tb 为电流下降时间(PWM 关闭时间),VIN 为输入电压,而 VO 为输出电压,并假设所有电源器件均为理想状态。
由图 3-4,我们可以通过 Isense 计算出电感平均电流 Iave:

方程式 (2)
其中,T 为开关时间。
将(1)和(2)组合,我们得到:

方程式 (3)
通过方程式 3,平均电感电流 Iave 表示为瞬时开关电流 Isense。理想电流 Iave 和 Isense 为电流控制环路的电流基准。检测到现实瞬时开关电流后,将其与该基准对比,误差被发送至一个快速误差 ADC (EADC),最终将数字化的误差信号发送至一个数字补偿器,以关闭电流控制环路。
总谐波失真 (THD) 和功率因数 (PF) 是两个判定 PFC 性能非常重要的标准。一个好的环路补偿器应该具有较好的 THD 和 PF。但是,PFC 的输入范围如此之宽,其可以从 80 Vac 扩展至高达 265 Vac。低线压状态下拥有较高性能的补偿器,在高线压状态下未必能够较好地工作。最佳方法是根据输入电压相应地调节环路补偿器。这对一个模拟控制器来说可能是一项不可能完成的任务,但对于如 UCD3020 等一些数字控制器来说,则可以轻松地实现。
这种芯片中的数字补偿器是一种数字滤波器,其由一个与一阶 IIR 滤波器级联的二阶无限脉冲响应 (IIR) 滤波器组成。控制参数即所谓的系数,均保存在一组寄存器中。该寄存器组被称作记忆槽。共有两条这种记忆槽,每条可存储不同的系数。只有一条记忆槽的系数有效,用于补偿计算,而另一条则处于未激活状态。固件始终都可以向未激活的记忆槽加载新的系数。在 PFC 运行期间,可在任何时候调换系数记忆槽,以便允许补偿器使用不同的控制参数,适应不同的运行状态。
有这种灵活性以后,我们可以存储两个不同的系数组(一个用于低线压,另一个用于高线压),并根据输入电压调换系数。环路带宽、相位余量和增益余量都可在低线压和高线压下得到优化。利用这种动态调节控制环路系数,并使用固件来对变流器可能出现的偏移量进行补偿,可以极大地改善 THD 和 PF。图 5-6是一些基于 1100W 无桥接 PFC 的测试结果,低线压时 THD 为 2.23%,高线压时 THD 为 2.27%,而 PF 分别为 0.998 和 0.996。

图 5 低线压的 VIN和IIN 波形(VIN = 110V, 负载= 1100W, THD = 2.23%, PF = 0.998)

图 6 高线压的VIN和IIN波形(VIN = 220V, 负载= 1100W, THD = 2.27%, PF = 0.996)
每个 PFC 在输入端都有一定的电磁干扰 (EMI) 滤波器。EMI 滤波器的 X 电容器会引起 AC 输入电流引导 AC 电压,从而影响 PF。在轻负载和高线压状态下,这种情况变得更糟糕。PF 很难满足严格的规范。要想增加轻负载的 PF,我们需要相应地强制电流延迟。我们如何实现呢?
我们都知道,PFC 电流控制环路不断尝试强制电流匹配其基准。该基准基本上为 AC 电压信号,只是大小不同。因此,如果我们能够延迟电压检测信号,并将延迟后的电压信号用于电流基准生成,便可以让电流延迟来匹配 AC 电压信号,从而使 PF 得到改善。这对一个模拟控制器来说很困难,但对数字控制而言,只需几行代码便可以实现。
首先,输入 AC 电压通过 ADC 测量。固件读取经测量的电压信号,增加一些延迟,然后使用延迟后的信号来生成电流基准。图 7-8显示了基于 1100W 无桥接 PFC 的测试结果。在这种测试中,Vin = 220V,Vout = 360V,而负载 = 108W(约全部负载的 10%)。通道 1 为 Iin,通道 2 为 Vin,通道 4 为带延迟的测量 VIN 信号。图 7中,经测量的Vin没有增加延迟,PF=0.86,THD=8.8%。图 8 中,测量 Vin 信号被延迟了 300us,PF 改善至 0.90。进一步改善PF是可能的,但付出的代价是 THD,因为进一步延迟电流基准在 AC 电压交叉点产生更多的电流失真。图 9中,测量 Vin 被延迟了 500us,PF 改善为 0.92。但是,电流在电压交叉点出现失真。结果,THD 变得更糟糕,达到 11.3%。

图 7 无测量 VIN 延迟

图 8 测量 VIN 延迟 300us。

图 9 测量 VIN 延迟 500us。
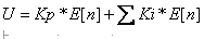
相比电流环路,电压环路控制复杂度更低。数字实施时,输出电压 VO 通过一个 ADC 检测,然后同电压基准比较。我们可以使用一个简单的比例积分 (PI) 控制器来关闭该环路。

方程式 (4)
其中,U 为控制输出,Kp 和 Ki 分别为比例项和积分调节增益。E[n] 为 DC 输出电压误差采样。
如前所述,使用数字控制的诸多好处之一是它能够实现非线性控制。我们使用非线性 PI 控制的目的便是提高瞬态响应。图 10显示了非线性 PI 控制的一个实例。误差更大时(通过出现在瞬态下),使用更大的 Kp。误差超出设置限制时这样会加速环路响应,同时恢复时间缩短。使用积分器时,又是另外一种情况。众所周知,积分器用于消除稳态误差。但是,它通常会引起饱和问题,并且其 90 度相位滞后也会影响系统稳定性。正因如此,我们使用了一个非线性积分调节增益[5](图 10)。误差超出一定程度时,积分调节增益Ki减小,以防止出现饱和、过冲和不稳定性等问题。
图 10 非线性PI控制
数字电压环路控制的另一个优点被称为积分抗饱和。它一般出现在 AC 压降状态下。当 AC 压降出现,并且下游负载继续吸取电流时,DC 输出电压开始下降,但是 PFC 控制环路仍然尝试调节其输出。因此,积分器积聚,并可能出现饱和,这种情况被称为积分器饱和。一旦AC恢复,饱和积分器便可能会引起 DC 输出电压过冲。若想防止出现这种情况,则一旦探测到 AC 恢复,固件就重设积分器,同时 DC 输出达到其调节点。
数字控制器还可以做得更多,例如:频率抖动、系统监控、通信等,并且可以为无桥接 PFC提供灵活的控制、更高的集成度以及更高的性能。在一些高端的 AC/DC 设计中,现在越来越多的设计正在使用数字控制器。
龙腾半导体SGT MOSFET LSGT085R018在智慧农业无