时间:2018-03-23 09:11
人气:
作者:admin
多数中间总线转换器(IBC)通过大型变压器实现从输入端到输出端的隔离。它们一般还需要一个电感用于输出滤波。这类转换器通常用于数据通信、电信以及医疗分布式供电架构。这些IBC的供应商数量众多,通常采用行业标准1/16、1/8和1/4砖墙式封装。对于一个典型的IBC,其额定输入电压为48 V或54 V,输出中间电压范围为5 V至12 V,输出功率为几百瓦特到数千瓦特不等。中间总线电 压用作负载点调节器的输入,负载点调节器则用于驱动FPGA、微处理器、ASIC、I/O和其他低压下游器件。
然而,在许多新型应用中,比如48 V直接转换应用,IBC中没有必要进行隔离,因为上游48 V或54 V输入已经与危险的市电隔离。在许多应用中,要使用非隔离IBC,就需要采用一个热插拔前端器件。结果,许多新型应用在设计时即集成了非隔离IBC,这样不但可以大幅降低解决方案的尺寸和成本,同时还能提高转换效率和设计灵活性。典型的分布式供电架构如图1所示。

图1. 典型分布式供电架构。
既然有些分布式供电架构支持非隔离转换,我们就可以考虑在这种应用中采用单级降压转换器。该转换器的输入电压范围为36 V至 72 V,输出电压范围为5 V至12 V。来自ADI公司的LTC3891可以用于这种场合,当工作于150 kHz的较低开关频率时,其效率可达97%左右。当LTC3891工作于较高频率时,其效率会下降,因为当输入电压为较高的48 V时MOSFET开关损耗将增加。
新的创新型控制器设计方法将一个开关电容转换器与一个同步降压转换器结合起来。开关电容电路将输入电压降低2倍,然后馈入同步降压转换器。这种技术先将输入电压减小一半,然后降至目标输出电压,支持高得多的开关频率,因而能提高效率或大幅减小解决方案的尺寸。其他优势包括更低的开关损耗、更低的MOSFET电压应力,因为开关电容前端转换器具有内在的软开关特性,可降低EMI。图2所示为该组合是如何形成混合降压同步控制器的。

图2. 一个开关电容和一个同步降压转换器组合成一个LTC7821混合转换器。
LTC7821将一个开关电容电路与一个同步降压转换器结合起来,与传统降压转换器替代方案相比,最高可使DC-DC转换器解决方案的尺寸减小50%。这一性能提升得益于其能够在不影响效率的前提下将开关频率提高至3倍。换句话说,在相同频率下工作时,基于LTC7821的解决方案效率可提高3%。此外,该器件采用软开关前端,具备低电磁干扰(EMI)优势,非常适合配电、数据通信和电信以及新兴48 V汽车系统中的新一代非隔离式中间总线应用。
LTC7821在10V至72V(绝对最大值为80 V)输入电压范围内工作,可产生数十安培的输出电流,具体取决于外部元件的选择。外部MOSFET的开关频率是固定的,可在200 kHz至1.5 MHz范围内设定。在典型的48 V至12 V/20 A应用中,LTC7821在500kHz开关频率下的效率可达97%。若要在传统的同步降压转换器中达到这一效率,唯一的办法就是将工作频率降低至三分之一,而这样做就必须使用更大的磁性元件和输出滤波元件。LTC7821配有强大的1 Ω N沟道MOSFET栅极驱动器,最大限度提高效率的同时可以并行驱动多个MOSFET以实现更高功率的应用。此外,该器件采用电流模式控制架构,因此可将多个LTC7821以并行、多相配置运行,从而在无热点的情况下,凭借出色的均流控制和低输出电压纹波支持高功率的应用。
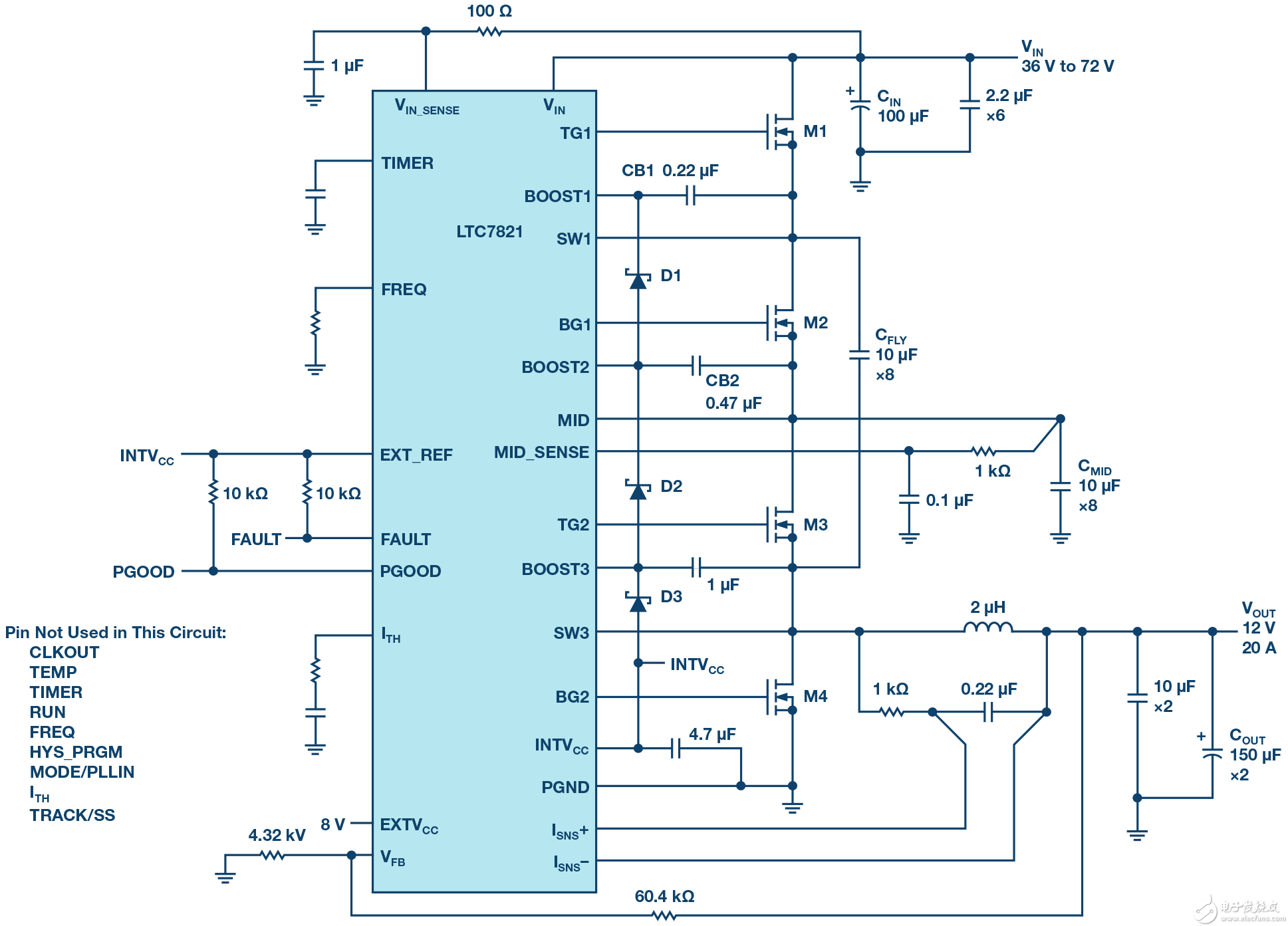
LTC7821实现了多项保护功能,在广泛的各类应用中均能保持强劲性能。基于LTC7821的设计还可在启动时对电容进行预平衡,从而消除开关电容电路中经常出现的浪涌电流。LTC7821还能监视系统电压、电流,和温度故障并使用检测电阻实现过流保护。发生故障时,它会停止开关操作并将FAULT引脚拉低。此外,可以使用板载定时器设置适当的重启/重试时间。LTC7821的EXTVCC引脚可接入转换器的较低电压输出或其他可用电源(最高40 V)进行供电,从而降低功耗并提高效率。其他特性包括:整个温度范围内±1%的输出电压精度;用于多相工作模式的时钟输出;电源良好输出指示;短路保护;输出电压单调启动;可选外部基准电压源;欠压闭锁;以及内部电荷平衡电路。图3为LTC7821在将36 V至72 V输入转换为12 V/20 A输出时的原理图。

图3. LTC7821原理图(36VIN至72VIN/12V/20 A输出)。
图4所示效率曲线是三类不同转换器在同一应用中的表现对比,该应用的作用是将48VIN转换为12VOUT/20 A,具体如下:
工作频率为125 kHz的单级降压,采用6 V栅极驱动电压(蓝色曲线)
工作频率为200 kHz的单级降压,采用9 V栅极驱动电压(红色曲线)
工作频率为500 kHz的LTC7821混合式降压同步控制器,采用6 V栅极驱动电压(绿色曲线)

图4. 效率对比与变压器尺寸缩减情况。
基于LTC7821的电路工作于最高为其他转换器三倍的频率时,其效率与其他解决方案相同。在此较高工作频率下,电感尺寸可减小56%,整个解决方案的尺寸最多可减小50%。
在施加输入电压时或者转换器被使能时,开关电容转换器通常会承受很高的浪涌电流,可能使电源损坏。LTC7821集成了一种专有机制,可在转换器PWM信号被使能之前对所有开关电容进行预充电。从而将上电过程中的浪涌电流降至最低。另外,LTC7821还有一个可编程的故障保护窗口,可进一步确保功率转换器的可靠工作。这些特性使输出电压实现平滑软启动,就如任何其他常规型电流模式降压转换器一样。详情请参考LTC7821数据手册。
电容平衡阶段一结束,正常工作立即开始。MOSFET的M1和M3在时钟将RS锁存器置位时开启,在主电流比较器ICMP复位RS锁存器复位时关闭。然后,MOSFET的M2和M4开启。负责复位RS的ICMP处的电感峰值电流由ITH引脚上的电压控制,该电压是误差放大器EA的输出。VFB引脚接收电压反馈信号,EA将该信号与内部基准电压源进行比较。当负载电流增加时,结果会导致VFB相对于0.8 V的基准电压源略微下降,结果又会导致ITH电压增加,直到电感的平均电流与新的负载电流匹配为止。MOSFET的M1和M3关闭后,MOSFET的M2和M4开启,直到下一个周期开始。在M1/M3和M2/M4切换过程中,电容CFLY将交替与CMID串联或并联。MID处的电压约等于VIN/2。可见,这种转换器的工作方式与常规型电流模式降压转换器一样,只是逐周期限流较快、较准确且支持均流选项。
在一个用于将输入电压减半的开关电容电路之后装一个同步降压转换器(混合型转换器),与传统降压转换器替代方案相比,最高可使DC-DC转换器解决方案的尺寸减小50%。这一性能提升得益于其能够在不影响效率的前提下将开关频率提高至3倍。也可以将转换器的工作效率提高3%,此时其尺寸与现有解决方案相当。这种新型混合式转换器架构还具有其他优势,包括有利于降低EMI和MOSFET应力的软开关特性。需要高功率时,可以轻松将多个转换器并联起来,实现有源精准均流。
作者
Bruce Haug 于1980年毕业于圣何塞州立大学,获电气工程学士学位。2006年4月,加盟Linear Technology(现为ADI公司的一部分),担任产品营销工程师。此前,Bruce曾在Cherokee International、Digital Power和福特宇航供职。他还热衷于参与体育活动。
上一篇:超密脚距的微封装芯片为何会很棘手
龙腾半导体SGT MOSFET LSGT085R018在智慧农业无