时间:2018-03-26 09:00
人气:
作者:admin
今天,防止电子产品出现电路故障以及管理上电浪涌电流的方法都得到了长足发展,简单的保险丝以及不确定 P 通道 FET 演变成了高级程度大大提升的解决方案。这些高度集成的解决方案不仅可管理进入系统的浪涌电流,而且还可使导通元件(通常是 FET)处于安全工作范围 (SOA) 内,由此为系统诊断提供了更优异的控制及故障遥测技术。本文将针对增强型系统保护解决方案和几个重要关注点展开讨论。
简单的系统保护
最简单的电子电路保护形式是具有恰当额定值的保险丝。为应用开发适当解决方案时,有各种保险丝可供选择,包括但不仅限于快熔断、慢熔断、多状态以及智能保险丝等。保险丝之所以种类繁多,是因为每一款都有其自身问题。
快熔断保险丝的特点正如其名,熔断速度快,这意味着故障跳变的可能性很高,会导致产品召回。因此,如果要选择这种保险丝,应当对其进行优于 50% 的调降,也就是说 5A 的电轨应选择额定值超过 10A 的保险丝,以避免应用中出现假故障。
慢熔断保险丝断开所需时间较长,但仍会出现故障跳变。因此这里也建议执行至少 50% 的调降。
多状态保险丝有一个非常好的特性,即错误清除后能够以极低的成本进行高效恢复。每次跳变后,后续跳变点阀值就会降低,也就是说更容易发生跳变。因此,误跳变几率会随时间的推移而升高。
智能保险丝或三端保险丝是既可通过指令熔断,也可因过流而熔断的器件。通常,这种保险丝不但成本比以上方案高很多,而且还需要电源电压保持在一定的高度,才能真正熔断保险丝。否则,在出现故障时所有部件都会变得很热,而且可能不会引起安全关断。
所有这四种方案都具有会导致故障跳变的两大主要问题。首先,它们无法限制上电时或掉电后进入系统的浪涌电流。其次,由于它们都需要调降,因此可能会允许充足的电流通过系统故障部位,使故障电路进一步发热,导致更严重的故障。例如,一个额定5A 的 12V 系统可能会试图使用 10A 甚至更高额定值的保险丝。在短路且电源工作良好的情况下,这可能会为故障电路输入高达 120W 的功率。
浪涌管理
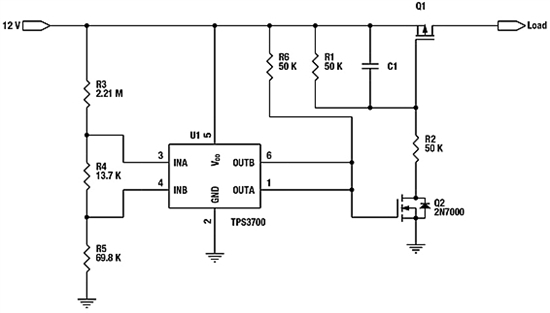
大部分故障跳变都是由浪涌电流导致的。最大限度降低浪涌电流的低成本方法可能是采用一个 P 通道 FET 和几个电阻器电容器实施(图 1)。

图 1. 简单的浪涌管理解决方案
当然,该电路在开始工作时,就会出现输入电压。因此通常要等到检测到输入电源良好的信号后才能启动电路。图 2 给出了一种可行的实施方案,即采用一个视窗压缩器 (compactor) 来确保 12V AC 适配器电压处于 10.8 与 13.2V 之间。只要TPS3700 等宽泛电源电压视窗压缩器能看到适配器处于有效电压视窗范围内,就可启用通过 Q1 的电源路径。

图 2. 将 TPS3700 用作 AC 适配器检测器
这可能适用于一部分设计,但这些方案也有几个固有的问题:
取决于负载电容的大小,这两种方案都可能会超出 FET 的安全工作范围 (SOA);
一旦启用就无法限制进入负载的电流;
如果负载短路,FET 很可能启动失败。这种情况可能发生在保险丝之前,因此最好的缓解方法是使用额定值远远高于应用所需功率耗散的 FET,因此,这也是一个更高成本的解决方案。
肯定有更好的方法能够在启动或出现系统级故障时有效保护系统。
龙腾半导体SGT MOSFET LSGT085R018在智慧农业无