时间:2018-03-28 09:18
人气:
作者:admin
在需要某个信号的绝对值时,我们常常使用高精度整流器电路,其作为计量应用中信号大小测量电路的组成部分。针对这类电路的设计不计其数,但在单电源系统中实现这一功能却具有一定的挑战性。
最近的许多设计都依靠单电源运算放大器 (op amp) 的饱和行为来实现整流。在许多情况下,这样做是可以接受的,但如果您想避免出现运算放大器饱和以及这种饱和带来的许多固有问题(缓慢的恢复时间、潜在的非理想相位反向),则图 1 所示电路是一款较好的解决方案。

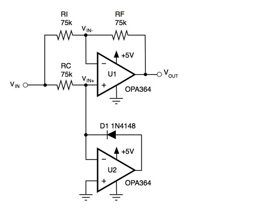
图 1 单电源高精度整流器
图 1 所示电路接受负信号(高达器件的电源轨;本例中为 5V)。利用一个 +5V 电源,该电路可以接受高达 10vp-p 的零伏集中信号(即 ±5V)。
就正信号 (Vin > 0V) 而言,U1 起到一个加法器放大器的作用,而 U2 和 U1 则不相干。就负信号 (Vin <0V) 而言,D1 和 U2 形成一个接地钳位,将 U1 的非反相输入保持在 0V。现在,U1 仅起到一个反相放大器的作用。结果是 VOUT 时的全波整流正弦波,如图 2 所示。

图 2 图 1 所示电路的 SPICE 仿真
为了让该电路能够正常工作,运算放大器输出必须在没有相位反相的情况下摆向输入和输出的负电源轨。
相同电路可用于没有在接地参考电压以下摆动的输入信号,但只需将 U2 的参考点(非反相输入)变为中间电源电压参考,便可使电路参考 VCC/2,如图 3 所示。

图 3 改变 U2 的参考电压对整流器输入范围的改变情况
图 4 显示了图 3 电路的运行情况。图 4 中,顶部轨迹线 (Vin) 参考中间电源电压,因此它似乎为双极—标识为 Vin_ref 的轨迹线为参考电压的实际输入电压,其在所有时间都明显地维持在参考电压以上。

图 4 图 3 所示电路的 SPICE 仿真
图 1 和图 3 的电路都逐渐达到所用运算放大器的电压摆动限制。轨至轨输入和输出运算放大器一般允许在几十毫伏的电源轨范围内工作,其在这类应用中可以获得最佳的结果。
龙腾半导体SGT MOSFET LSGT085R018在智慧农业无