时间:2018-03-29 09:07
人气:
作者:admin
恒定导通时间 (COT) 稳压器可为实施具有几乎固定频率的降压稳压器提供一种简单、低成本的方法。COT 稳压器不需要环路补偿,能够以最少的设计工作量提供优异的瞬态性能。非同步工作可减少极轻负载下的开关频率,实现比可比固定频率转换器更高的效率。
在很多应用中,必须通过外部控制信号动态控制转换器的输出电压。有些低电压转换器及控制器提供专用控制或跟踪输入来达到这一任务目的,但是大多数宽泛 VIN 转换器都不提供。在这篇博客文章中,我将讨论一种通过反馈引脚动态控制 DC/DC 转换器输出电压的通用方法。COT 转换器非常适合可变输出电压应用,因为输出电压变化不会影响转换器的闭环稳定性。
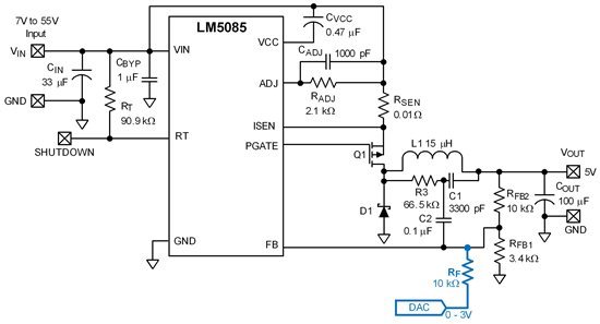
支持动态输出电压控制的降压应用电路

反馈节点的电流注入

输出电压与应用控制电压的关系如以下方程式所示

或以另一种方式表示

以上方程式表明,当 VDAC 为最小值时 VOUT 达到最大。如果以上方程式的最小 VOUT 是负值,那么就应该是 VOUT=0V – 降压转换器的最小输出电压(当采用单极电源供电时)。
控制电压 (VDAC) 与输出电压 (VOUT) 的比较
RFB2=10kΩ,RFB1=3.4kΩ,RF=10kΩ

龙腾半导体SGT MOSFET LSGT085R018在智慧农业无