时间:2018-03-30 09:36
人气:
作者:admin
【方案介绍】
本方案用于24V监控装置的配屏上,增设20W的LED照明模块。
相比传统的方案,不仅能大大增加亮度,而且耗电量很低。
额定输入电压:DC 24V。输入电压值范围:DC18V-36V, LED灯珠采用4串4并的方式,工作环境的温度可以达到50度 ,采用TI芯片LM3429。
【方案设计】
给出输入参数,开始设计:
参数设置如下:先选一种暖色的LED灯珠,NF2L757AR(R8000),工作电流0.2A,正激电压6V;LED灯珠采用4串4并的方式;
选用小LED灯的资料如下:

考虑高温的影响,工作环境的温度设定为50度;输入电压值范围:DC18V-36V。

输出为24V,0.8A,将近20W。
如图,设置好输入参数后点击“下一步”。
进入如下界面:

综合考虑效率和成本,选用LM3429芯片来设计。
LM3429属于功能齐备的高电压 LED 驱动器控制器,可以配置为降压、升压、降压/升压 (反激) 或SEPIC 等拓扑结构,是驱动 LED 的理想控制器,并适用于多种不同的电子产品。这款 PWM 控制器适用于可调整开关频率的设计,频率最高可达 2.0 MHz。此外,还有具备快速 PWM 调光、每周期限流、过压保护以及输入欠压保护等功能。
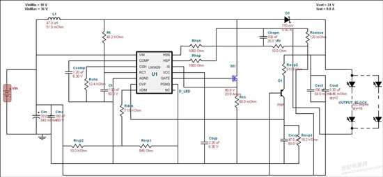
点击IC后面的开启设计系统自动生成原理图,材料清单等如下:

原理图如下:

效率曲线和占空比随输入电压的变化曲线如下:

输出电容上纹波电流随输入电压的变化曲线如下:

输入电容上纹波电流随输入电压的变化曲线如下:

龙腾半导体SGT MOSFET LSGT085R018在智慧农业无