时间:2018-04-13 08:32
人气:
作者:admin
肖特基势垒二极管(SBD)的选择
有关绝对最大额定值,根据与FET同样的理由,应选择相对于使用条件的1.5倍~2倍左右的产品。SBD的损失为正向热损失VF×IF和反向漏电流IR引起的热损失的合计值。因此,选择VF、IR都小的产品比较理想。但是,VF与IR成反比关系,一般要视负载电流而选用。VF在重负载时大,考虑到IR与负载无关为一定的值,所以轻负载时选择IR小的产品对提高效率的效果较好,重负载时选择VF小的产品效果较好。将上面的内容归纳于下面的表6中。
图表6 选择SBD的要点

图17所示是图18所示的XC9220A093电路中只用表7所示的SBD变更时的效率变化。可看到与XBS203V17相比, XBS204S7的IR小,所以轻负载时的效率高,而因VF较大,所以重负载时效率低。
图

图17. XC9220A093SBD的选择与效率的不同

图18. 图17的测试电路
XC9220A093(降压时)
表7 测试了图17的SBD的各种特性

CL越大则纹波越小,但过分大的话,电容器的形状也大,成本提高。CL由所需的纹波大小而定。首先,大致以10mV~40mV的纹波大小为目标,升压时从表8的电容值开始,降压时从表9的电容值开始。但是,不支持低ESR电容器的DC/DC有异常振荡的危险,以连续模式使用时要想采用低ESR电容器的话,应预先检查负载瞬态响应,确认输出电压能否及时稳定(振荡大致在2次以内即收敛)。
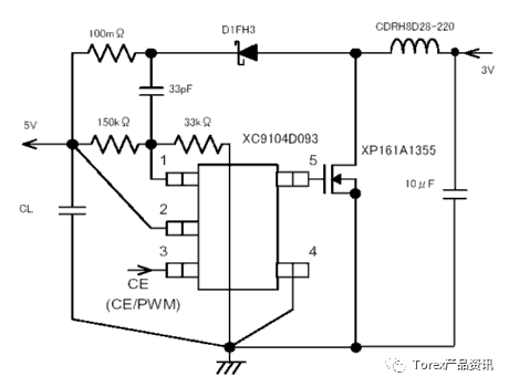
图19是图20所示的XC9104D093中只更换了CL后测试的输出纹波变化。纹波与ESR成正比,与电容值成反比地增大。铝电解电容时,没有并联的陶瓷电容的话,ESR过大难以获得输出电流。
图表8 升压时CL的标准

表9 降压时CL的标准


图19.随CL值变化的输出侧纹波例(XC9104D093)

图20. XC9104D093 图19的测试电路
龙腾半导体SGT MOSFET LSGT085R018在智慧农业无