时间:2018-03-01 06:29
人气:
作者:admin
在本篇文章中,我将介绍如何使用应用印刷电路板(PCB)技术,采用一款微型运算放大器 (Op amp)来设计精确的、低成本的低侧电流感应电路。
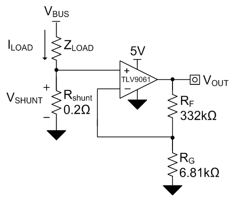
图1是之前的博客文章引用的低侧电流感应电路原理图,图一中使用的是TLV9061超小型运算放大器。

图1:低侧电流感应原理图
公式1是计算图1所示电路的传递函数:

其中。
精确的低侧电流感应设计对印刷电路板的设计有两大要求。首先要确保分流电阻(Rshunt)直接连接到放大器的同相输入端和RG的接地端,这通常被称为“开尔文接法”(Kelvin connection)。如果不使用开尔文接法,会产生与分流电阻(Rshunt)串联的寄生电阻,导致系统产生增益误差。图2显示了系统中寄生电阻的位置。

图2:与分流电阻(Rshunt)串联的寄生电阻
公式2是计算图2中电路的传递函数:

第二个设计要求是要将电阻RG的接地端尽可能地靠近分流电阻(Rshunt)的接地端。当电流流过印刷电路板的接地层时,接地层上会产生压降,致使印刷电路板上不同位置的接地层电压出现差异。这会使系统出现偏移电压。在图3中,连接到RG的地面电压源符号代表了地电位的不同。

图3:接地层电压差异
公式3是计算图3所示电路的传递函数:

图4显示了正确的印刷电路板布局示意图。

图4:正确的布局示意图
图5展示了我之前建议的适合低侧电流感应设计的印刷电路板布局。顶层是红色,底层是蓝色的。印刷电路板布局中的R5和C1指示负载电阻和去耦电容应该放置的的位置。

图 5:正确的低侧电流感应印刷电路板布局
需要注意的是从分流电阻(Rshunt)发出的轨迹线使用开尔文接法且RG尽可能靠近分流电阻 (Rshunt)。您能够使用小型(0.8mm×0.8mm)五引脚X2SON封装的TLV9061运算放大器将所有无源器件放置在顶层分流电阻的两个焊盘之间。您可以从这里方便地将底层的分流电阻(Rshunt)线路穿过通孔与顶层的同相引脚和RG连接起来。
在您今后为低侧电流感应设计印刷电路板布局时,请务必遵循以下准则,以减少设计中潜在的错误:
在分流电阻(Rshunt)上使用开尔文接法。
RG尽可能放置在靠近分流电阻(Rshunt)接地端的地方。
去耦电容尽可能靠近电源引脚。
至少要有一个可靠的接地层。
龙腾半导体SGT MOSFET LSGT085R018在智慧农业无