时间:2018-01-19 09:37
人气:
作者:admin
这里介绍一种LC振荡电路,其振荡幅度能够带动TTL电路,其振荡频率为1Hz。1Hz的振荡频率,可以配合 耳机喇叭 和 LED发光二极管,让人真正听到、真正看到电路的振荡现象,为电子发烧友们DIY搭建自己的TTL电路有一个好的开始。振荡电路是模拟电路中最著名的一个电路之一。振荡电路原理参见 高等教育出版社 《模拟电子技术基础》 (童诗白,华成英)。这篇文章将从 工作电路 开始,逐步设计一个 振荡电路。在每一步设计后都进行制作,并用制作过程中得到的经验进行下一步设计,直至成功设计和制作一个 振荡电路。1. 共射放大电路(工作电路)晶体管的工作电路如图。[电路图]
晶体管选择三极管 2N3904。基极电阻 Rb 和 集电极电阻 Rc 用以将电压变化转换为电流变化。选择合适的 基极电源 VBB 和 集电极电源 VCC,以及 Rb 和 Rc,以保证 2N3904 工作在放大状态。晶体管 2N3904 的静态特性(Static Characteristic)如图。[特性图]
横轴为 集电极-发射极电压 U_CE,纵轴为 集电极电流 I_C。特性图为一曲线簇。我们在横轴上取一点 VCC,在纵轴上取一点 VCC/Rc,连一直线截曲线簇为多个点。这样在基极电流 I_B 线性变化的时候,集电极电流 I_C 在一定区间内就也随着 I_B 线性变化 而 线性变化。在这个区间内就称为没有失真。为了减小饱和失真和截止失真,应当选择较高的电源电压。这里选择 6V 直流电源。关于 电源电路 可以参见[电源电路]一文。
3. 工作点稳定电路加发射极电阻 Re 形成负反馈抵消温度影响,即工作点稳定电路。[电路图]
4. 电容耦合电路在信号源与放大电路、放大电路与负载间各加一个耦合电容 C1、C2,成为电容耦合电路。同时,要增加一个容量较大的旁路电容 Ce,对交流量进行旁路。[电路图]
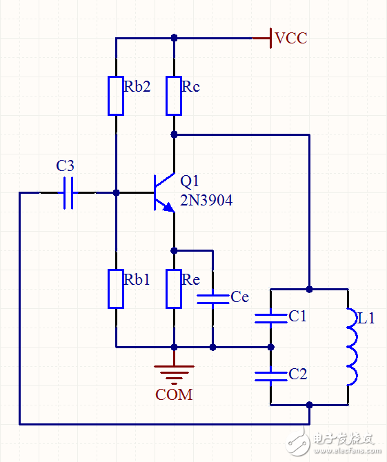
5. 电容反馈式振荡电路将 LC振荡电路 两个电容的三个端分别接晶体管的三个极,得到 电容反馈式振荡电路。这个振荡电路用 LC振荡、2N3904放大、电压串联组态反馈。[电路图]
振荡频率:[公式]
调节 C1、C2 和 L 可以调节振荡频率。这里 1Hz振荡 频率较低,应选择较大的电容和电感:C1、C2 都选择 5mF,L 选择 10mH。根据振荡电路起振条件[公式]
可得起振条件为:[公式]
β 为放大倍数、r_be 为基极-发射极内阻、R_L 为负载电阻。用这个公式可以得到 集电极电阻 Rc 的值。这里 Rc 选择 180Ω。应该提示:电路制作需要耐心调整数值。然而,各个元器件的最佳数值都还是有迹可循的。一般情况下,可以固定多数元器件,每次只调整一个或少数几个元器件数值。因为要一直调整,不宜焊接,可用面包板或田字电路板(参见[田字电路板]一文。)进行。一些技巧值得提及:1. 用 多用电表。可以在进行元器件调整时,测量电路各个位置的电流、电压变化。首先保证 BE极电压 起振,然后保证 C1 两端电压 起振。2. 用 LED发光二极管。LED要有一定导通电压,因此应该作为负载接入在 C1 两端与 C1 并联。LED可以显示出电压的连续变化,体现为LED的逐渐变亮、逐渐变暗。可串联10Ω电阻调节平均亮度使亮暗明显。3. 用 耳机小喇叭。耳机小喇叭串联一个小电阻也作为负载接入在 C1 两端与 C1 并联。可以听到如同心跳一般的“扑通”声。应串联100Ω电阻以防电流过大。对于幅度较小的振荡,LED不能够显示,这时用喇叭就能够听出振荡发出的小声音。另外,喇叭还可以更容易地听出频率的改变,这一点在 将多用电表换成LED和喇叭负载时、以及 调节旁路电容Ce时 尤其有用,能够听到将电表表笔或Ce一端拿出前后、甚至拿出之后距离逐渐增大或减小情况下的振荡频率变化。这一现象有助于找到振荡频率稳定的元器件数值。基极电阻 Rb1 和 Rb2,为保证较小的基极电流,应该取较大的电阻。这里分别取 75KΩ 和 200KΩ。发射极电阻 Re,在一般情况下可以取较小值,如 10Ω。耦合电容 C3,对于 1Hz振荡,应该选择较大数值,如 220μF,以通过接近直流的交流成份。旁路电容 Ce,其作用是使交流成份迅速旁路到地,因此同理对于 1Hz振荡,应当选取很大的值。这里用的是 俩个 10mF 大电容 串联 而成的电容。一端接 E极,另一端接地。6. 1Hz振荡电路![电路图]
加声光负载(喇叭节拍、LED闪烁)
6V电源电路 与 1Hz振荡电路![实物图]
龙腾半导体SGT MOSFET LSGT085R018在智慧农业无