时间:2017-09-06 09:18
人气:
作者:admin
汽车和工业行业中电子产品应用的发展,意味着捉襟见肘的空间,以及电路间的电磁干扰。因此,业界工程师们会更青睐产品的低耗,高效,良好的热性能和抗电磁干扰能力。
所有这些,MPS的MPQ4430芯片都有考虑到。
说到低耗,它只有10µA的静态电流;
说到能量集中,它小小的封装,QFN-18 (3mmx4mm),却有着高达96%的效率;
除此之外,它拥有着优越的热性能以及强大的电磁干扰能力。这些优越的性能决定它非常适用于汽车和工业应用
废话不多说,先用一张图告诉你MPQ4430都能为你做些什么(图一)。
当然,这只是举出一些典型的例子了,既是四海八荒都在追的芯片,那实际可以应用的场合要多了去了。
图一: MPQ4430典型应用场合
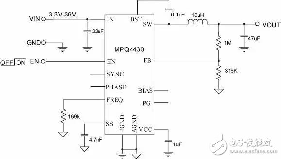
别看它的用途广泛,可是,应用电路却是非常的简洁贴心。如图二,只有一些简单的辅助元器件,是不是看起来很清爽呢?
图二: MPQ4430典型应用电路
关于MPQ4430的优越性能,且听我一一道来。110µA 极低静态电流
MPQ4430的静态电流只有10µA,关断电流低到1µA。这使得MPQ4430在需要长时间待机的应用场合拥有非常的优势,如汽车仪表显示(安全带显示,车灯显示,机油显示,发动机温度显示等)。
除此之外,这么低的静态电流也大大提高了芯片在轻载状态下的效率。
2峰值效率高达96%

图三: MPQ4430效率曲线
看看这效率曲线,那叫一个漂亮!
在VIN=12V, VOUT=5V, IOUT=1A, FSW=500kHz时,峰值效率高达96%,即便是在2.2MHz这么高频率工作时,最高效率也超过了93%。这么高的效率,连老司机都叹为观止啊!
3无与伦比的热性能高效率自然伴随着优越的热性能,典型应用下,温升不过30?C左右。
哟,只是觉得暖暖的呢,一点也不烫。
这使得MPQ4430能适应很多环境温度比较恶劣的应用。

图四: MPQ4430温升曲线
4优越的low drop out性能


图五: Low drop out下的输出曲线
在输入低到3.3V,输出仍能维持在3.09V(1A 负载),压降只有210mV。
如此强大的low drop out性能,在汽车冷机启动应用方面拥有得天独厚的优势。
5强大的抗电磁干扰性能

CISPR25/EN55025 Class 5
图六 MPQ4430电磁干扰测试结果
如此安静的测试结果,还只是在不完美的PCB上测的呢。后续,我们会给出更完美的演示板方案。
6宽范围的可调工作频率

偷偷告诉你,在VIN=12V, VOUT=5V, 实际工作频率可以达到3.5MHz!
7家族成员如此,是不是觉得,这芯片牛到没朋友呢?
对,是没朋友,可有家人!这个家族有四名成员,最大负载从1A 到3.5A不等。最重要的:封装兼容,封装都兼容!这颗芯片用用不爽了,拿掉换别的就好了,就是这么简单。

怎么样,是不是觉得,这四海八荒,就只想要这一颗芯片呢!
龙腾半导体SGT MOSFET LSGT085R018在智慧农业无