时间:2017-10-18 09:26
人气:
作者:admin
LM358内部包括有2个独立的、高增益、内部频率补偿的双运算放大器, 适合于电源电压范围很宽的单电源使用,也适用于双电源工作模式,在推荐的工作条件下,电源电流与电源电压无关。它的使用范围包括传感放大器、直流增益模组,音频放大器、工业控制、DC增益部件和其他所有可用单电源供电的使用运算放大器的场合。
LM358的封装形式有塑封8引线双列直插式和贴片式。
*内部频率补偿。
*直流电压增益高(约100dB) 。
*单位增益频带宽(约1MHz) 。
*电源电压范围宽:单电源(3—30V);双电源(±1.5一±15V) 。
*低功耗电流,适合于电池供电。
*低输入偏流。
*低输入失调电压和失调电流。
*共模输入电压范围宽,包括接地。
*差模输入电压范围宽,等于电源电压范围。
*输出电压摆幅大(0至Vcc-1.5V) 。
参数输入偏置电流45 nA
输入失调电流50 nA
输入失调电压2.9mV
输入共模电压最大值VCC~1.5 V
共模抑制比80dB
电源抑制比100dB
图1 DIP塑封引脚图引脚功能

图2 圆形金属壳封装管脚图

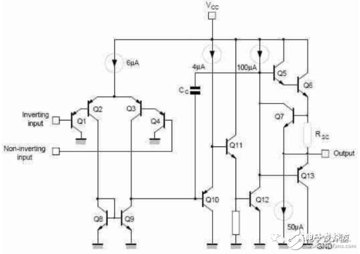
图3 内部电路原理图

图4 直流耦合低通RC有源滤波器

图5 LED驱动器

图6 TTL驱动电路

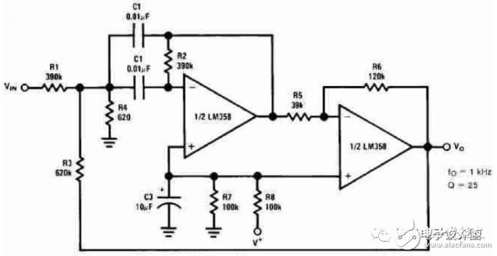
图7 RC有源带通滤波器

图8 Squarewave振荡器

图9 滞后比较器

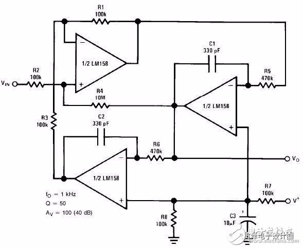
图10 带通有源滤波器

图11 灯驱动程序

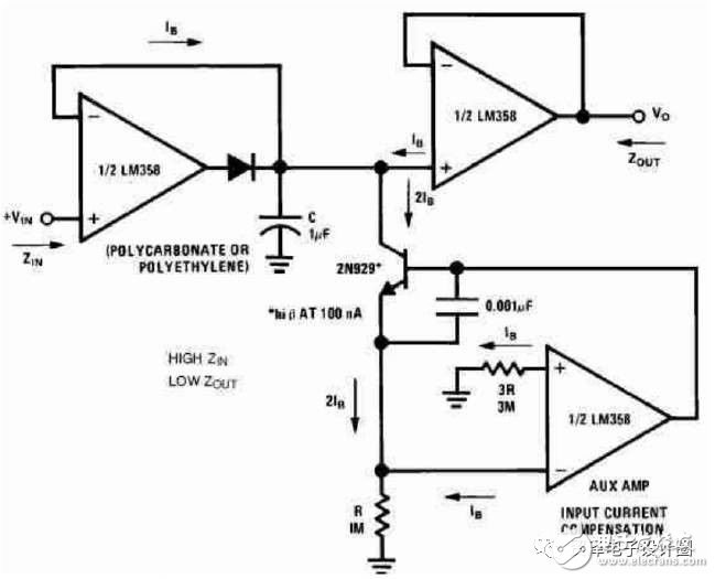
图12 电流监视器

图13 低漂移峰值检测器

图14 电压跟随器

图15 功率放大器外围电路

图16 电压控制振荡器VCO

图17 固定电流源

图18 脉冲发生器

图19 交流耦合反相放大器

图20 交流耦合非反相放大器

图21 可调增益仪表放大器

图22 直流放大器

图23脉冲发生器

图24 桥式电流放大器

图25 引用差分输入信号

图26 直流差动放大器

龙腾半导体SGT MOSFET LSGT085R018在智慧农业无